View on GitHub

DNSViz: A DNS visualization tool

stratum0.org

« Previous analysis | Next analysis »
DNSSEC options (hide)
  1. |?|
  2. |?|
  3. |?|
  4. |?|
  5. |?|
  6. |?|
  7. |?|
  8. |?|
  9. |?|
  10. |?|
Notices
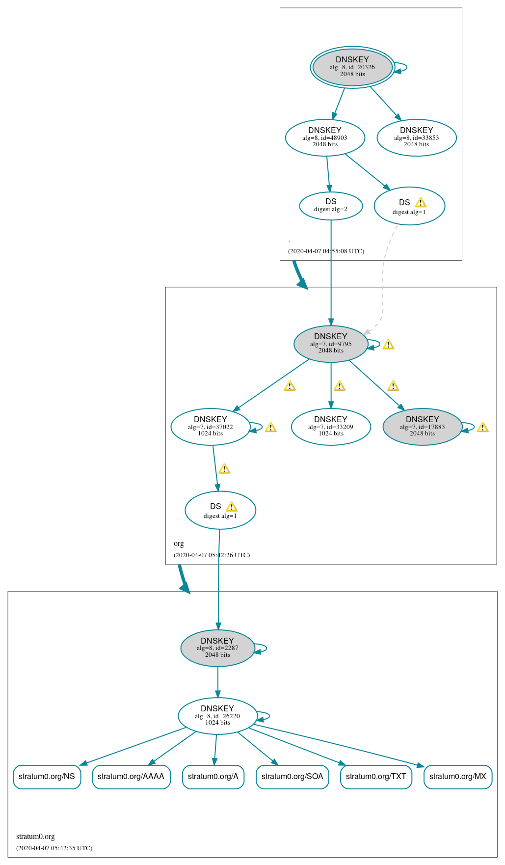
DNSSEC Authentication Chain

RRset statusRRset status

Secure (6)
  • stratum0.org/A
  • stratum0.org/AAAA
  • stratum0.org/MX
  • stratum0.org/NS
  • stratum0.org/SOA
  • stratum0.org/TXT

DNSKEY/DS/NSEC statusDNSKEY/DS/NSEC status

Secure (12)
  • ./DNSKEY (alg 8, id 20326)
  • ./DNSKEY (alg 8, id 33853)
  • ./DNSKEY (alg 8, id 48903)
  • org/DNSKEY (alg 7, id 17883)
  • org/DNSKEY (alg 7, id 33209)
  • org/DNSKEY (alg 7, id 37022)
  • org/DNSKEY (alg 7, id 9795)
  • org/DS (alg 7, id 9795)
  • org/DS (alg 7, id 9795)
  • stratum0.org/DNSKEY (alg 8, id 2287)
  • stratum0.org/DNSKEY (alg 8, id 26220)
  • stratum0.org/DS (alg 8, id 2287)

Delegation statusDelegation status

Secure (2)
  • . to org
  • org to stratum0.org

NoticesNotices

Errors (2)
  • 24ibslkq70.stratum0.org/A has errors; select the "Denial of existence" DNSSEC option to see them.
  • stratum0.org/CNAME has errors; select the "Denial of existence" DNSSEC option to see them.
Warnings (22)
  • RRSIG org/DNSKEY alg 7, id 17883: DNSSEC implementers are recommended against implementing signing with DNSSEC algorithm 7 (RSASHA1NSEC3SHA1). See RFC 8624, Sec. 3.1.
  • RRSIG org/DNSKEY alg 7, id 17883: DNSSEC implementers are recommended against implementing signing with DNSSEC algorithm 7 (RSASHA1NSEC3SHA1). See RFC 8624, Sec. 3.1.
  • RRSIG org/DNSKEY alg 7, id 17883: DNSSEC implementers are recommended against implementing signing with DNSSEC algorithm 7 (RSASHA1NSEC3SHA1). See RFC 8624, Sec. 3.1.
  • RRSIG org/DNSKEY alg 7, id 17883: DNSSEC implementers are recommended against implementing signing with DNSSEC algorithm 7 (RSASHA1NSEC3SHA1). See RFC 8624, Sec. 3.1.
  • RRSIG org/DNSKEY alg 7, id 37022: DNSSEC implementers are recommended against implementing signing with DNSSEC algorithm 7 (RSASHA1NSEC3SHA1). See RFC 8624, Sec. 3.1.
  • RRSIG org/DNSKEY alg 7, id 37022: DNSSEC implementers are recommended against implementing signing with DNSSEC algorithm 7 (RSASHA1NSEC3SHA1). See RFC 8624, Sec. 3.1.
  • RRSIG org/DNSKEY alg 7, id 37022: DNSSEC implementers are recommended against implementing signing with DNSSEC algorithm 7 (RSASHA1NSEC3SHA1). See RFC 8624, Sec. 3.1.
  • RRSIG org/DNSKEY alg 7, id 37022: DNSSEC implementers are recommended against implementing signing with DNSSEC algorithm 7 (RSASHA1NSEC3SHA1). See RFC 8624, Sec. 3.1.
  • RRSIG org/DNSKEY alg 7, id 9795: DNSSEC implementers are recommended against implementing signing with DNSSEC algorithm 7 (RSASHA1NSEC3SHA1). See RFC 8624, Sec. 3.1.
  • RRSIG org/DNSKEY alg 7, id 9795: DNSSEC implementers are recommended against implementing signing with DNSSEC algorithm 7 (RSASHA1NSEC3SHA1). See RFC 8624, Sec. 3.1.
  • RRSIG org/DNSKEY alg 7, id 9795: DNSSEC implementers are recommended against implementing signing with DNSSEC algorithm 7 (RSASHA1NSEC3SHA1). See RFC 8624, Sec. 3.1.
  • RRSIG org/DNSKEY alg 7, id 9795: DNSSEC implementers are recommended against implementing signing with DNSSEC algorithm 7 (RSASHA1NSEC3SHA1). See RFC 8624, Sec. 3.1.
  • RRSIG stratum0.org/DS alg 7, id 37022: DNSSEC implementers are recommended against implementing signing with DNSSEC algorithm 7 (RSASHA1NSEC3SHA1). See RFC 8624, Sec. 3.1.
  • org/DS (alg 7, id 9795): DNSSEC implementers are prohibited from implementing signing with DS algorithm 1 (SHA-1). See RFC 8624, Sec. 3.2.
  • org/DS (alg 7, id 9795): DNSSEC implementers are prohibited from implementing signing with DS algorithm 1 (SHA-1). See RFC 8624, Sec. 3.2.
  • org/DS (alg 7, id 9795): DS records with digest type 1 (SHA-1) are ignored when DS records with digest type 2 (SHA-256) exist in the same RRset. See RFC 4509, Sec. 3.
  • org/DS (alg 7, id 9795): DS records with digest type 1 (SHA-1) are ignored when DS records with digest type 2 (SHA-256) exist in the same RRset. See RFC 4509, Sec. 3.
  • stratum0.org/DS (alg 8, id 2287): DNSSEC implementers are prohibited from implementing signing with DS algorithm 1 (SHA-1). See RFC 8624, Sec. 3.2.
  • stratum0.org/DS (alg 8, id 2287): DNSSEC implementers are prohibited from implementing signing with DS algorithm 1 (SHA-1). See RFC 8624, Sec. 3.2.
  • stratum0.org/DS has warnings; select the "Denial of existence" DNSSEC option to see them.
  • stratum0.org/CNAME has warnings; select the "Denial of existence" DNSSEC option to see them.
  • 24ibslkq70.stratum0.org/A has warnings; select the "Denial of existence" DNSSEC option to see them.

DNSKEY legend

Full legend
SEP bit setSEP bit set
Revoke bit setRevoke bit set
Trust anchorTrust anchor
Download: png | svg
Warning JavaScript is required to make the graph below interactive.
DNSSEC authentication graph