View on GitHub

DNSViz: A DNS visualization tool

state.ma.us

DNSSEC options (hide)
  1. |?|
  2. |?|
  3. |?|
  4. |?|
  5. |?|
  6. |?|
  7. |?|
  8. |?|
  9. |?|
  10. |?|
Notices
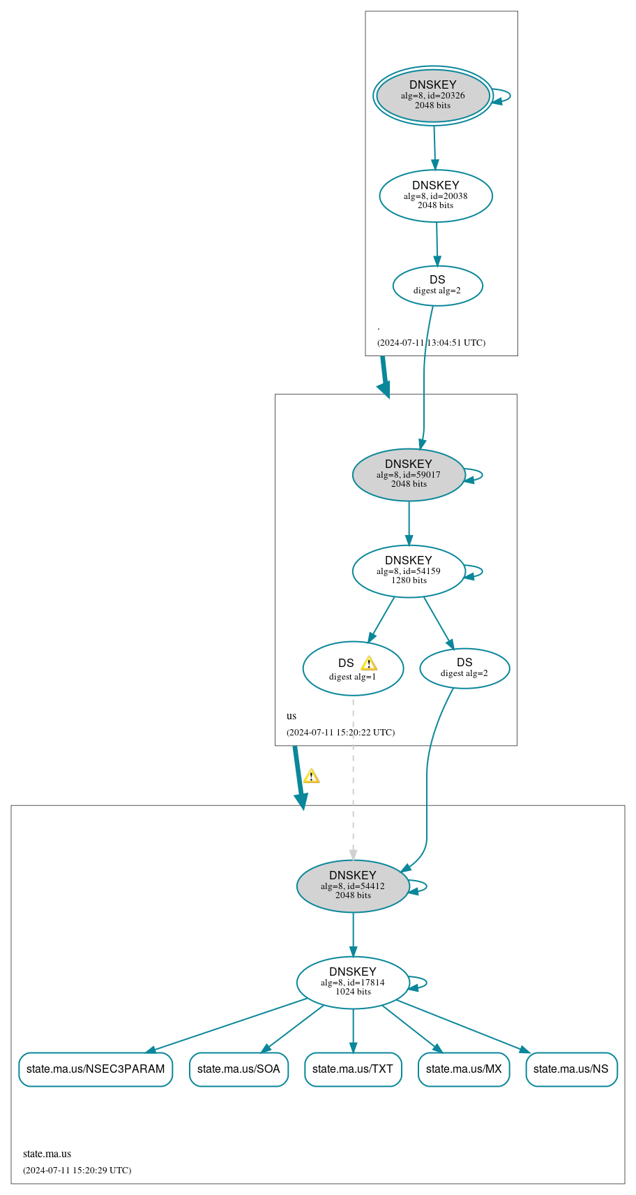
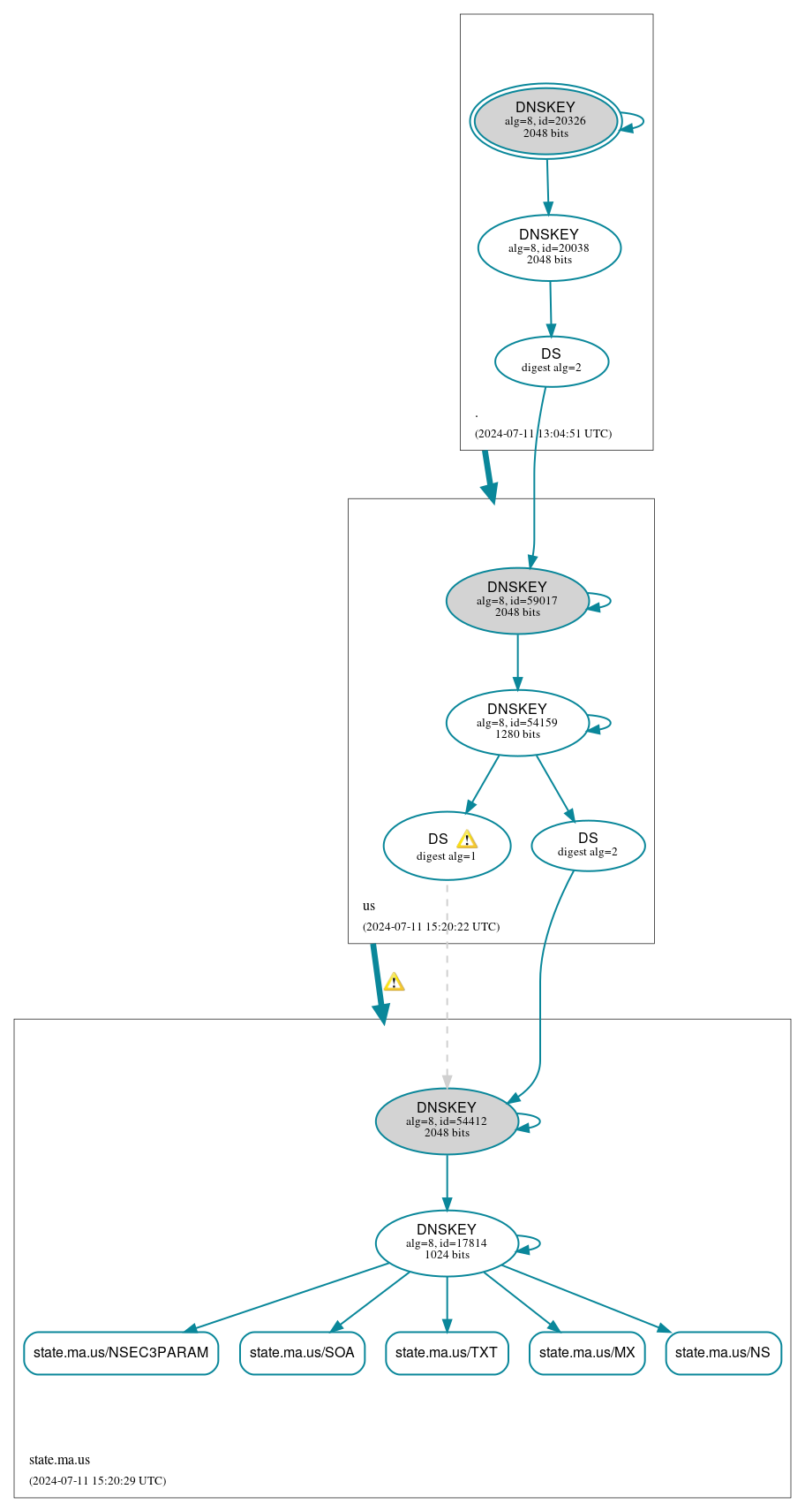
DNSSEC Authentication Chain

RRset statusRRset status

Secure (5)
  • state.ma.us/MX
  • state.ma.us/NS
  • state.ma.us/NSEC3PARAM
  • state.ma.us/SOA
  • state.ma.us/TXT

DNSKEY/DS/NSEC statusDNSKEY/DS/NSEC status

Secure (9)
  • ./DNSKEY (alg 8, id 20038)
  • ./DNSKEY (alg 8, id 20326)
  • state.ma.us/DNSKEY (alg 8, id 17814)
  • state.ma.us/DNSKEY (alg 8, id 54412)
  • state.ma.us/DS (alg 8, id 54412)
  • state.ma.us/DS (alg 8, id 54412)
  • us/DNSKEY (alg 8, id 54159)
  • us/DNSKEY (alg 8, id 59017)
  • us/DS (alg 8, id 59017)

Delegation statusDelegation status

Secure (2)
  • . to us
  • us to state.ma.us

NoticesNotices

Errors (6)
  • state.ma.us/CNAME has errors; select the "Denial of existence" DNSSEC option to see them.
  • state.ma.us/AAAA has errors; select the "Denial of existence" DNSSEC option to see them.
  • 4flev.r01ju.state.ma.us/A has errors; select the "Denial of existence" DNSSEC option to see them.
  • state.ma.us/CDNSKEY has errors; select the "Denial of existence" DNSSEC option to see them.
  • state.ma.us/A has errors; select the "Denial of existence" DNSSEC option to see them.
  • state.ma.us/CDS has errors; select the "Denial of existence" DNSSEC option to see them.
Warnings (11)
  • state.ma.us/DS (alg 8, id 54412): DNSSEC implementers are prohibited from implementing signing with DS algorithm 1 (SHA-1). See RFC 8624, Sec. 3.2.
  • state.ma.us/DS (alg 8, id 54412): DNSSEC implementers are prohibited from implementing signing with DS algorithm 1 (SHA-1). See RFC 8624, Sec. 3.2.
  • state.ma.us/DS (alg 8, id 54412): DS records with digest type 1 (SHA-1) are ignored when DS records with digest type 2 (SHA-256) exist in the same RRset. See RFC 4509, Sec. 3.
  • state.ma.us/DS (alg 8, id 54412): DS records with digest type 1 (SHA-1) are ignored when DS records with digest type 2 (SHA-256) exist in the same RRset. See RFC 4509, Sec. 3.
  • us to state.ma.us: The following NS name(s) were found in the authoritative NS RRset, but not in the delegation NS RRset (i.e., in the us zone): a8-67.akam.net See RFC 1034, Sec. 4.2.2.
  • state.ma.us/CNAME has warnings; select the "Denial of existence" DNSSEC option to see them.
  • state.ma.us/AAAA has warnings; select the "Denial of existence" DNSSEC option to see them.
  • 4flev.r01ju.state.ma.us/A has warnings; select the "Denial of existence" DNSSEC option to see them.
  • state.ma.us/CDNSKEY has warnings; select the "Denial of existence" DNSSEC option to see them.
  • state.ma.us/A has warnings; select the "Denial of existence" DNSSEC option to see them.
  • state.ma.us/CDS has warnings; select the "Denial of existence" DNSSEC option to see them.

DNSKEY legend

Full legend
SEP bit setSEP bit set
Revoke bit setRevoke bit set
Trust anchorTrust anchor
Download: png | svg
Warning JavaScript is required to make the graph below interactive.
DNSSEC authentication graph