View on GitHub

DNSViz: A DNS visualization tool

sportbladet.se

DNSSEC options (hide)
  1. |?|
  2. |?|
  3. |?|
  4. |?|
  5. |?|
  6. |?|
  7. |?|
  8. |?|
  9. |?|
  10. |?|
Notices
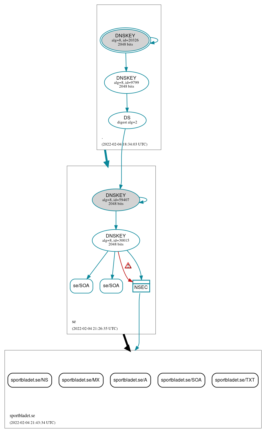
DNSSEC Authentication Chain

RRset statusRRset status

Insecure (5)
  • sportbladet.se/A
  • sportbladet.se/MX
  • sportbladet.se/NS
  • sportbladet.se/SOA
  • sportbladet.se/TXT
Secure (2)
  • se/SOA
  • se/SOA

DNSKEY/DS/NSEC statusDNSKEY/DS/NSEC status

Secure (6)
  • ./DNSKEY (alg 8, id 20326)
  • ./DNSKEY (alg 8, id 9799)
  • NSEC proving non-existence of sportbladet.se/DS
  • se/DNSKEY (alg 8, id 30015)
  • se/DNSKEY (alg 8, id 59407)
  • se/DS (alg 8, id 59407)

Delegation statusDelegation status

Insecure (1)
  • se to sportbladet.se
Secure (1)
  • . to se

NoticesNotices

Errors (2)
  • RRSIG NSEC proving non-existence of sportbladet.se/DS alg 8, id 30015: The cryptographic signature of the RRSIG RR does not properly validate. See RFC 4035, Sec. 5.3.3.
  • sportbladet.se/DS has errors; select the "Denial of existence" DNSSEC option to see them.

DNSKEY legend

Full legend
SEP bit setSEP bit set
Revoke bit setRevoke bit set
Trust anchorTrust anchor
Download: png | svg
Warning JavaScript is required to make the graph below interactive.
DNSSEC authentication graph