View on GitHub

DNSViz: A DNS visualization tool

sparkasse.bank

DNSSEC options (hide)
  1. |?|
  2. |?|
  3. |?|
  4. |?|
  5. |?|
  6. |?|
  7. |?|
  8. |?|
  9. |?|
  10. |?|
Notices
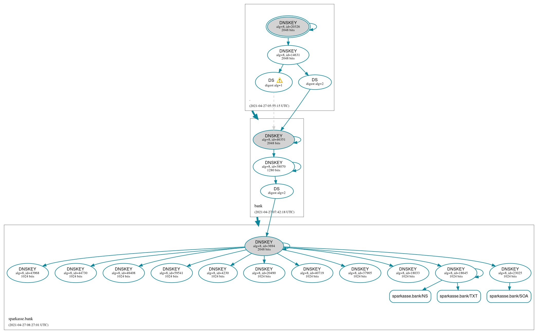
DNSSEC Authentication Chain

RRset statusRRset status

Secure (3)
  • sparkasse.bank/NS
  • sparkasse.bank/SOA
  • sparkasse.bank/TXT

DNSKEY/DS/NSEC statusDNSKEY/DS/NSEC status

Secure (19)
  • ./DNSKEY (alg 8, id 14631)
  • ./DNSKEY (alg 8, id 20326)
  • bank/DNSKEY (alg 8, id 38070)
  • bank/DNSKEY (alg 8, id 46351)
  • bank/DS (alg 8, id 46351)
  • bank/DS (alg 8, id 46351)
  • sparkasse.bank/DNSKEY (alg 8, id 18033)
  • sparkasse.bank/DNSKEY (alg 8, id 18645)
  • sparkasse.bank/DNSKEY (alg 8, id 20490)
  • sparkasse.bank/DNSKEY (alg 8, id 23025)
  • sparkasse.bank/DNSKEY (alg 8, id 3694)
  • sparkasse.bank/DNSKEY (alg 8, id 37905)
  • sparkasse.bank/DNSKEY (alg 8, id 40719)
  • sparkasse.bank/DNSKEY (alg 8, id 4230)
  • sparkasse.bank/DNSKEY (alg 8, id 43968)
  • sparkasse.bank/DNSKEY (alg 8, id 44730)
  • sparkasse.bank/DNSKEY (alg 8, id 48408)
  • sparkasse.bank/DNSKEY (alg 8, id 59541)
  • sparkasse.bank/DS (alg 8, id 3694)

Delegation statusDelegation status

Secure (2)
  • . to bank
  • bank to sparkasse.bank

NoticesNotices

Warnings (4)
  • bank/DS (alg 8, id 46351): DNSSEC implementers are prohibited from implementing signing with DS algorithm 1 (SHA-1). See RFC 8624, Sec. 3.2.
  • bank/DS (alg 8, id 46351): DNSSEC implementers are prohibited from implementing signing with DS algorithm 1 (SHA-1). See RFC 8624, Sec. 3.2.
  • bank/DS (alg 8, id 46351): DS records with digest type 1 (SHA-1) are ignored when DS records with digest type 2 (SHA-256) exist in the same RRset. See RFC 4509, Sec. 3.
  • bank/DS (alg 8, id 46351): DS records with digest type 1 (SHA-1) are ignored when DS records with digest type 2 (SHA-256) exist in the same RRset. See RFC 4509, Sec. 3.

DNSKEY legend

Full legend
SEP bit setSEP bit set
Revoke bit setRevoke bit set
Trust anchorTrust anchor
Download: png | svg
Warning JavaScript is required to make the graph below interactive.
DNSSEC authentication graph