View on GitHub

DNSViz: A DNS visualization tool

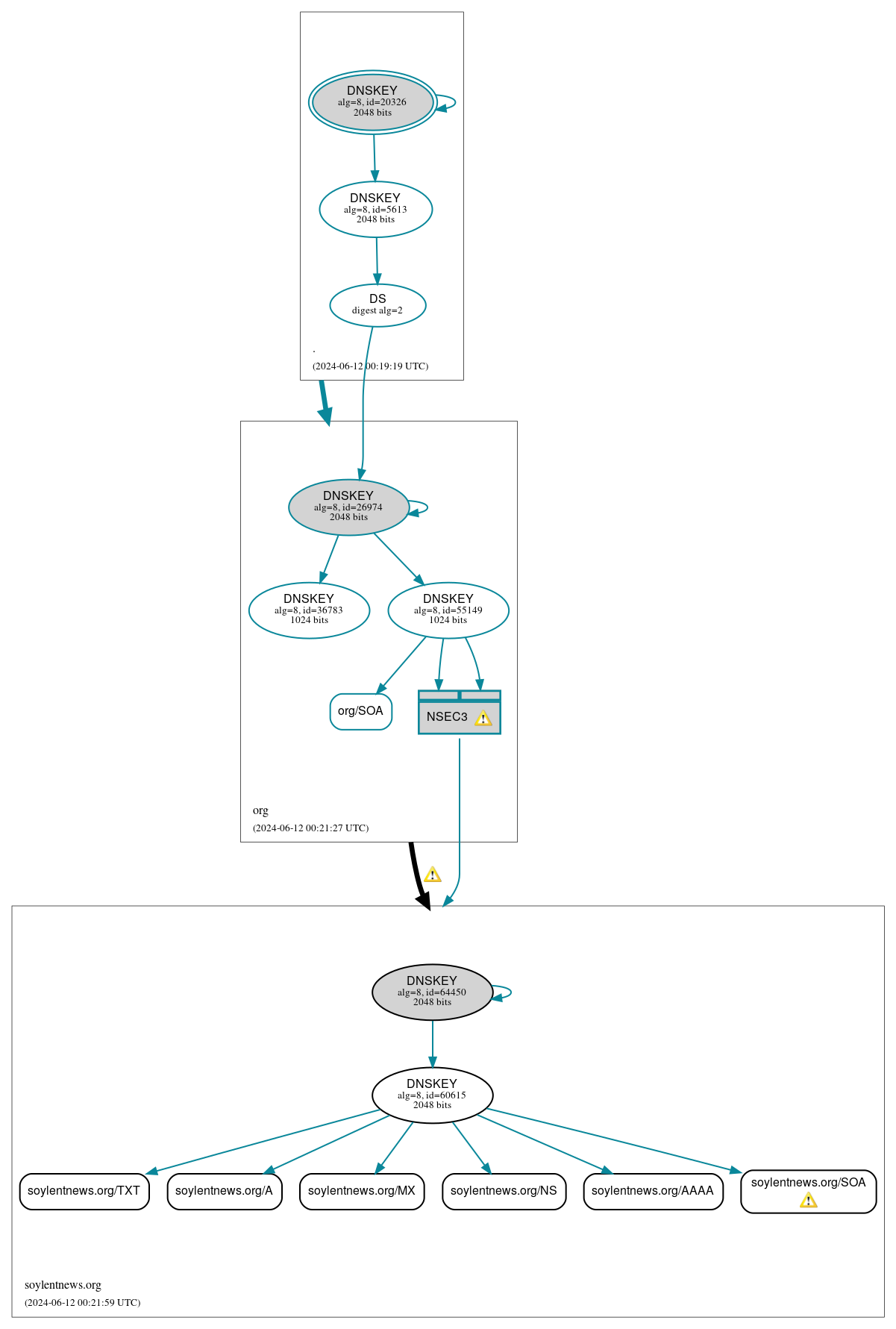
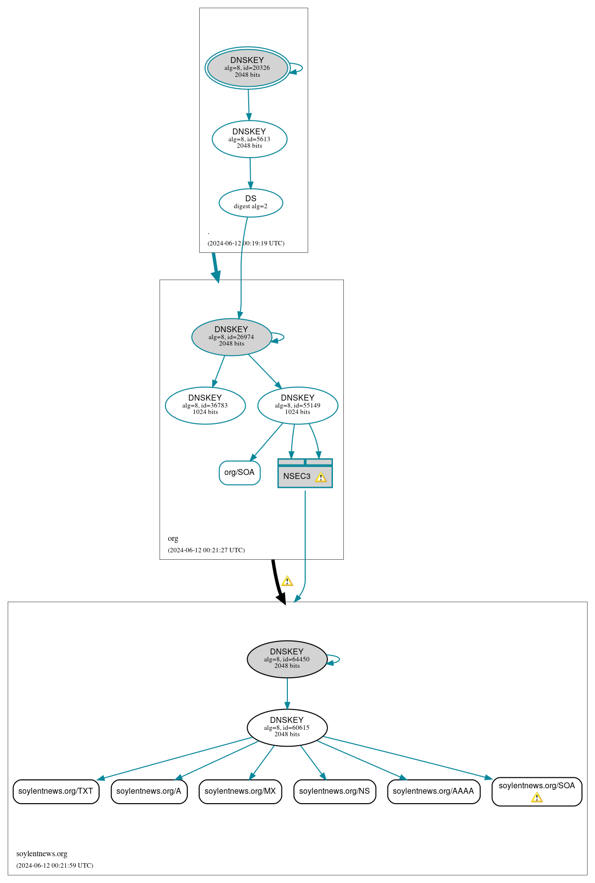
soylentnews.org

DNSSEC options (hide)
  1. |?|
  2. |?|
  3. |?|
  4. |?|
  5. |?|
  6. |?|
  7. |?|
  8. |?|
  9. |?|
  10. |?|
Notices
DNSSEC Authentication Chain

RRset statusRRset status

Insecure (6)
  • soylentnews.org/A
  • soylentnews.org/AAAA
  • soylentnews.org/MX
  • soylentnews.org/NS
  • soylentnews.org/SOA
  • soylentnews.org/TXT
Secure (1)
  • org/SOA

DNSKEY/DS/NSEC statusDNSKEY/DS/NSEC status

Insecure (2)
  • soylentnews.org/DNSKEY (alg 8, id 60615)
  • soylentnews.org/DNSKEY (alg 8, id 64450)
Secure (7)
  • ./DNSKEY (alg 8, id 20326)
  • ./DNSKEY (alg 8, id 5613)
  • NSEC3 proving non-existence of soylentnews.org/DS
  • org/DNSKEY (alg 8, id 26974)
  • org/DNSKEY (alg 8, id 36783)
  • org/DNSKEY (alg 8, id 55149)
  • org/DS (alg 8, id 26974)

Delegation statusDelegation status

Insecure (1)
  • org to soylentnews.org
Secure (1)
  • . to org

NoticesNotices

Warnings (5)
  • NSEC3 proving non-existence of soylentnews.org/DS: The salt value for an NSEC3 record should be empty. See RFC 9276, Sec. 3.1.
  • NSEC3 proving non-existence of soylentnews.org/DS: The salt value for an NSEC3 record should be empty. See RFC 9276, Sec. 3.1.
  • org to soylentnews.org: Authoritative AAAA records exist for ns1.soylentnews.org, but there are no corresponding AAAA glue records. See RFC 1034, Sec. 4.2.2.
  • soylentnews.org/SOA: No response was received from the server over UDP (tried 4 times) until the version of EDNS was changed from 0 to 0 (however, this server appeared to respond legitimately to other queries with EDNS version 0). See RFC 6891, Sec. 6.1.3. (92.123.94.2, 92.123.94.3, 92.123.95.2, 92.123.95.3, 92.123.95.4, 2600:14c0:6::2, 2600:14c0:6::3, 2600:14c0:7::2, 2600:14c0:7::3, 2600:14c0:7::4, UDP_-_EDNS0_512_)
  • soylentnews.org/DS has warnings; select the "Denial of existence" DNSSEC option to see them.

DNSKEY legend

Full legend
SEP bit setSEP bit set
Revoke bit setRevoke bit set
Trust anchorTrust anchor
Download: png | svg
Warning JavaScript is required to make the graph below interactive.
DNSSEC authentication graph