View on GitHub
soylentnews.org
Updated:
2024-11-26 08:14:55 UTC
(
374 days ago
)
Go to most recent »
« Previous analysis
|
Next analysis »
Tweet
DNSSEC
Responses
Servers
Analyze
DNSSEC options (
hide
)
|?|
RR types:
--All--
A
AAAA
TXT
PTR
MX
NS
SOA
CNAME
SRV
NAPTR
TLSA
NSEC3PARAM
CDNSKEY
CDS
CAA
|?|
DNSSEC algorithms:
--All--
1 - RSA/MD5
3 - DSA/SHA1
5 - RSA/SHA-1
6 - DSA-NSEC3-SHA1
7 - RSASHA1-NSEC3-SHA1
8 - RSA/SHA-256
10 - RSA/SHA-512
12 - GOST R 34.10-2001
13 - ECDSA Curve P-256 with SHA-256
14 - ECDSA Curve P-384 with SHA-384
15 - Ed25519
16 - Ed448
|?|
DS digest algorithms:
--All--
1 - SHA-1
2 - SHA-256
3 - GOST R 34.11-94
4 - SHA-384
|?|
Denial of existence:
|?|
Redundant edges:
|?|
Ignore RFC 8624:
|?|
Ignore RFC 9276:
|?|
Multi-signer:
|?|
Trust anchors:
Root zone KSK
|?|
Additional trusted keys:
Notices
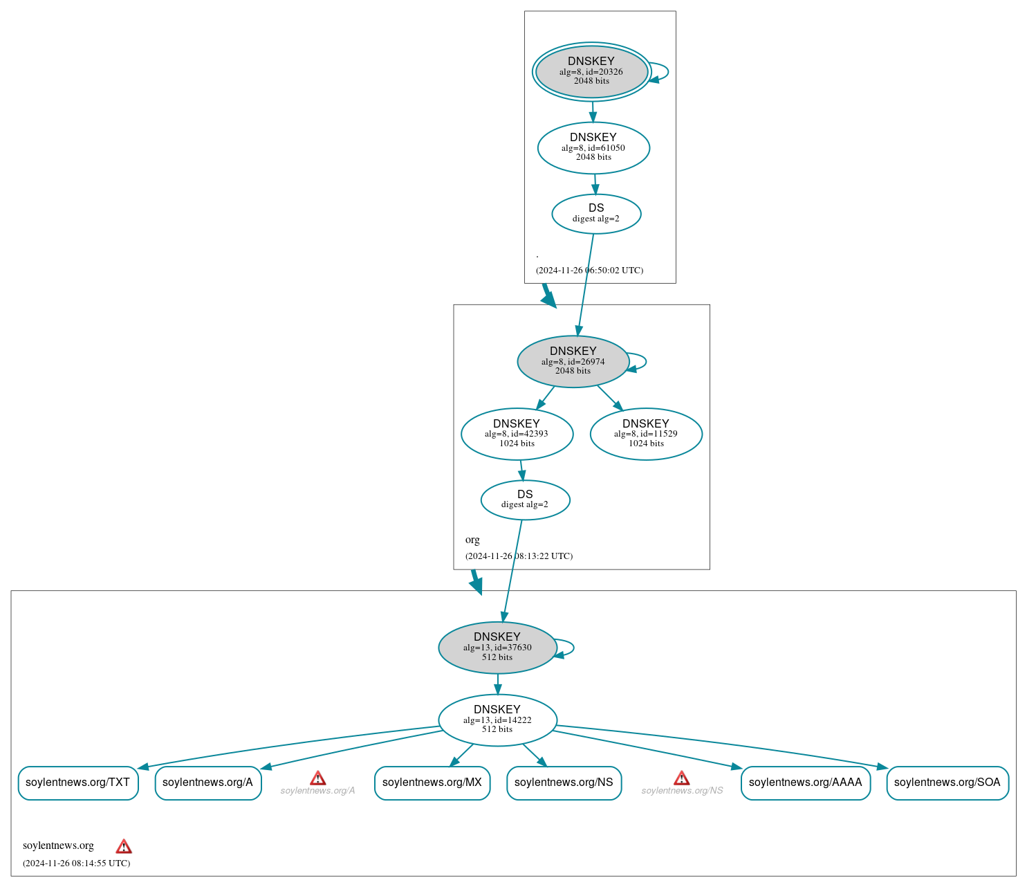
DNSSEC Authentication Chain
RRset status
Secure
(6)
soylentnews.org/A
soylentnews.org/AAAA
soylentnews.org/MX
soylentnews.org/NS
soylentnews.org/SOA
soylentnews.org/TXT
DNSKEY/DS/NSEC status
Secure
(9)
./DNSKEY (alg 8, id 20326)
./DNSKEY (alg 8, id 61050)
org/DNSKEY (alg 8, id 11529)
org/DNSKEY (alg 8, id 26974)
org/DNSKEY (alg 8, id 42393)
org/DS (alg 8, id 26974)
soylentnews.org/DNSKEY (alg 13, id 14222)
soylentnews.org/DNSKEY (alg 13, id 37630)
soylentnews.org/DS (alg 13, id 37630)
Delegation status
Secure
(2)
. to org
org to soylentnews.org
Notices
Errors
(5)
soylentnews.org zone: The server(s) were not responsive to queries over UDP. See RFC 1035, Sec. 4.2. (69.43.31.82, 2602:fd63:12::2)
soylentnews.org/A: No response was received from the server over UDP (tried 12 times). See RFC 1035, Sec. 4.2. (2602:fd63:12::2, UDP_-_NOEDNS_)
soylentnews.org/A: The UDP connection was refused (ECONNREFUSED). See RFC 1035, Sec. 4.2. (69.43.31.82, UDP_-_EDNS0_4096_D_KN)
soylentnews.org/NS: No response was received from the server over UDP (tried 12 times). See RFC 1035, Sec. 4.2. (2602:fd63:12::2, UDP_-_NOEDNS_)
soylentnews.org/NS: The UDP connection was refused (ECONNREFUSED). See RFC 1035, Sec. 4.2. (69.43.31.82, UDP_-_EDNS0_4096_D_KN)
DNSKEY legend
Full legend
SEP bit set
Revoke bit set
Trust anchor
See also
DNSSEC Debugger
by
Verisign Labs
.
Download:
png
|
svg
JavaScript is required to make the graph below interactive.