View on GitHub

DNSViz: A DNS visualization tool

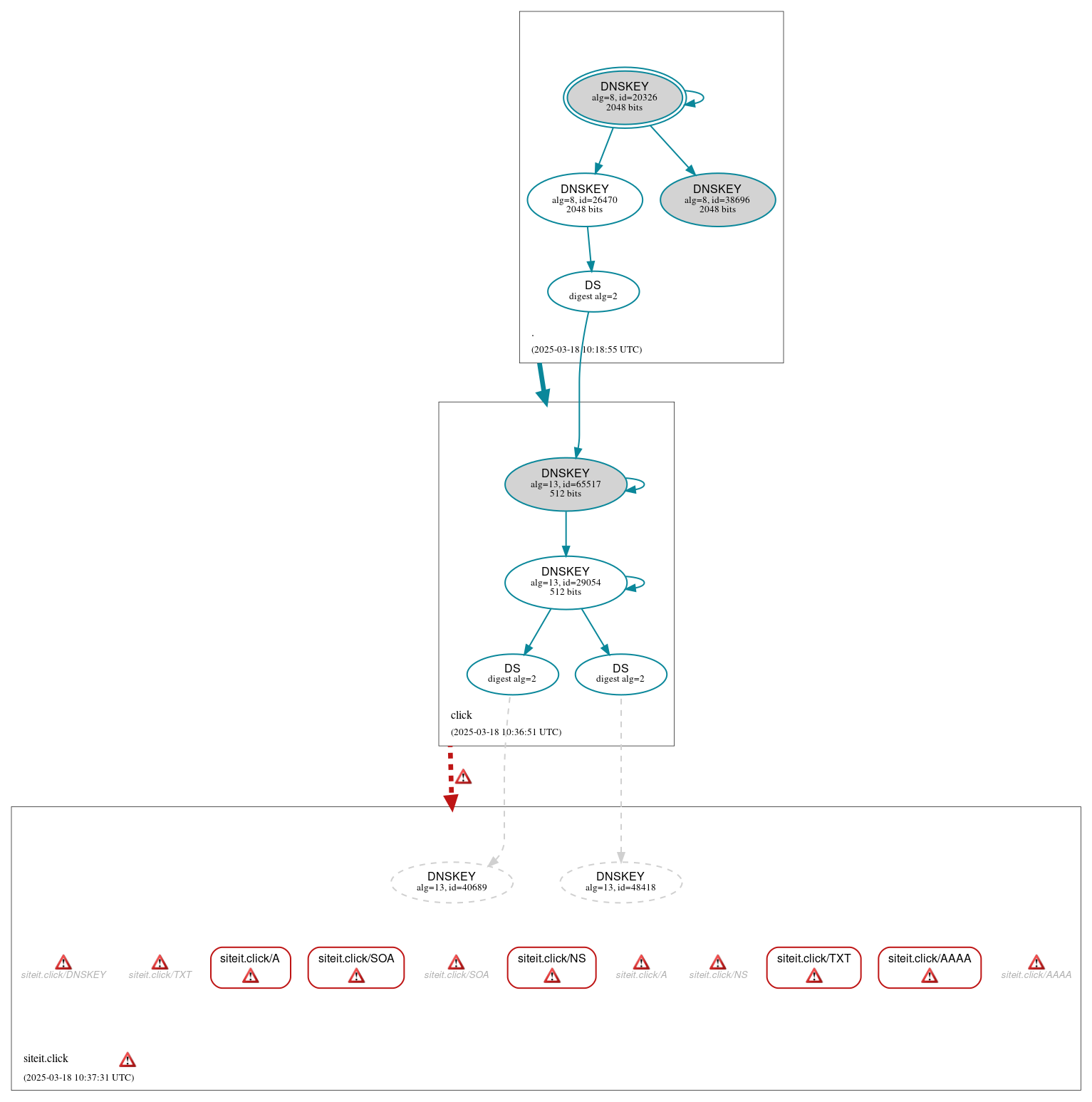
siteit.click

« Previous analysis | Next analysis »
DNSSEC options (hide)
  1. |?|
  2. |?|
  3. |?|
  4. |?|
  5. |?|
  6. |?|
  7. |?|
  8. |?|
  9. |?|
  10. |?|
Notices
DNSSEC Authentication Chain

RRset statusRRset status

Bogus (5)
  • siteit.click/A
  • siteit.click/AAAA
  • siteit.click/NS
  • siteit.click/SOA
  • siteit.click/TXT

DNSKEY/DS/NSEC statusDNSKEY/DS/NSEC status

Secure (8)
  • ./DNSKEY (alg 8, id 20326)
  • ./DNSKEY (alg 8, id 26470)
  • ./DNSKEY (alg 8, id 38696)
  • click/DNSKEY (alg 13, id 29054)
  • click/DNSKEY (alg 13, id 65517)
  • click/DS (alg 13, id 65517)
  • siteit.click/DS (alg 13, id 40689)
  • siteit.click/DS (alg 13, id 48418)
Non_existent (2)
  • siteit.click/DNSKEY (alg 13, id 40689)
  • siteit.click/DNSKEY (alg 13, id 48418)

Delegation statusDelegation status

Bogus (1)
  • click to siteit.click
Secure (1)
  • . to click

NoticesNotices

Errors (27)
  • click to siteit.click: No valid RRSIGs made by a key corresponding to a DS RR were found covering the DNSKEY RRset, resulting in no secure entry point (SEP) into the zone. See RFC 4035, Sec. 2.2, RFC 6840, Sec. 5.11. (119.66.53.148, UDP_-_EDNS0_4096_D_KN, UDP_-_EDNS0_512_D_KN)
  • click to siteit.click: The DS RRset for the zone included algorithm 13 (ECDSAP256SHA256), but no DS RR matched a DNSKEY with algorithm 13 that signs the zone's DNSKEY RRset. See RFC 4035, Sec. 2.2, RFC 6840, Sec. 5.11. (119.66.53.148, UDP_-_EDNS0_4096_D_KN, UDP_-_EDNS0_512_D_KN)
  • siteit.click zone: The following NS name(s) did not resolve to address(es): ns2.siteit.click
  • siteit.click zone: The server(s) responded over TCP with a malformed response or with an invalid RCODE. See RFC 1035, Sec. 4.1.1. (119.66.53.216)
  • siteit.click zone: The server(s) responded over UDP with a malformed response or with an invalid RCODE. See RFC 1035, Sec. 4.1.1. (119.66.53.216)
  • siteit.click zone: The server(s) were not responsive to queries over UDP. See RFC 1035, Sec. 4.2. (a882:fe74:21ff:2e0::fe80, e3a2:fe86:21ff:2e0::fe80)
  • siteit.click/A: No RRSIG covering the RRset was returned in the response. See RFC 4035, Sec. 3.1.1. (119.66.53.148, UDP_-_EDNS0_4096_D_KN)
  • siteit.click/A: No response was received from the server over UDP (tried 12 times). See RFC 1035, Sec. 4.2. (a882:fe74:21ff:2e0::fe80, e3a2:fe86:21ff:2e0::fe80, UDP_-_NOEDNS_)
  • siteit.click/A: The response had an invalid RCODE (REFUSED). See RFC 1035, Sec. 4.1.1. (119.66.53.216, UDP_-_EDNS0_4096_D_KN)
  • siteit.click/AAAA: No RRSIG covering the RRset was returned in the response. See RFC 4035, Sec. 3.1.1. (119.66.53.148, UDP_-_EDNS0_4096_D_KN)
  • siteit.click/AAAA: The response had an invalid RCODE (REFUSED). See RFC 1035, Sec. 4.1.1. (119.66.53.216, UDP_-_EDNS0_4096_D_KN)
  • siteit.click/DNSKEY: The response had an invalid RCODE (REFUSED). See RFC 1035, Sec. 4.1.1. (119.66.53.216, UDP_-_EDNS0_4096_D_KN, UDP_-_EDNS0_512_D_KN)
  • siteit.click/NS: No RRSIG covering the RRset was returned in the response. See RFC 4035, Sec. 3.1.1. (119.66.53.148, UDP_-_EDNS0_4096_D_KN)
  • siteit.click/NS: No response was received from the server over UDP (tried 12 times). See RFC 1035, Sec. 4.2. (a882:fe74:21ff:2e0::fe80, e3a2:fe86:21ff:2e0::fe80, UDP_-_NOEDNS_)
  • siteit.click/NS: The response had an invalid RCODE (REFUSED). See RFC 1035, Sec. 4.1.1. (119.66.53.216, UDP_-_EDNS0_4096_D_KN)
  • siteit.click/SOA: No RRSIG covering the RRset was returned in the response. See RFC 4035, Sec. 3.1.1. (119.66.53.148, TCP_-_EDNS0_4096_D_N, UDP_-_EDNS0_4096_D_KN, UDP_-_EDNS0_4096_D_KN_0x20)
  • siteit.click/SOA: The response had an invalid RCODE (REFUSED). See RFC 1035, Sec. 4.1.1. (119.66.53.216, TCP_-_EDNS0_4096_D_N)
  • siteit.click/SOA: The response had an invalid RCODE (REFUSED). See RFC 1035, Sec. 4.1.1. (119.66.53.216, UDP_-_EDNS0_4096_D_KN, UDP_-_EDNS0_4096_D_KN_0x20)
  • siteit.click/TXT: No RRSIG covering the RRset was returned in the response. See RFC 4035, Sec. 3.1.1. (119.66.53.148, UDP_-_EDNS0_4096_D_KN)
  • siteit.click/TXT: The response had an invalid RCODE (REFUSED). See RFC 1035, Sec. 4.1.1. (119.66.53.216, UDP_-_EDNS0_4096_D_KN)
  • siteit.click/CDS has errors; select the "Denial of existence" DNSSEC option to see them.
  • siteit.click/MX has errors; select the "Denial of existence" DNSSEC option to see them.
  • siteit.click/NSEC3PARAM has errors; select the "Denial of existence" DNSSEC option to see them.
  • ris1v.a90ge.siteit.click/A has errors; select the "Denial of existence" DNSSEC option to see them.
  • siteit.click/DNSKEY has errors; select the "Denial of existence" DNSSEC option to see them.
  • siteit.click/CNAME has errors; select the "Denial of existence" DNSSEC option to see them.
  • siteit.click/CDNSKEY has errors; select the "Denial of existence" DNSSEC option to see them.
Warnings (5)
  • click to siteit.click: Authoritative AAAA records exist for ns.siteit.click, but there are no corresponding AAAA glue records. See RFC 1034, Sec. 4.2.2.
  • click to siteit.click: Authoritative AAAA records exist for ns3.smtp.siteit.click, but there are no corresponding AAAA glue records. See RFC 1034, Sec. 4.2.2.
  • click to siteit.click: Authoritative AAAA records exist for ns4.smtp.siteit.click, but there are no corresponding AAAA glue records. See RFC 1034, Sec. 4.2.2.
  • click to siteit.click: The following NS name(s) were found in the authoritative NS RRset, but not in the delegation NS RRset (i.e., in the click zone): nature.siteit.click, daildaisite.siteit.click, space.siteit.click, real50th.siteit.click See RFC 1034, Sec. 4.2.2.
  • click to siteit.click: The following NS name(s) were found in the delegation NS RRset (i.e., in the click zone), but not in the authoritative NS RRset: ns.siteit.click, ns2.siteit.click, ns4.smtp.siteit.click See RFC 1034, Sec. 4.2.2.

DNSKEY legend

Full legend
SEP bit setSEP bit set
Revoke bit setRevoke bit set
Trust anchorTrust anchor
Download: png | svg
Warning JavaScript is required to make the graph below interactive.
DNSSEC authentication graph