View on GitHub

DNSViz: A DNS visualization tool

site

DNSSEC options (hide)
  1. |?|
  2. |?|
  3. |?|
  4. |?|
  5. |?|
  6. |?|
  7. |?|
  8. |?|
  9. |?|
  10. |?|
Notices
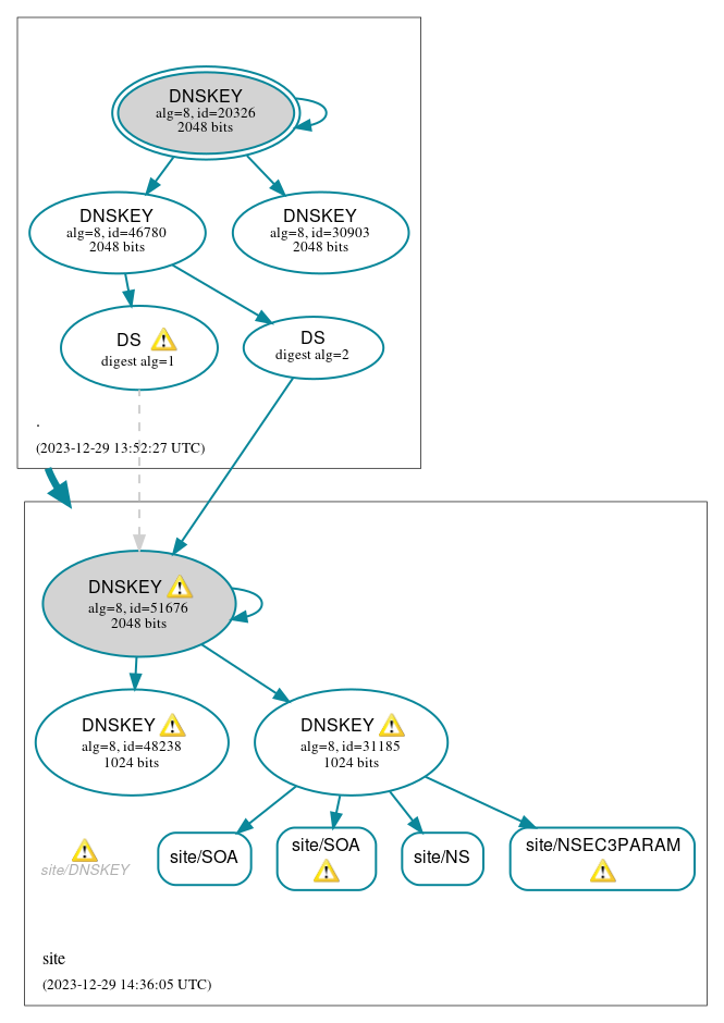
DNSSEC Authentication Chain

RRset statusRRset status

Secure (4)
  • site/NS
  • site/NSEC3PARAM
  • site/SOA
  • site/SOA

DNSKEY/DS/NSEC statusDNSKEY/DS/NSEC status

Secure (8)
  • ./DNSKEY (alg 8, id 20326)
  • ./DNSKEY (alg 8, id 30903)
  • ./DNSKEY (alg 8, id 46780)
  • site/DNSKEY (alg 8, id 31185)
  • site/DNSKEY (alg 8, id 48238)
  • site/DNSKEY (alg 8, id 51676)
  • site/DS (alg 8, id 51676)
  • site/DS (alg 8, id 51676)

Delegation statusDelegation status

Secure (1)
  • . to site

NoticesNotices

Warnings (13)
  • site/DNSKEY (alg 8, id 31185): The server appears to support DNS cookies but did not return a COOKIE option. See RFC 7873, Sec. 5.2.3. (194.169.218.61, 212.18.248.61, UDP_-_EDNS0_4096_D_KN)
  • site/DNSKEY (alg 8, id 48238): The server appears to support DNS cookies but did not return a COOKIE option. See RFC 7873, Sec. 5.2.3. (194.169.218.61, 212.18.248.61, UDP_-_EDNS0_4096_D_KN)
  • site/DNSKEY (alg 8, id 51676): The server appears to support DNS cookies but did not return a COOKIE option. See RFC 7873, Sec. 5.2.3. (194.169.218.61, 212.18.248.61, UDP_-_EDNS0_4096_D_KN)
  • site/DNSKEY: The server appears to support DNS cookies but did not return a COOKIE option. See RFC 7873, Sec. 5.2.3. (212.18.248.61, 2001:67c:13cc::1:61, UDP_-_EDNS0_512_D_KN)
  • site/DS (alg 8, id 51676): DNSSEC implementers are prohibited from implementing signing with DS algorithm 1 (SHA-1). See RFC 8624, Sec. 3.2.
  • site/DS (alg 8, id 51676): DNSSEC implementers are prohibited from implementing signing with DS algorithm 1 (SHA-1). See RFC 8624, Sec. 3.2.
  • site/DS (alg 8, id 51676): DS records with digest type 1 (SHA-1) are ignored when DS records with digest type 2 (SHA-256) exist in the same RRset. See RFC 4509, Sec. 3.
  • site/DS (alg 8, id 51676): DS records with digest type 1 (SHA-1) are ignored when DS records with digest type 2 (SHA-256) exist in the same RRset. See RFC 4509, Sec. 3.
  • site/NSEC3PARAM: The server appears to support DNS cookies but did not return a COOKIE option. See RFC 7873, Sec. 5.2.3. (212.18.248.61, 2001:67c:13cc::1:61, UDP_-_EDNS0_4096_D_KN)
  • site/SOA: The server appears to support DNS cookies but did not return a COOKIE option. See RFC 7873, Sec. 5.2.3. (194.169.218.61, 212.18.248.61, 2001:67c:13cc::1:61, 2a04:2b00:13ee::61, UDP_-_EDNS0_4096_D_KN, UDP_-_EDNS0_4096_D_KN_0x20)
  • site/CNAME has warnings; select the "Denial of existence" DNSSEC option to see them.
  • site/DNSKEY has warnings; select the "Denial of existence" DNSSEC option to see them.
  • wup0o827xf.site/A has warnings; select the "Denial of existence" DNSSEC option to see them.

DNSKEY legend

Full legend
SEP bit setSEP bit set
Revoke bit setRevoke bit set
Trust anchorTrust anchor
Download: png | svg
Warning JavaScript is required to make the graph below interactive.
DNSSEC authentication graph