View on GitHub

DNSViz: A DNS visualization tool

sigfail.verteiltesysteme.net

DNSSEC options (hide)
  1. |?|
  2. |?|
  3. |?|
  4. |?|
  5. |?|
  6. |?|
  7. |?|
  8. |?|
  9. |?|
  10. |?|
Notices
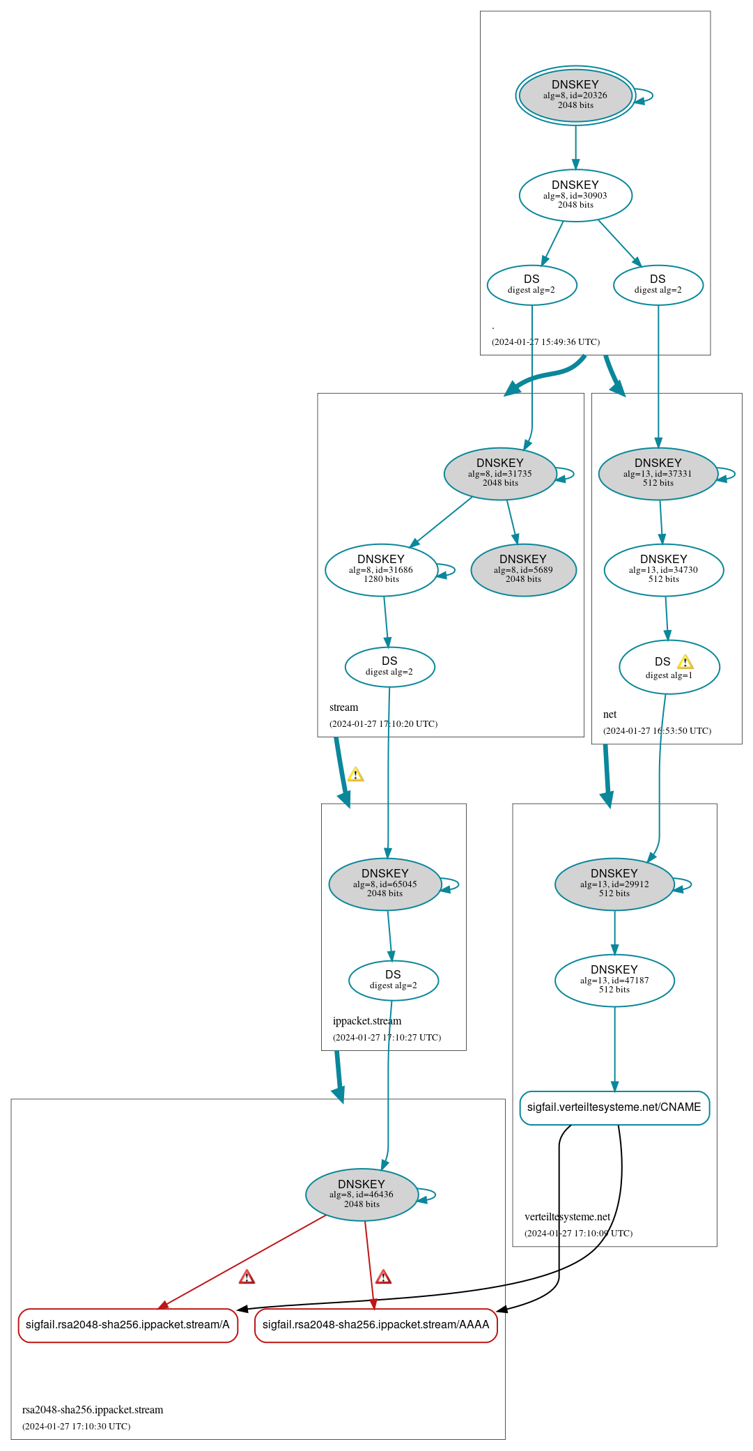
DNSSEC Authentication Chain

RRset statusRRset status

Bogus (2)
  • sigfail.rsa2048-sha256.ippacket.stream/A
  • sigfail.rsa2048-sha256.ippacket.stream/AAAA
Secure (1)
  • sigfail.verteiltesysteme.net/CNAME

DNSKEY/DS/NSEC statusDNSKEY/DS/NSEC status

Secure (16)
  • ./DNSKEY (alg 8, id 20326)
  • ./DNSKEY (alg 8, id 30903)
  • ippacket.stream/DNSKEY (alg 8, id 65045)
  • ippacket.stream/DS (alg 8, id 65045)
  • net/DNSKEY (alg 13, id 34730)
  • net/DNSKEY (alg 13, id 37331)
  • net/DS (alg 13, id 37331)
  • rsa2048-sha256.ippacket.stream/DNSKEY (alg 8, id 46436)
  • rsa2048-sha256.ippacket.stream/DS (alg 8, id 46436)
  • stream/DNSKEY (alg 8, id 31686)
  • stream/DNSKEY (alg 8, id 31735)
  • stream/DNSKEY (alg 8, id 5689)
  • stream/DS (alg 8, id 31735)
  • verteiltesysteme.net/DNSKEY (alg 13, id 29912)
  • verteiltesysteme.net/DNSKEY (alg 13, id 47187)
  • verteiltesysteme.net/DS (alg 13, id 29912)

Delegation statusDelegation status

Secure (5)
  • . to net
  • . to stream
  • ippacket.stream to rsa2048-sha256.ippacket.stream
  • net to verteiltesysteme.net
  • stream to ippacket.stream

NoticesNotices

Errors (2)
  • RRSIG sigfail.rsa2048-sha256.ippacket.stream/A alg 8, id 46436: The cryptographic signature of the RRSIG RR does not properly validate. See RFC 4035, Sec. 5.3.3.
  • RRSIG sigfail.rsa2048-sha256.ippacket.stream/AAAA alg 8, id 46436: The cryptographic signature of the RRSIG RR does not properly validate. See RFC 4035, Sec. 5.3.3.
Warnings (4)
  • stream to ippacket.stream: Authoritative AAAA records exist for ns1.ippacket.stream, but there are no corresponding AAAA glue records. See RFC 1034, Sec. 4.2.2.
  • stream to ippacket.stream: Authoritative AAAA records exist for ns2.ippacket.stream, but there are no corresponding AAAA glue records. See RFC 1034, Sec. 4.2.2.
  • verteiltesysteme.net/DS (alg 13, id 29912): DNSSEC implementers are prohibited from implementing signing with DS algorithm 1 (SHA-1). See RFC 8624, Sec. 3.2.
  • verteiltesysteme.net/DS (alg 13, id 29912): DNSSEC implementers are prohibited from implementing signing with DS algorithm 1 (SHA-1). See RFC 8624, Sec. 3.2.

DNSKEY legend

Full legend
SEP bit setSEP bit set
Revoke bit setRevoke bit set
Trust anchorTrust anchor
Download: png | svg
Warning JavaScript is required to make the graph below interactive.
DNSSEC authentication graph