View on GitHub

DNSViz: A DNS visualization tool

sflug.org

DNSSEC options (hide)
  1. |?|
  2. |?|
  3. |?|
  4. |?|
  5. |?|
  6. |?|
  7. |?|
  8. |?|
  9. |?|
  10. |?|
Notices
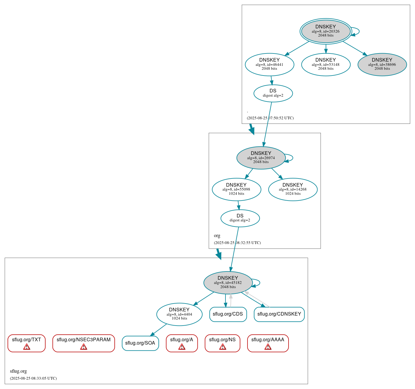
DNSSEC Authentication Chain

RRset statusRRset status

Bogus (5)
  • sflug.org/A
  • sflug.org/AAAA
  • sflug.org/NS
  • sflug.org/NSEC3PARAM
  • sflug.org/TXT
Secure (3)
  • sflug.org/CDNSKEY
  • sflug.org/CDS
  • sflug.org/SOA

DNSKEY/DS/NSEC statusDNSKEY/DS/NSEC status

Secure (11)
  • ./DNSKEY (alg 8, id 20326)
  • ./DNSKEY (alg 8, id 38696)
  • ./DNSKEY (alg 8, id 46441)
  • ./DNSKEY (alg 8, id 53148)
  • org/DNSKEY (alg 8, id 14268)
  • org/DNSKEY (alg 8, id 26974)
  • org/DNSKEY (alg 8, id 55098)
  • org/DS (alg 8, id 26974)
  • sflug.org/DNSKEY (alg 8, id 4404)
  • sflug.org/DNSKEY (alg 8, id 45182)
  • sflug.org/DS (alg 8, id 45182)

Delegation statusDelegation status

Secure (2)
  • . to org
  • org to sflug.org

NoticesNotices

Errors (8)
  • sflug.org/A: No RRSIG covering the RRset was returned in the response. See RFC 4035, Sec. 3.1.1. (50.18.139.240, 50.242.105.52, 96.86.170.229, 96.95.217.99, 2001:470:1f05:19e::3, 2600:1f1c:528:c500:5e0b:8a37:6598:356c, 2603:3024:180d:f100:50:242:105:34, UDP_-_EDNS0_4096_D_KN)
  • sflug.org/AAAA: No RRSIG covering the RRset was returned in the response. See RFC 4035, Sec. 3.1.1. (50.18.139.240, 50.242.105.52, 96.86.170.229, 96.95.217.99, 2001:470:1f05:19e::3, 2600:1f1c:528:c500:5e0b:8a37:6598:356c, 2603:3024:180d:f100:50:242:105:34, UDP_-_EDNS0_4096_D_KN)
  • sflug.org/NS: No RRSIG covering the RRset was returned in the response. See RFC 4035, Sec. 3.1.1. (50.18.139.240, 50.242.105.52, 96.86.170.229, 96.95.217.99, 2001:470:1f05:19e::3, 2600:1f1c:528:c500:5e0b:8a37:6598:356c, 2603:3024:180d:f100:50:242:105:34, UDP_-_EDNS0_4096_D_KN)
  • sflug.org/NSEC3PARAM: No RRSIG covering the RRset was returned in the response. See RFC 4035, Sec. 3.1.1. (50.18.139.240, 50.242.105.52, 96.86.170.229, 96.95.217.99, 2001:470:1f05:19e::3, 2600:1f1c:528:c500:5e0b:8a37:6598:356c, 2603:3024:180d:f100:50:242:105:34, UDP_-_EDNS0_4096_D_KN)
  • sflug.org/TXT: No RRSIG covering the RRset was returned in the response. See RFC 4035, Sec. 3.1.1. (50.18.139.240, 50.242.105.52, 96.86.170.229, 96.95.217.99, 2001:470:1f05:19e::3, 2600:1f1c:528:c500:5e0b:8a37:6598:356c, 2603:3024:180d:f100:50:242:105:34, UDP_-_EDNS0_4096_D_KN)
  • sflug.org/CNAME has errors; select the "Denial of existence" DNSSEC option to see them.
  • gf8xm.lixa3.sflug.org/A has errors; select the "Denial of existence" DNSSEC option to see them.
  • sflug.org/MX has errors; select the "Denial of existence" DNSSEC option to see them.

DNSKEY legend

Full legend
SEP bit setSEP bit set
Revoke bit setRevoke bit set
Trust anchorTrust anchor
Download: png | svg
Warning JavaScript is required to make the graph below interactive.
DNSSEC authentication graph