View on GitHub

DNSViz: A DNS visualization tool

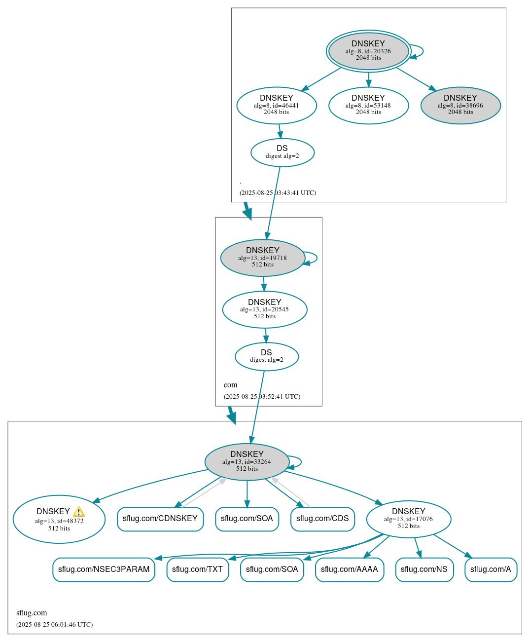
sflug.com

DNSSEC options (hide)
  1. |?|
  2. |?|
  3. |?|
  4. |?|
  5. |?|
  6. |?|
  7. |?|
  8. |?|
  9. |?|
  10. |?|
Notices
DNSSEC Authentication Chain

RRset statusRRset status

Secure (9)
  • sflug.com/A
  • sflug.com/AAAA
  • sflug.com/CDNSKEY
  • sflug.com/CDS
  • sflug.com/NS
  • sflug.com/NSEC3PARAM
  • sflug.com/SOA
  • sflug.com/SOA
  • sflug.com/TXT

DNSKEY/DS/NSEC statusDNSKEY/DS/NSEC status

Secure (11)
  • ./DNSKEY (alg 8, id 20326)
  • ./DNSKEY (alg 8, id 38696)
  • ./DNSKEY (alg 8, id 46441)
  • ./DNSKEY (alg 8, id 53148)
  • com/DNSKEY (alg 13, id 19718)
  • com/DNSKEY (alg 13, id 20545)
  • com/DS (alg 13, id 19718)
  • sflug.com/DNSKEY (alg 13, id 17076)
  • sflug.com/DNSKEY (alg 13, id 33264)
  • sflug.com/DNSKEY (alg 13, id 48372)
  • sflug.com/DS (alg 13, id 33264)

Delegation statusDelegation status

Secure (2)
  • . to com
  • com to sflug.com

NoticesNotices

Warnings (1)
  • sflug.com/DNSKEY (alg 13, id 48372): The DNSKEY RR was not found in the DNSKEY RRset returned by one or more servers. (50.18.139.240, 50.242.105.52, 96.86.170.229, 2001:470:1f05:19e::3, 2600:1f1c:528:c500:5e0b:8a37:6598:356c, 2603:3024:180d:f100:50:242:105:34, UDP_-_EDNS0_4096_D_KN, UDP_-_EDNS0_512_D_KN)

DNSKEY legend

Full legend
SEP bit setSEP bit set
Revoke bit setRevoke bit set
Trust anchorTrust anchor
Download: png | svg
Warning JavaScript is required to make the graph below interactive.
DNSSEC authentication graph