View on GitHub

DNSViz: A DNS visualization tool

sf-lug.com

DNSSEC options (hide)
  1. |?|
  2. |?|
  3. |?|
  4. |?|
  5. |?|
  6. |?|
  7. |?|
  8. |?|
  9. |?|
  10. |?|
Notices
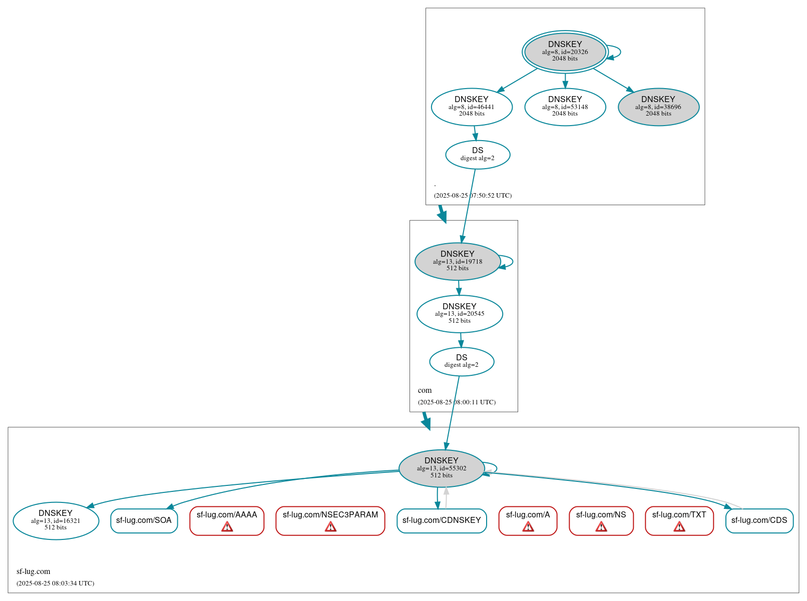
DNSSEC Authentication Chain

RRset statusRRset status

Bogus (5)
  • sf-lug.com/A
  • sf-lug.com/AAAA
  • sf-lug.com/NS
  • sf-lug.com/NSEC3PARAM
  • sf-lug.com/TXT
Secure (3)
  • sf-lug.com/CDNSKEY
  • sf-lug.com/CDS
  • sf-lug.com/SOA

DNSKEY/DS/NSEC statusDNSKEY/DS/NSEC status

Secure (10)
  • ./DNSKEY (alg 8, id 20326)
  • ./DNSKEY (alg 8, id 38696)
  • ./DNSKEY (alg 8, id 46441)
  • ./DNSKEY (alg 8, id 53148)
  • com/DNSKEY (alg 13, id 19718)
  • com/DNSKEY (alg 13, id 20545)
  • com/DS (alg 13, id 19718)
  • sf-lug.com/DNSKEY (alg 13, id 16321)
  • sf-lug.com/DNSKEY (alg 13, id 55302)
  • sf-lug.com/DS (alg 13, id 55302)

Delegation statusDelegation status

Secure (2)
  • . to com
  • com to sf-lug.com

NoticesNotices

Errors (8)
  • sf-lug.com/A: No RRSIG covering the RRset was returned in the response. See RFC 4035, Sec. 3.1.1. (50.18.139.240, 50.242.105.52, 96.86.170.229, 96.95.217.99, 2001:470:1f05:19e::3, 2600:1f1c:528:c500:5e0b:8a37:6598:356c, 2603:3024:180d:f100:50:242:105:34, UDP_-_EDNS0_4096_D_KN)
  • sf-lug.com/AAAA: No RRSIG covering the RRset was returned in the response. See RFC 4035, Sec. 3.1.1. (50.18.139.240, 50.242.105.52, 96.86.170.229, 96.95.217.99, 2001:470:1f05:19e::3, 2600:1f1c:528:c500:5e0b:8a37:6598:356c, 2603:3024:180d:f100:50:242:105:34, UDP_-_EDNS0_4096_D_KN)
  • sf-lug.com/NS: No RRSIG covering the RRset was returned in the response. See RFC 4035, Sec. 3.1.1. (50.18.139.240, 50.242.105.52, 96.86.170.229, 96.95.217.99, 2001:470:1f05:19e::3, 2600:1f1c:528:c500:5e0b:8a37:6598:356c, 2603:3024:180d:f100:50:242:105:34, UDP_-_EDNS0_4096_D_KN)
  • sf-lug.com/NSEC3PARAM: No RRSIG covering the RRset was returned in the response. See RFC 4035, Sec. 3.1.1. (50.18.139.240, 50.242.105.52, 96.86.170.229, 96.95.217.99, 2001:470:1f05:19e::3, 2600:1f1c:528:c500:5e0b:8a37:6598:356c, 2603:3024:180d:f100:50:242:105:34, UDP_-_EDNS0_4096_D_KN)
  • sf-lug.com/TXT: No RRSIG covering the RRset was returned in the response. See RFC 4035, Sec. 3.1.1. (50.18.139.240, 50.242.105.52, 96.86.170.229, 96.95.217.99, 2001:470:1f05:19e::3, 2600:1f1c:528:c500:5e0b:8a37:6598:356c, 2603:3024:180d:f100:50:242:105:34, UDP_-_EDNS0_4096_D_KN)
  • sf-lug.com/MX has errors; select the "Denial of existence" DNSSEC option to see them.
  • sf-lug.com/CNAME has errors; select the "Denial of existence" DNSSEC option to see them.
  • pnx26.upc0m.sf-lug.com/A has errors; select the "Denial of existence" DNSSEC option to see them.

DNSKEY legend

Full legend
SEP bit setSEP bit set
Revoke bit setRevoke bit set
Trust anchorTrust anchor
Download: png | svg
Warning JavaScript is required to make the graph below interactive.
DNSSEC authentication graph