View on GitHub

DNSViz: A DNS visualization tool

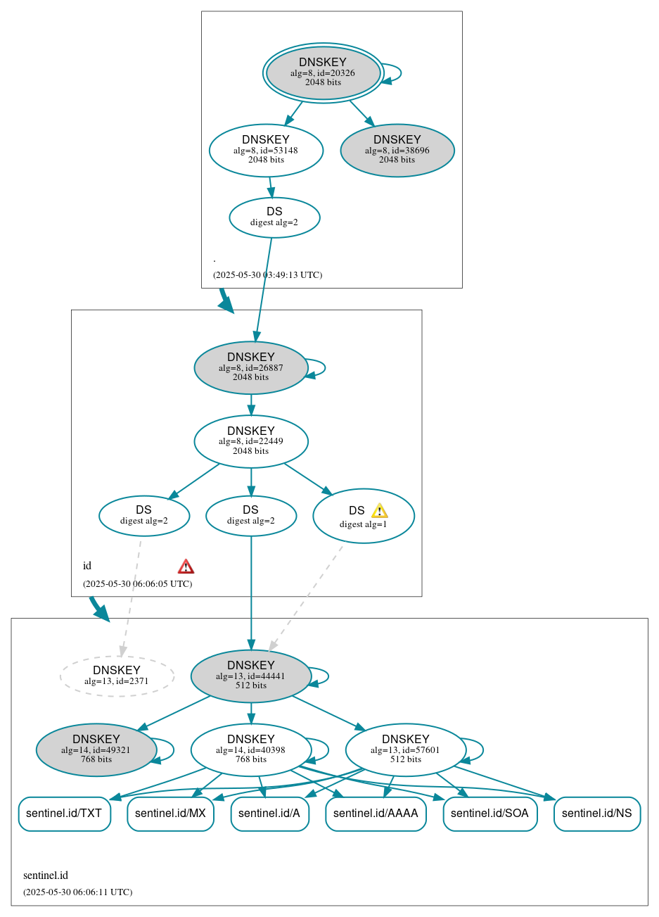
sentinel.id

DNSSEC options (hide)
  1. |?|
  2. |?|
  3. |?|
  4. |?|
  5. |?|
  6. |?|
  7. |?|
  8. |?|
  9. |?|
  10. |?|
Notices
DNSSEC Authentication Chain

RRset statusRRset status

Secure (6)
  • sentinel.id/A
  • sentinel.id/AAAA
  • sentinel.id/MX
  • sentinel.id/NS
  • sentinel.id/SOA
  • sentinel.id/TXT

DNSKEY/DS/NSEC statusDNSKEY/DS/NSEC status

Secure (13)
  • ./DNSKEY (alg 8, id 20326)
  • ./DNSKEY (alg 8, id 38696)
  • ./DNSKEY (alg 8, id 53148)
  • id/DNSKEY (alg 8, id 22449)
  • id/DNSKEY (alg 8, id 26887)
  • id/DS (alg 8, id 26887)
  • sentinel.id/DNSKEY (alg 13, id 44441)
  • sentinel.id/DNSKEY (alg 13, id 57601)
  • sentinel.id/DNSKEY (alg 14, id 40398)
  • sentinel.id/DNSKEY (alg 14, id 49321)
  • sentinel.id/DS (alg 13, id 2371)
  • sentinel.id/DS (alg 13, id 44441)
  • sentinel.id/DS (alg 13, id 44441)
Non_existent (1)
  • sentinel.id/DNSKEY (alg 13, id 2371)

Delegation statusDelegation status

Secure (2)
  • . to id
  • id to sentinel.id

NoticesNotices

Errors (1)
  • id zone: The server(s) were not responsive to queries over UDP. See RFC 1035, Sec. 4.2. (2001:df5:4000:4::4, 2402:ee80:b::b, 2402:ee80:c::c)
Warnings (4)
  • sentinel.id/DS (alg 13, id 44441): DNSSEC implementers are prohibited from implementing signing with DS algorithm 1 (SHA-1). See RFC 8624, Sec. 3.2.
  • sentinel.id/DS (alg 13, id 44441): DNSSEC implementers are prohibited from implementing signing with DS algorithm 1 (SHA-1). See RFC 8624, Sec. 3.2.
  • sentinel.id/DS (alg 13, id 44441): DS records with digest type 1 (SHA-1) are ignored when DS records with digest type 2 (SHA-256) exist in the same RRset. See RFC 4509, Sec. 3.
  • sentinel.id/DS (alg 13, id 44441): DS records with digest type 1 (SHA-1) are ignored when DS records with digest type 2 (SHA-256) exist in the same RRset. See RFC 4509, Sec. 3.

DNSKEY legend

Full legend
SEP bit setSEP bit set
Revoke bit setRevoke bit set
Trust anchorTrust anchor
Download: png | svg
Warning JavaScript is required to make the graph below interactive.
DNSSEC authentication graph