View on GitHub

DNSViz: A DNS visualization tool

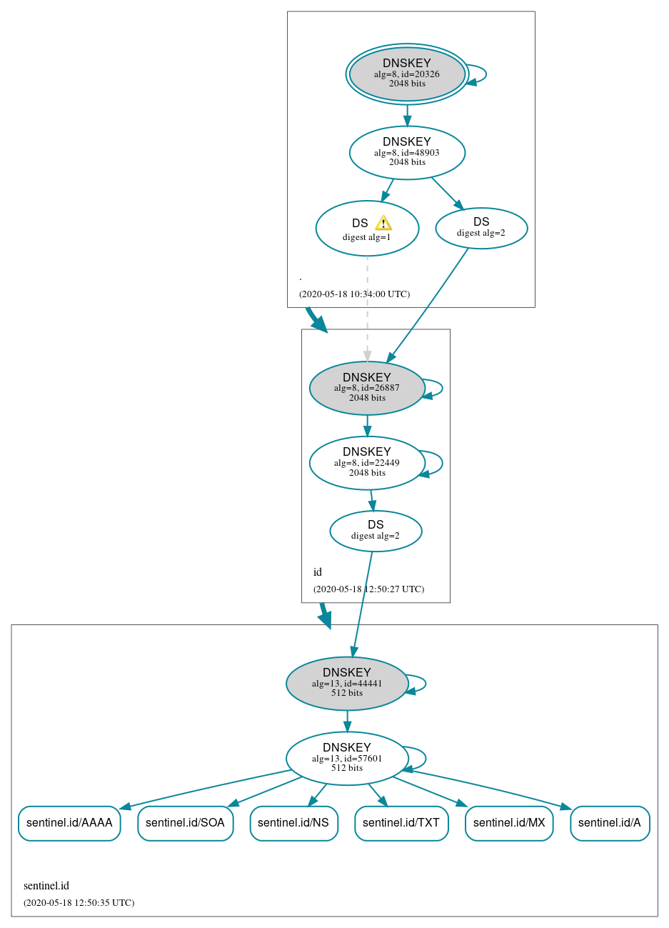
sentinel.id

DNSSEC options (hide)
  1. |?|
  2. |?|
  3. |?|
  4. |?|
  5. |?|
  6. |?|
  7. |?|
  8. |?|
  9. |?|
  10. |?|
Notices
DNSSEC Authentication Chain

RRset statusRRset status

Secure (6)
  • sentinel.id/A
  • sentinel.id/AAAA
  • sentinel.id/MX
  • sentinel.id/NS
  • sentinel.id/SOA
  • sentinel.id/TXT

DNSKEY/DS/NSEC statusDNSKEY/DS/NSEC status

Secure (9)
  • ./DNSKEY (alg 8, id 20326)
  • ./DNSKEY (alg 8, id 48903)
  • id/DNSKEY (alg 8, id 22449)
  • id/DNSKEY (alg 8, id 26887)
  • id/DS (alg 8, id 26887)
  • id/DS (alg 8, id 26887)
  • sentinel.id/DNSKEY (alg 13, id 44441)
  • sentinel.id/DNSKEY (alg 13, id 57601)
  • sentinel.id/DS (alg 13, id 44441)

Delegation statusDelegation status

Secure (2)
  • . to id
  • id to sentinel.id

NoticesNotices

Warnings (4)
  • id/DS (alg 8, id 26887): DNSSEC implementers are prohibited from implementing signing with DS algorithm 1 (SHA-1). See RFC 8624, Sec. 3.2.
  • id/DS (alg 8, id 26887): DNSSEC implementers are prohibited from implementing signing with DS algorithm 1 (SHA-1). See RFC 8624, Sec. 3.2.
  • id/DS (alg 8, id 26887): DS records with digest type 1 (SHA-1) are ignored when DS records with digest type 2 (SHA-256) exist in the same RRset. See RFC 4509, Sec. 3.
  • id/DS (alg 8, id 26887): DS records with digest type 1 (SHA-1) are ignored when DS records with digest type 2 (SHA-256) exist in the same RRset. See RFC 4509, Sec. 3.

DNSKEY legend

Full legend
SEP bit setSEP bit set
Revoke bit setRevoke bit set
Trust anchorTrust anchor
Download: png | svg
Warning JavaScript is required to make the graph below interactive.
DNSSEC authentication graph