View on GitHub

DNSViz: A DNS visualization tool

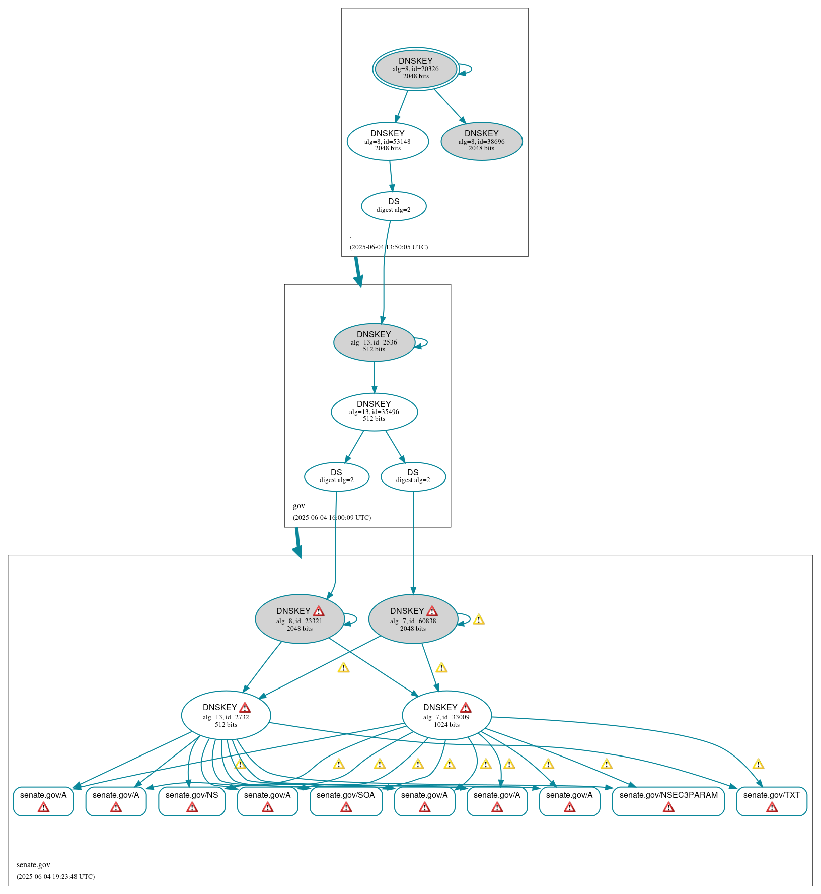
senate.gov

DNSSEC options (hide)
  1. |?|
  2. |?|
  3. |?|
  4. |?|
  5. |?|
  6. |?|
  7. |?|
  8. |?|
  9. |?|
  10. |?|
Notices
DNSSEC Authentication Chain

RRset statusRRset status

Secure (10)
  • senate.gov/A
  • senate.gov/A
  • senate.gov/A
  • senate.gov/A
  • senate.gov/A
  • senate.gov/A
  • senate.gov/NS
  • senate.gov/NSEC3PARAM
  • senate.gov/SOA
  • senate.gov/TXT

DNSKEY/DS/NSEC statusDNSKEY/DS/NSEC status

Secure (12)
  • ./DNSKEY (alg 8, id 20326)
  • ./DNSKEY (alg 8, id 38696)
  • ./DNSKEY (alg 8, id 53148)
  • gov/DNSKEY (alg 13, id 2536)
  • gov/DNSKEY (alg 13, id 35496)
  • gov/DS (alg 13, id 2536)
  • senate.gov/DNSKEY (alg 13, id 2732)
  • senate.gov/DNSKEY (alg 7, id 33009)
  • senate.gov/DNSKEY (alg 7, id 60838)
  • senate.gov/DNSKEY (alg 8, id 23321)
  • senate.gov/DS (alg 7, id 60838)
  • senate.gov/DS (alg 8, id 23321)

Delegation statusDelegation status

Secure (2)
  • . to gov
  • gov to senate.gov

NoticesNotices

Errors (31)
  • senate.gov/A: The DNSKEY RRset for the zone included algorithm 8 (RSASHA256), but no RRSIG with algorithm 8 covering the RRset was returned in the response. See RFC 4035, Sec. 2.2, RFC 6840, Sec. 5.11. (184.26.161.64, UDP_-_EDNS0_4096_D_KN)
  • senate.gov/A: The DNSKEY RRset for the zone included algorithm 8 (RSASHA256), but no RRSIG with algorithm 8 covering the RRset was returned in the response. See RFC 4035, Sec. 2.2, RFC 6840, Sec. 5.11. (193.108.91.139, 193.108.91.201, UDP_-_EDNS0_4096_D_KN)
  • senate.gov/A: The DNSKEY RRset for the zone included algorithm 8 (RSASHA256), but no RRSIG with algorithm 8 covering the RRset was returned in the response. See RFC 4035, Sec. 2.2, RFC 6840, Sec. 5.11. (2.16.40.64, 2600:1403:a::40, UDP_-_EDNS0_4096_D_KN)
  • senate.gov/A: The DNSKEY RRset for the zone included algorithm 8 (RSASHA256), but no RRSIG with algorithm 8 covering the RRset was returned in the response. See RFC 4035, Sec. 2.2, RFC 6840, Sec. 5.11. (23.211.133.65, UDP_-_EDNS0_4096_D_KN)
  • senate.gov/A: The DNSKEY RRset for the zone included algorithm 8 (RSASHA256), but no RRSIG with algorithm 8 covering the RRset was returned in the response. See RFC 4035, Sec. 2.2, RFC 6840, Sec. 5.11. (2600:1401:2::8b, 2600:1401:2::c9, UDP_-_EDNS0_4096_D_KN)
  • senate.gov/A: The DNSKEY RRset for the zone included algorithm 8 (RSASHA256), but no RRSIG with algorithm 8 covering the RRset was returned in the response. See RFC 4035, Sec. 2.2, RFC 6840, Sec. 5.11. (72.246.46.64, UDP_-_EDNS0_4096_D_KN)
  • senate.gov/A: The DS RRset for the zone included algorithm 8 (RSASHA256), but no RRSIG with algorithm 8 covering the RRset was returned in the response. See RFC 4035, Sec. 2.2, RFC 6840, Sec. 5.11. (184.26.161.64, UDP_-_EDNS0_4096_D_KN)
  • senate.gov/A: The DS RRset for the zone included algorithm 8 (RSASHA256), but no RRSIG with algorithm 8 covering the RRset was returned in the response. See RFC 4035, Sec. 2.2, RFC 6840, Sec. 5.11. (193.108.91.139, 193.108.91.201, UDP_-_EDNS0_4096_D_KN)
  • senate.gov/A: The DS RRset for the zone included algorithm 8 (RSASHA256), but no RRSIG with algorithm 8 covering the RRset was returned in the response. See RFC 4035, Sec. 2.2, RFC 6840, Sec. 5.11. (2.16.40.64, 2600:1403:a::40, UDP_-_EDNS0_4096_D_KN)
  • senate.gov/A: The DS RRset for the zone included algorithm 8 (RSASHA256), but no RRSIG with algorithm 8 covering the RRset was returned in the response. See RFC 4035, Sec. 2.2, RFC 6840, Sec. 5.11. (23.211.133.65, UDP_-_EDNS0_4096_D_KN)
  • senate.gov/A: The DS RRset for the zone included algorithm 8 (RSASHA256), but no RRSIG with algorithm 8 covering the RRset was returned in the response. See RFC 4035, Sec. 2.2, RFC 6840, Sec. 5.11. (2600:1401:2::8b, 2600:1401:2::c9, UDP_-_EDNS0_4096_D_KN)
  • senate.gov/A: The DS RRset for the zone included algorithm 8 (RSASHA256), but no RRSIG with algorithm 8 covering the RRset was returned in the response. See RFC 4035, Sec. 2.2, RFC 6840, Sec. 5.11. (72.246.46.64, UDP_-_EDNS0_4096_D_KN)
  • senate.gov/DNSKEY (alg 13, id 2732): The DNSKEY RRset for the zone included algorithm 13 (ECDSAP256SHA256), but no RRSIG with algorithm 13 covering the RRset was returned in the response. See RFC 4035, Sec. 2.2, RFC 6840, Sec. 5.11. (2.16.40.64, 23.211.133.65, 72.246.46.64, 184.26.161.64, 193.108.91.139, 193.108.91.201, 2600:1401:2::8b, 2600:1401:2::c9, 2600:1403:a::40, UDP_-_EDNS0_4096_D_KN)
  • senate.gov/DNSKEY (alg 7, id 33009): The DNSKEY RRset for the zone included algorithm 13 (ECDSAP256SHA256), but no RRSIG with algorithm 13 covering the RRset was returned in the response. See RFC 4035, Sec. 2.2, RFC 6840, Sec. 5.11. (2.16.40.64, 23.211.133.65, 72.246.46.64, 184.26.161.64, 193.108.91.139, 193.108.91.201, 2600:1401:2::8b, 2600:1401:2::c9, 2600:1403:a::40, UDP_-_EDNS0_4096_D_KN)
  • senate.gov/DNSKEY (alg 7, id 60838): The DNSKEY RRset for the zone included algorithm 13 (ECDSAP256SHA256), but no RRSIG with algorithm 13 covering the RRset was returned in the response. See RFC 4035, Sec. 2.2, RFC 6840, Sec. 5.11. (2.16.40.64, 23.211.133.65, 72.246.46.64, 184.26.161.64, 193.108.91.139, 193.108.91.201, 2600:1401:2::8b, 2600:1401:2::c9, 2600:1403:a::40, UDP_-_EDNS0_4096_D_KN)
  • senate.gov/DNSKEY (alg 8, id 23321): The DNSKEY RRset for the zone included algorithm 13 (ECDSAP256SHA256), but no RRSIG with algorithm 13 covering the RRset was returned in the response. See RFC 4035, Sec. 2.2, RFC 6840, Sec. 5.11. (2.16.40.64, 23.211.133.65, 72.246.46.64, 184.26.161.64, 193.108.91.139, 193.108.91.201, 2600:1401:2::8b, 2600:1401:2::c9, 2600:1403:a::40, UDP_-_EDNS0_4096_D_KN)
  • senate.gov/NS: The DNSKEY RRset for the zone included algorithm 8 (RSASHA256), but no RRSIG with algorithm 8 covering the RRset was returned in the response. See RFC 4035, Sec. 2.2, RFC 6840, Sec. 5.11. (2.16.40.64, 23.211.133.65, 72.246.46.64, 184.26.161.64, 193.108.91.139, 193.108.91.201, 2600:1401:2::8b, 2600:1401:2::c9, 2600:1403:a::40, UDP_-_EDNS0_4096_D_KN)
  • senate.gov/NS: The DS RRset for the zone included algorithm 8 (RSASHA256), but no RRSIG with algorithm 8 covering the RRset was returned in the response. See RFC 4035, Sec. 2.2, RFC 6840, Sec. 5.11. (2.16.40.64, 23.211.133.65, 72.246.46.64, 184.26.161.64, 193.108.91.139, 193.108.91.201, 2600:1401:2::8b, 2600:1401:2::c9, 2600:1403:a::40, UDP_-_EDNS0_4096_D_KN)
  • senate.gov/NSEC3PARAM: The DNSKEY RRset for the zone included algorithm 8 (RSASHA256), but no RRSIG with algorithm 8 covering the RRset was returned in the response. See RFC 4035, Sec. 2.2, RFC 6840, Sec. 5.11. (2.16.40.64, 23.211.133.65, 72.246.46.64, 184.26.161.64, 193.108.91.139, 193.108.91.201, 2600:1401:2::8b, 2600:1401:2::c9, 2600:1403:a::40, UDP_-_EDNS0_4096_D_KN)
  • senate.gov/NSEC3PARAM: The DS RRset for the zone included algorithm 8 (RSASHA256), but no RRSIG with algorithm 8 covering the RRset was returned in the response. See RFC 4035, Sec. 2.2, RFC 6840, Sec. 5.11. (2.16.40.64, 23.211.133.65, 72.246.46.64, 184.26.161.64, 193.108.91.139, 193.108.91.201, 2600:1401:2::8b, 2600:1401:2::c9, 2600:1403:a::40, UDP_-_EDNS0_4096_D_KN)
  • senate.gov/SOA: The DNSKEY RRset for the zone included algorithm 8 (RSASHA256), but no RRSIG with algorithm 8 covering the RRset was returned in the response. See RFC 4035, Sec. 2.2, RFC 6840, Sec. 5.11. (2.16.40.64, 23.211.133.65, 72.246.46.64, 184.26.161.64, 193.108.91.139, 193.108.91.201, 2600:1401:2::8b, 2600:1401:2::c9, 2600:1403:a::40, TCP_-_EDNS0_4096_D_N, UDP_-_EDNS0_4096_D_KN, UDP_-_EDNS0_4096_D_KN_0x20)
  • senate.gov/SOA: The DS RRset for the zone included algorithm 8 (RSASHA256), but no RRSIG with algorithm 8 covering the RRset was returned in the response. See RFC 4035, Sec. 2.2, RFC 6840, Sec. 5.11. (2.16.40.64, 23.211.133.65, 72.246.46.64, 184.26.161.64, 193.108.91.139, 193.108.91.201, 2600:1401:2::8b, 2600:1401:2::c9, 2600:1403:a::40, TCP_-_EDNS0_4096_D_N, UDP_-_EDNS0_4096_D_KN, UDP_-_EDNS0_4096_D_KN_0x20)
  • senate.gov/TXT: The DNSKEY RRset for the zone included algorithm 8 (RSASHA256), but no RRSIG with algorithm 8 covering the RRset was returned in the response. See RFC 4035, Sec. 2.2, RFC 6840, Sec. 5.11. (2.16.40.64, 23.211.133.65, 72.246.46.64, 184.26.161.64, 193.108.91.139, 193.108.91.201, 2600:1401:2::8b, 2600:1401:2::c9, 2600:1403:a::40, UDP_-_EDNS0_4096_D_KN)
  • senate.gov/TXT: The DS RRset for the zone included algorithm 8 (RSASHA256), but no RRSIG with algorithm 8 covering the RRset was returned in the response. See RFC 4035, Sec. 2.2, RFC 6840, Sec. 5.11. (2.16.40.64, 23.211.133.65, 72.246.46.64, 184.26.161.64, 193.108.91.139, 193.108.91.201, 2600:1401:2::8b, 2600:1401:2::c9, 2600:1403:a::40, UDP_-_EDNS0_4096_D_KN)
  • senate.gov/MX has errors; select the "Denial of existence" DNSSEC option to see them.
  • senate.gov/CDNSKEY has errors; select the "Denial of existence" DNSSEC option to see them.
  • senate.gov/CDS has errors; select the "Denial of existence" DNSSEC option to see them.
  • senate.gov/CNAME has errors; select the "Denial of existence" DNSSEC option to see them.
  • senate.gov/DNSKEY has errors; select the "Denial of existence" DNSSEC option to see them.
  • senate.gov/AAAA has errors; select the "Denial of existence" DNSSEC option to see them.
  • 8jaib.3xca0.senate.gov/A has errors; select the "Denial of existence" DNSSEC option to see them.
Warnings (21)
  • RRSIG senate.gov/A alg 7, id 33009: DNSSEC implementers are recommended against implementing signing with DNSSEC algorithm 7 (RSASHA1NSEC3SHA1). See RFC 8624, Sec. 3.1.
  • RRSIG senate.gov/A alg 7, id 33009: DNSSEC implementers are recommended against implementing signing with DNSSEC algorithm 7 (RSASHA1NSEC3SHA1). See RFC 8624, Sec. 3.1.
  • RRSIG senate.gov/A alg 7, id 33009: DNSSEC implementers are recommended against implementing signing with DNSSEC algorithm 7 (RSASHA1NSEC3SHA1). See RFC 8624, Sec. 3.1.
  • RRSIG senate.gov/A alg 7, id 33009: DNSSEC implementers are recommended against implementing signing with DNSSEC algorithm 7 (RSASHA1NSEC3SHA1). See RFC 8624, Sec. 3.1.
  • RRSIG senate.gov/A alg 7, id 33009: DNSSEC implementers are recommended against implementing signing with DNSSEC algorithm 7 (RSASHA1NSEC3SHA1). See RFC 8624, Sec. 3.1.
  • RRSIG senate.gov/A alg 7, id 33009: DNSSEC implementers are recommended against implementing signing with DNSSEC algorithm 7 (RSASHA1NSEC3SHA1). See RFC 8624, Sec. 3.1.
  • RRSIG senate.gov/DNSKEY alg 7, id 60838: DNSSEC implementers are recommended against implementing signing with DNSSEC algorithm 7 (RSASHA1NSEC3SHA1). See RFC 8624, Sec. 3.1.
  • RRSIG senate.gov/DNSKEY alg 7, id 60838: DNSSEC implementers are recommended against implementing signing with DNSSEC algorithm 7 (RSASHA1NSEC3SHA1). See RFC 8624, Sec. 3.1.
  • RRSIG senate.gov/DNSKEY alg 7, id 60838: DNSSEC implementers are recommended against implementing signing with DNSSEC algorithm 7 (RSASHA1NSEC3SHA1). See RFC 8624, Sec. 3.1.
  • RRSIG senate.gov/DNSKEY alg 7, id 60838: DNSSEC implementers are recommended against implementing signing with DNSSEC algorithm 7 (RSASHA1NSEC3SHA1). See RFC 8624, Sec. 3.1.
  • RRSIG senate.gov/NS alg 7, id 33009: DNSSEC implementers are recommended against implementing signing with DNSSEC algorithm 7 (RSASHA1NSEC3SHA1). See RFC 8624, Sec. 3.1.
  • RRSIG senate.gov/NSEC3PARAM alg 7, id 33009: DNSSEC implementers are recommended against implementing signing with DNSSEC algorithm 7 (RSASHA1NSEC3SHA1). See RFC 8624, Sec. 3.1.
  • RRSIG senate.gov/SOA alg 7, id 33009: DNSSEC implementers are recommended against implementing signing with DNSSEC algorithm 7 (RSASHA1NSEC3SHA1). See RFC 8624, Sec. 3.1.
  • RRSIG senate.gov/TXT alg 7, id 33009: DNSSEC implementers are recommended against implementing signing with DNSSEC algorithm 7 (RSASHA1NSEC3SHA1). See RFC 8624, Sec. 3.1.
  • senate.gov/MX has warnings; select the "Denial of existence" DNSSEC option to see them.
  • senate.gov/CDNSKEY has warnings; select the "Denial of existence" DNSSEC option to see them.
  • senate.gov/CDS has warnings; select the "Denial of existence" DNSSEC option to see them.
  • senate.gov/CNAME has warnings; select the "Denial of existence" DNSSEC option to see them.
  • senate.gov/DNSKEY has warnings; select the "Denial of existence" DNSSEC option to see them.
  • senate.gov/AAAA has warnings; select the "Denial of existence" DNSSEC option to see them.
  • 8jaib.3xca0.senate.gov/A has warnings; select the "Denial of existence" DNSSEC option to see them.

DNSKEY legend

Full legend
SEP bit setSEP bit set
Revoke bit setRevoke bit set
Trust anchorTrust anchor
Download: png | svg
Warning JavaScript is required to make the graph below interactive.
DNSSEC authentication graph