View on GitHub

DNSViz: A DNS visualization tool

senate.gov

DNSSEC options (hide)
  1. |?|
  2. |?|
  3. |?|
  4. |?|
  5. |?|
  6. |?|
  7. |?|
  8. |?|
  9. |?|
  10. |?|
Notices
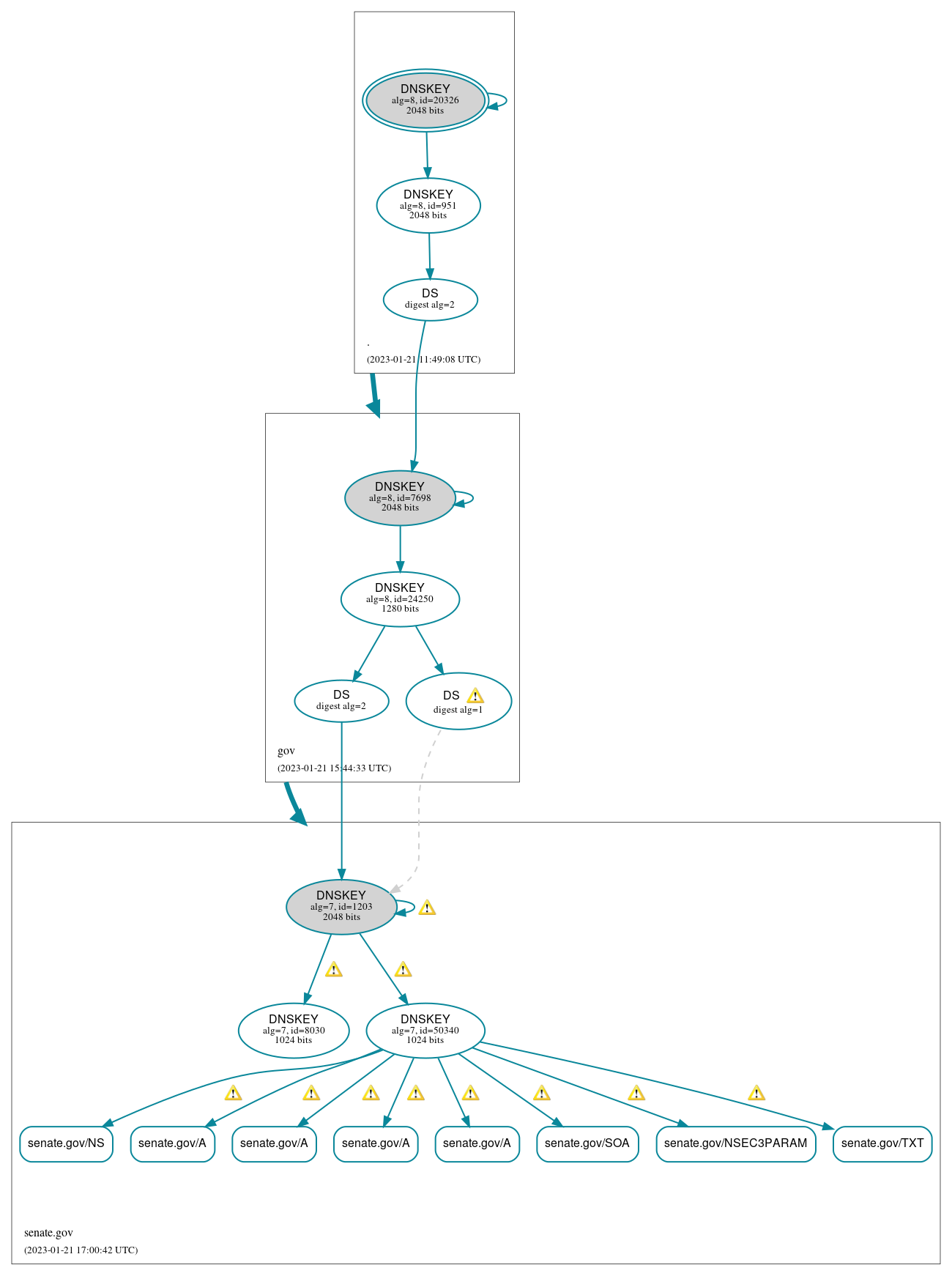
DNSSEC Authentication Chain

RRset statusRRset status

Secure (8)
  • senate.gov/A
  • senate.gov/A
  • senate.gov/A
  • senate.gov/A
  • senate.gov/NS
  • senate.gov/NSEC3PARAM
  • senate.gov/SOA
  • senate.gov/TXT

DNSKEY/DS/NSEC statusDNSKEY/DS/NSEC status

Secure (10)
  • ./DNSKEY (alg 8, id 20326)
  • ./DNSKEY (alg 8, id 951)
  • gov/DNSKEY (alg 8, id 24250)
  • gov/DNSKEY (alg 8, id 7698)
  • gov/DS (alg 8, id 7698)
  • senate.gov/DNSKEY (alg 7, id 1203)
  • senate.gov/DNSKEY (alg 7, id 50340)
  • senate.gov/DNSKEY (alg 7, id 8030)
  • senate.gov/DS (alg 7, id 1203)
  • senate.gov/DS (alg 7, id 1203)

Delegation statusDelegation status

Secure (2)
  • . to gov
  • gov to senate.gov

NoticesNotices

Errors (4)
  • senate.gov/CNAME has errors; select the "Denial of existence" DNSSEC option to see them.
  • senate.gov/MX has errors; select the "Denial of existence" DNSSEC option to see them.
  • senate.gov/AAAA has errors; select the "Denial of existence" DNSSEC option to see them.
  • gsqetzl7pn.senate.gov/A has errors; select the "Denial of existence" DNSSEC option to see them.
Warnings (20)
  • RRSIG senate.gov/A alg 7, id 50340: DNSSEC implementers are recommended against implementing signing with DNSSEC algorithm 7 (RSASHA1NSEC3SHA1). See RFC 8624, Sec. 3.1.
  • RRSIG senate.gov/A alg 7, id 50340: DNSSEC implementers are recommended against implementing signing with DNSSEC algorithm 7 (RSASHA1NSEC3SHA1). See RFC 8624, Sec. 3.1.
  • RRSIG senate.gov/A alg 7, id 50340: DNSSEC implementers are recommended against implementing signing with DNSSEC algorithm 7 (RSASHA1NSEC3SHA1). See RFC 8624, Sec. 3.1.
  • RRSIG senate.gov/A alg 7, id 50340: DNSSEC implementers are recommended against implementing signing with DNSSEC algorithm 7 (RSASHA1NSEC3SHA1). See RFC 8624, Sec. 3.1.
  • RRSIG senate.gov/DNSKEY alg 7, id 1203: DNSSEC implementers are recommended against implementing signing with DNSSEC algorithm 7 (RSASHA1NSEC3SHA1). See RFC 8624, Sec. 3.1.
  • RRSIG senate.gov/DNSKEY alg 7, id 1203: DNSSEC implementers are recommended against implementing signing with DNSSEC algorithm 7 (RSASHA1NSEC3SHA1). See RFC 8624, Sec. 3.1.
  • RRSIG senate.gov/DNSKEY alg 7, id 1203: DNSSEC implementers are recommended against implementing signing with DNSSEC algorithm 7 (RSASHA1NSEC3SHA1). See RFC 8624, Sec. 3.1.
  • RRSIG senate.gov/NS alg 7, id 50340: DNSSEC implementers are recommended against implementing signing with DNSSEC algorithm 7 (RSASHA1NSEC3SHA1). See RFC 8624, Sec. 3.1.
  • RRSIG senate.gov/NSEC3PARAM alg 7, id 50340: DNSSEC implementers are recommended against implementing signing with DNSSEC algorithm 7 (RSASHA1NSEC3SHA1). See RFC 8624, Sec. 3.1.
  • RRSIG senate.gov/SOA alg 7, id 50340: DNSSEC implementers are recommended against implementing signing with DNSSEC algorithm 7 (RSASHA1NSEC3SHA1). See RFC 8624, Sec. 3.1.
  • RRSIG senate.gov/TXT alg 7, id 50340: DNSSEC implementers are recommended against implementing signing with DNSSEC algorithm 7 (RSASHA1NSEC3SHA1). See RFC 8624, Sec. 3.1.
  • senate.gov/DS (alg 7, id 1203): DNSSEC implementers are prohibited from implementing signing with DS algorithm 1 (SHA-1). See RFC 8624, Sec. 3.2.
  • senate.gov/DS (alg 7, id 1203): DNSSEC implementers are prohibited from implementing signing with DS algorithm 1 (SHA-1). See RFC 8624, Sec. 3.2.
  • senate.gov/DS (alg 7, id 1203): DS records with digest type 1 (SHA-1) are ignored when DS records with digest type 2 (SHA-256) exist in the same RRset. See RFC 4509, Sec. 3.
  • senate.gov/DS (alg 7, id 1203): DS records with digest type 1 (SHA-1) are ignored when DS records with digest type 2 (SHA-256) exist in the same RRset. See RFC 4509, Sec. 3.
  • senate.gov/CNAME has warnings; select the "Denial of existence" DNSSEC option to see them.
  • senate.gov/MX has warnings; select the "Denial of existence" DNSSEC option to see them.
  • senate.gov/AAAA has warnings; select the "Denial of existence" DNSSEC option to see them.
  • gsqetzl7pn.senate.gov/A has warnings; select the "Denial of existence" DNSSEC option to see them.
  • senate.gov/DNSKEY has warnings; select the "Denial of existence" DNSSEC option to see them.

DNSKEY legend

Full legend
SEP bit setSEP bit set
Revoke bit setRevoke bit set
Trust anchorTrust anchor
Download: png | svg
Warning JavaScript is required to make the graph below interactive.
DNSSEC authentication graph