View on GitHub

DNSViz: A DNS visualization tool

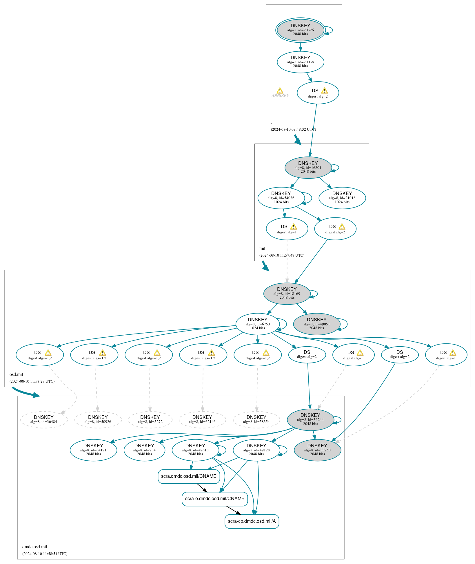
scra.dmdc.osd.mil

DNSSEC options (hide)
  1. |?|
  2. |?|
  3. |?|
  4. |?|
  5. |?|
  6. |?|
  7. |?|
  8. |?|
  9. |?|
  10. |?|
Notices
DNSSEC Authentication Chain

RRset statusRRset status

Secure (3)
  • scra-cp.dmdc.osd.mil/A
  • scra-e.dmdc.osd.mil/CNAME
  • scra.dmdc.osd.mil/CNAME

DNSKEY/DS/NSEC statusDNSKEY/DS/NSEC status

Secure (26)
  • ./DNSKEY (alg 8, id 20038)
  • ./DNSKEY (alg 8, id 20326)
  • dmdc.osd.mil/DNSKEY (alg 8, id 234)
  • dmdc.osd.mil/DNSKEY (alg 8, id 33250)
  • dmdc.osd.mil/DNSKEY (alg 8, id 36244)
  • dmdc.osd.mil/DNSKEY (alg 8, id 42618)
  • dmdc.osd.mil/DNSKEY (alg 8, id 49128)
  • dmdc.osd.mil/DNSKEY (alg 8, id 64191)
  • dmdc.osd.mil/DS (alg 8, id 33250)
  • dmdc.osd.mil/DS (alg 8, id 33250)
  • dmdc.osd.mil/DS (alg 8, id 36244)
  • dmdc.osd.mil/DS (alg 8, id 36244)
  • dmdc.osd.mil/DS (alg 8, id 36484)
  • dmdc.osd.mil/DS (alg 8, id 50926)
  • dmdc.osd.mil/DS (alg 8, id 5272)
  • dmdc.osd.mil/DS (alg 8, id 58354)
  • dmdc.osd.mil/DS (alg 8, id 62146)
  • mil/DNSKEY (alg 8, id 16801)
  • mil/DNSKEY (alg 8, id 21018)
  • mil/DNSKEY (alg 8, id 54036)
  • mil/DS (alg 8, id 16801)
  • osd.mil/DNSKEY (alg 8, id 18169)
  • osd.mil/DNSKEY (alg 8, id 49051)
  • osd.mil/DNSKEY (alg 8, id 6753)
  • osd.mil/DS (alg 8, id 18169)
  • osd.mil/DS (alg 8, id 18169)
Non_existent (5)
  • dmdc.osd.mil/DNSKEY (alg 8, id 36484)
  • dmdc.osd.mil/DNSKEY (alg 8, id 50926)
  • dmdc.osd.mil/DNSKEY (alg 8, id 5272)
  • dmdc.osd.mil/DNSKEY (alg 8, id 58354)
  • dmdc.osd.mil/DNSKEY (alg 8, id 62146)

Delegation statusDelegation status

Secure (3)
  • . to mil
  • mil to osd.mil
  • osd.mil to dmdc.osd.mil

NoticesNotices

Errors (1)
  • dmdc.osd.mil/CNAME has errors; select the "Denial of existence" DNSSEC option to see them.
Warnings (28)
  • ./DNSKEY: The server appears to support DNS cookies but did not return a COOKIE option. See RFC 7873, Sec. 5.2.3. (2001:500:2f::f, UDP_-_EDNS0_512_D_KN)
  • dmdc.osd.mil/DS (alg 8, id 33250): DNSSEC implementers are prohibited from implementing signing with DS algorithm 1 (SHA-1). See RFC 8624, Sec. 3.2.
  • dmdc.osd.mil/DS (alg 8, id 33250): DNSSEC implementers are prohibited from implementing signing with DS algorithm 1 (SHA-1). See RFC 8624, Sec. 3.2.
  • dmdc.osd.mil/DS (alg 8, id 33250): DS records with digest type 1 (SHA-1) are ignored when DS records with digest type 2 (SHA-256) exist in the same RRset. See RFC 4509, Sec. 3.
  • dmdc.osd.mil/DS (alg 8, id 33250): DS records with digest type 1 (SHA-1) are ignored when DS records with digest type 2 (SHA-256) exist in the same RRset. See RFC 4509, Sec. 3.
  • dmdc.osd.mil/DS (alg 8, id 36244): DNSSEC implementers are prohibited from implementing signing with DS algorithm 1 (SHA-1). See RFC 8624, Sec. 3.2.
  • dmdc.osd.mil/DS (alg 8, id 36244): DNSSEC implementers are prohibited from implementing signing with DS algorithm 1 (SHA-1). See RFC 8624, Sec. 3.2.
  • dmdc.osd.mil/DS (alg 8, id 36244): DS records with digest type 1 (SHA-1) are ignored when DS records with digest type 2 (SHA-256) exist in the same RRset. See RFC 4509, Sec. 3.
  • dmdc.osd.mil/DS (alg 8, id 36244): DS records with digest type 1 (SHA-1) are ignored when DS records with digest type 2 (SHA-256) exist in the same RRset. See RFC 4509, Sec. 3.
  • dmdc.osd.mil/DS (alg 8, id 58354): DNSSEC implementers are prohibited from implementing signing with DS algorithm 1 (SHA-1). See RFC 8624, Sec. 3.2.
  • dmdc.osd.mil/DS (alg 8, id 58354): DNSSEC implementers are prohibited from implementing signing with DS algorithm 1 (SHA-1). See RFC 8624, Sec. 3.2.
  • dmdc.osd.mil/DS (alg 8, id 58354): DS records with digest type 1 (SHA-1) are ignored when DS records with digest type 2 (SHA-256) exist in the same RRset. See RFC 4509, Sec. 3.
  • dmdc.osd.mil/DS (alg 8, id 58354): DS records with digest type 1 (SHA-1) are ignored when DS records with digest type 2 (SHA-256) exist in the same RRset. See RFC 4509, Sec. 3.
  • dmdc.osd.mil/DS (alg 8, id 62146): DNSSEC implementers are prohibited from implementing signing with DS algorithm 1 (SHA-1). See RFC 8624, Sec. 3.2.
  • dmdc.osd.mil/DS (alg 8, id 62146): DNSSEC implementers are prohibited from implementing signing with DS algorithm 1 (SHA-1). See RFC 8624, Sec. 3.2.
  • dmdc.osd.mil/DS (alg 8, id 62146): DS records with digest type 1 (SHA-1) are ignored when DS records with digest type 2 (SHA-256) exist in the same RRset. See RFC 4509, Sec. 3.
  • dmdc.osd.mil/DS (alg 8, id 62146): DS records with digest type 1 (SHA-1) are ignored when DS records with digest type 2 (SHA-256) exist in the same RRset. See RFC 4509, Sec. 3.
  • mil/DS (alg 8, id 16801): The server appears to support DNS cookies but did not return a COOKIE option. See RFC 7873, Sec. 5.2.3. (2001:500:2f::f, UDP_-_EDNS0_4096_D_KN)
  • mil/DS (alg 8, id 16801): The server appears to support DNS cookies but did not return a COOKIE option. See RFC 7873, Sec. 5.2.3. (2001:500:2f::f, UDP_-_EDNS0_4096_D_KN)
  • osd.mil/DS (alg 8, id 18169): DNSSEC implementers are prohibited from implementing signing with DS algorithm 1 (SHA-1). See RFC 8624, Sec. 3.2.
  • osd.mil/DS (alg 8, id 18169): DNSSEC implementers are prohibited from implementing signing with DS algorithm 1 (SHA-1). See RFC 8624, Sec. 3.2.
  • osd.mil/DS (alg 8, id 18169): DS records with digest type 1 (SHA-1) are ignored when DS records with digest type 2 (SHA-256) exist in the same RRset. See RFC 4509, Sec. 3.
  • osd.mil/DS (alg 8, id 18169): DS records with digest type 1 (SHA-1) are ignored when DS records with digest type 2 (SHA-256) exist in the same RRset. See RFC 4509, Sec. 3.
  • osd.mil/DS (alg 8, id 18169): No response was received until the UDP payload size was decreased, indicating that the server might be attempting to send a payload that exceeds the path maximum transmission unit (PMTU) size. See RFC 6891, Sec. 6.2.6. (199.252.143.234, UDP_-_EDNS0_4096_D_KN)
  • osd.mil/DS (alg 8, id 18169): No response was received until the UDP payload size was decreased, indicating that the server might be attempting to send a payload that exceeds the path maximum transmission unit (PMTU) size. See RFC 6891, Sec. 6.2.6. (199.252.143.234, UDP_-_EDNS0_4096_D_KN)
  • osd.mil/DS (alg 8, id 18169): No response was received until the UDP payload size was decreased, indicating that the server might be attempting to send a payload that exceeds the path maximum transmission unit (PMTU) size. See RFC 6891, Sec. 6.2.6. (199.252.143.234, UDP_-_EDNS0_4096_D_KN)
  • osd.mil/DS (alg 8, id 18169): No response was received until the UDP payload size was decreased, indicating that the server might be attempting to send a payload that exceeds the path maximum transmission unit (PMTU) size. See RFC 6891, Sec. 6.2.6. (199.252.143.234, UDP_-_EDNS0_4096_D_KN)
  • dmdc.osd.mil/CNAME has warnings; select the "Denial of existence" DNSSEC option to see them.

DNSKEY legend

Full legend
SEP bit setSEP bit set
Revoke bit setRevoke bit set
Trust anchorTrust anchor
Download: png | svg
Warning JavaScript is required to make the graph below interactive.
DNSSEC authentication graph