View on GitHub

DNSViz: A DNS visualization tool

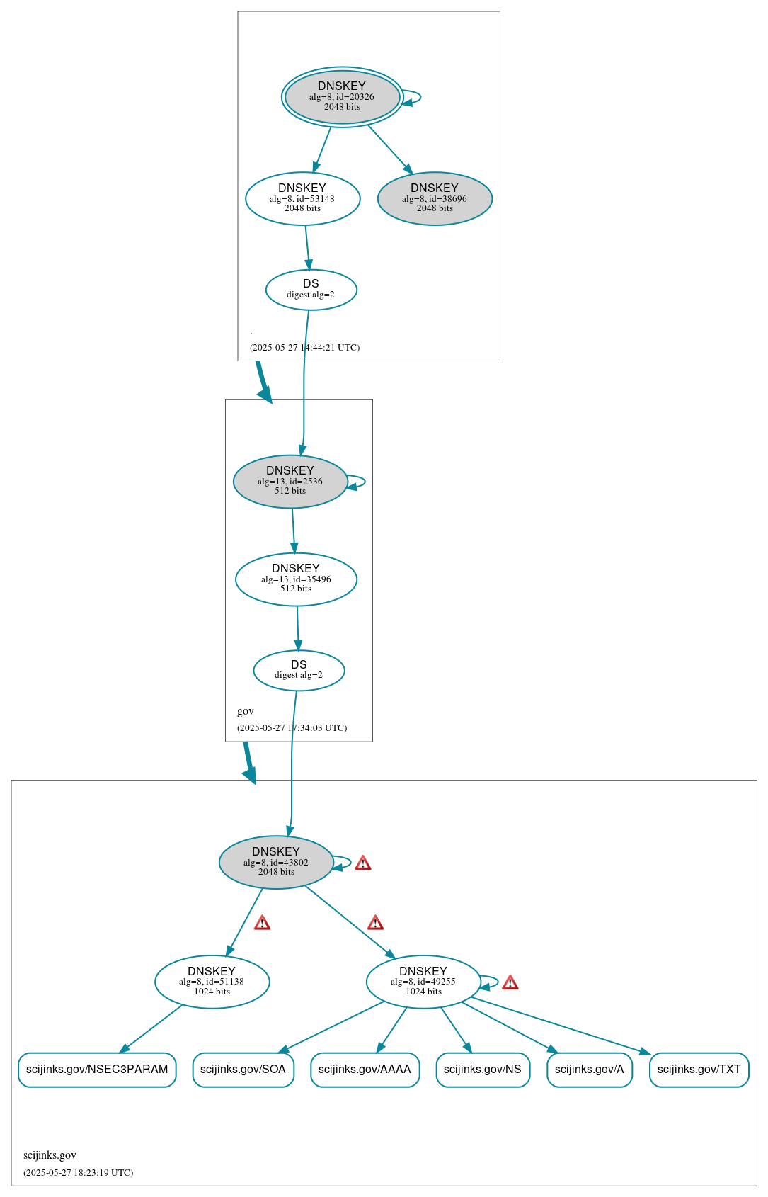
scijinks.gov

DNSSEC options (hide)
  1. |?|
  2. |?|
  3. |?|
  4. |?|
  5. |?|
  6. |?|
  7. |?|
  8. |?|
  9. |?|
  10. |?|
Notices
DNSSEC Authentication Chain

RRset statusRRset status

Secure (6)
  • scijinks.gov/A
  • scijinks.gov/AAAA
  • scijinks.gov/NS
  • scijinks.gov/NSEC3PARAM
  • scijinks.gov/SOA
  • scijinks.gov/TXT

DNSKEY/DS/NSEC statusDNSKEY/DS/NSEC status

Secure (10)
  • ./DNSKEY (alg 8, id 20326)
  • ./DNSKEY (alg 8, id 38696)
  • ./DNSKEY (alg 8, id 53148)
  • gov/DNSKEY (alg 13, id 2536)
  • gov/DNSKEY (alg 13, id 35496)
  • gov/DS (alg 13, id 2536)
  • scijinks.gov/DNSKEY (alg 8, id 43802)
  • scijinks.gov/DNSKEY (alg 8, id 49255)
  • scijinks.gov/DNSKEY (alg 8, id 51138)
  • scijinks.gov/DS (alg 8, id 43802)

Delegation statusDelegation status

Secure (2)
  • . to gov
  • gov to scijinks.gov

NoticesNotices

Errors (12)
  • RRSIG scijinks.gov/DNSKEY alg 8, id 43802: With a TTL of 1296000 the RRSIG RR can be in the cache of a non-validating resolver until 1 day after it expires at 2025-06-10 01:23:33+00:00. See RFC 4035, Sec. 5.3.3.
  • RRSIG scijinks.gov/DNSKEY alg 8, id 43802: With a TTL of 1296000 the RRSIG RR can be in the cache of a non-validating resolver until 1 day after it expires at 2025-06-10 01:23:33+00:00. See RFC 4035, Sec. 5.3.3.
  • RRSIG scijinks.gov/DNSKEY alg 8, id 43802: With a TTL of 1296000 the RRSIG RR can be in the cache of a non-validating resolver until 1 day after it expires at 2025-06-10 01:23:33+00:00. See RFC 4035, Sec. 5.3.3.
  • RRSIG scijinks.gov/DNSKEY alg 8, id 49255: With a TTL of 1296000 the RRSIG RR can be in the cache of a non-validating resolver until 1 day after it expires at 2025-06-10 01:23:33+00:00. See RFC 4035, Sec. 5.3.3.
  • RRSIG scijinks.gov/DNSKEY alg 8, id 49255: With a TTL of 1296000 the RRSIG RR can be in the cache of a non-validating resolver until 1 day after it expires at 2025-06-10 01:23:33+00:00. See RFC 4035, Sec. 5.3.3.
  • RRSIG scijinks.gov/DNSKEY alg 8, id 49255: With a TTL of 1296000 the RRSIG RR can be in the cache of a non-validating resolver until 1 day after it expires at 2025-06-10 01:23:33+00:00. See RFC 4035, Sec. 5.3.3.
  • scijinks.gov/MX has errors; select the "Denial of existence" DNSSEC option to see them.
  • scijinks.gov/CNAME has errors; select the "Denial of existence" DNSSEC option to see them.
  • scijinks.gov/CDS has errors; select the "Denial of existence" DNSSEC option to see them.
  • 0dtg3.ahcos.scijinks.gov/A has errors; select the "Denial of existence" DNSSEC option to see them.
  • scijinks.gov/DNSKEY has errors; select the "Denial of existence" DNSSEC option to see them.
  • scijinks.gov/CDNSKEY has errors; select the "Denial of existence" DNSSEC option to see them.
Warnings (5)
  • scijinks.gov/MX has warnings; select the "Denial of existence" DNSSEC option to see them.
  • scijinks.gov/CNAME has warnings; select the "Denial of existence" DNSSEC option to see them.
  • scijinks.gov/CDS has warnings; select the "Denial of existence" DNSSEC option to see them.
  • scijinks.gov/CDNSKEY has warnings; select the "Denial of existence" DNSSEC option to see them.
  • 0dtg3.ahcos.scijinks.gov/A has warnings; select the "Denial of existence" DNSSEC option to see them.

DNSKEY legend

Full legend
SEP bit setSEP bit set
Revoke bit setRevoke bit set
Trust anchorTrust anchor
Download: png | svg
Warning JavaScript is required to make the graph below interactive.
DNSSEC authentication graph