View on GitHub

DNSViz: A DNS visualization tool

savannah.gnu.org

Updated: 2025-10-15 21:13:58 UTC (59 days ago) Update now
« Previous analysis | Next analysis »
DNSSEC options (hide)
  1. |?|
  2. |?|
  3. |?|
  4. |?|
  5. |?|
  6. |?|
  7. |?|
  8. |?|
  9. |?|
  10. |?|
Notices
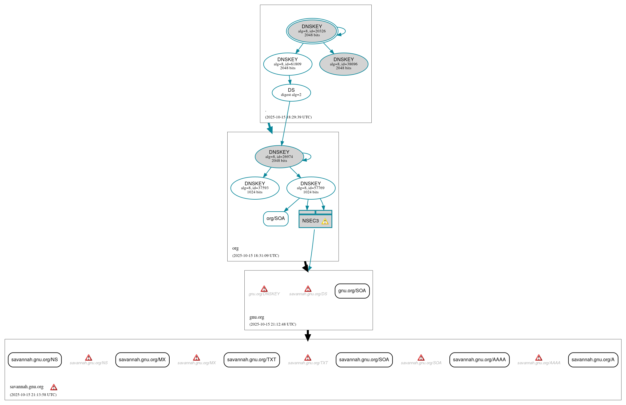
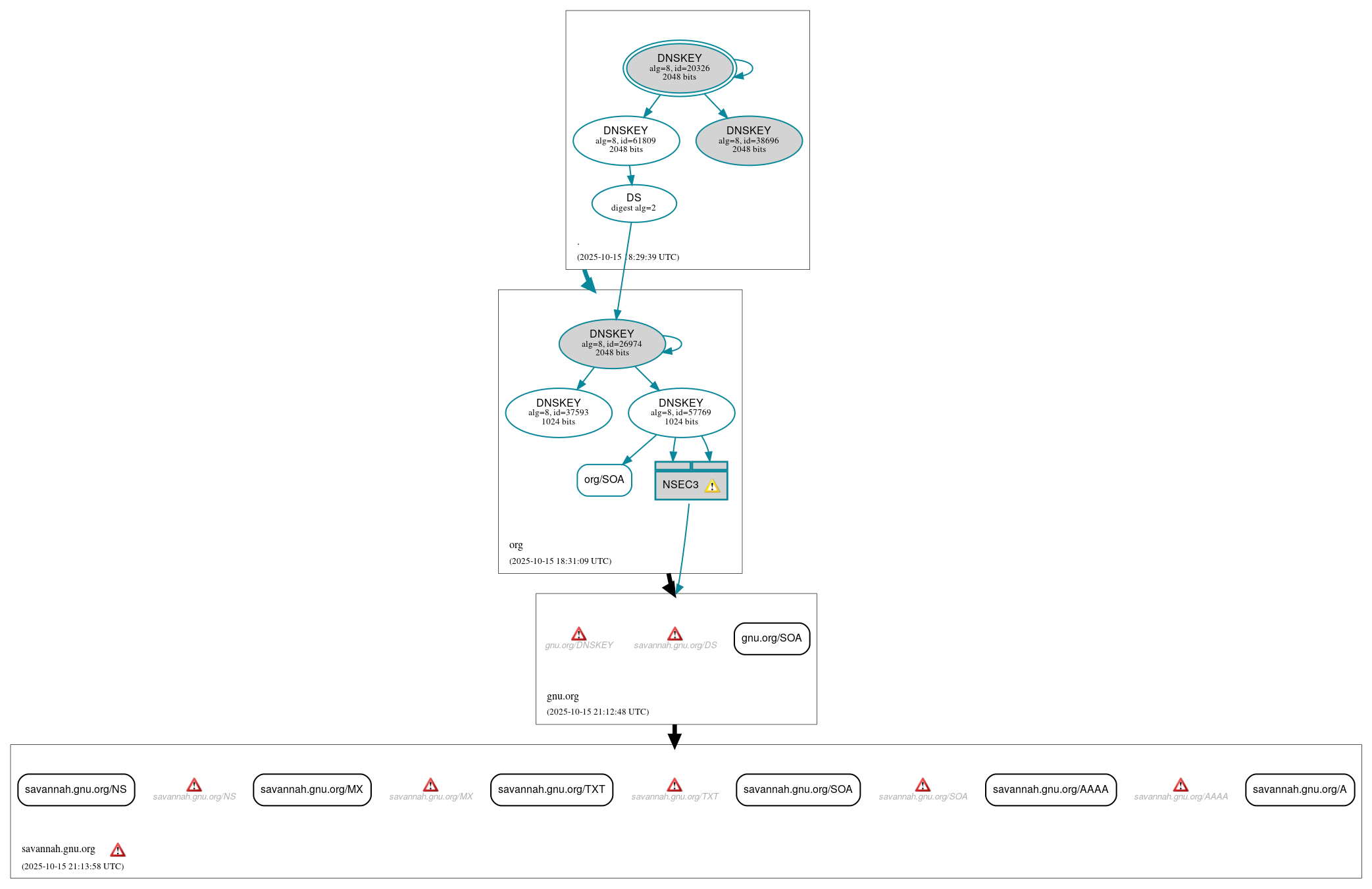
DNSSEC Authentication Chain

RRset statusRRset status

Insecure (7)
  • gnu.org/SOA
  • savannah.gnu.org/A
  • savannah.gnu.org/AAAA
  • savannah.gnu.org/MX
  • savannah.gnu.org/NS
  • savannah.gnu.org/SOA
  • savannah.gnu.org/TXT
Secure (1)
  • org/SOA

DNSKEY/DS/NSEC statusDNSKEY/DS/NSEC status

Secure (8)
  • ./DNSKEY (alg 8, id 20326)
  • ./DNSKEY (alg 8, id 38696)
  • ./DNSKEY (alg 8, id 61809)
  • NSEC3 proving non-existence of gnu.org/DS
  • org/DNSKEY (alg 8, id 26974)
  • org/DNSKEY (alg 8, id 37593)
  • org/DNSKEY (alg 8, id 57769)
  • org/DS (alg 8, id 26974)

Delegation statusDelegation status

Insecure (2)
  • gnu.org to savannah.gnu.org
  • org to gnu.org
Secure (1)
  • . to org

NoticesNotices

Errors (15)
  • gnu.org/DNSKEY: No response was received from the server over UDP (tried 12 times). See RFC 1035, Sec. 4.2. (188.165.235.157, 192.99.35.98, UDP_-_NOEDNS_)
  • gnu.org/DNSKEY: No response was received from the server over UDP (tried 4 times). See RFC 1035, Sec. 4.2. (188.165.235.157, 192.99.35.98, UDP_-_EDNS0_512_D_KN)
  • savannah.gnu.org zone: The server(s) were not responsive to queries over TCP. See RFC 1035, Sec. 4.2. (188.165.235.157, 192.99.35.98, 192.99.37.66)
  • savannah.gnu.org/AAAA: No response was received from the server over UDP (tried 12 times). See RFC 1035, Sec. 4.2. (188.165.235.157, 192.99.35.98, 192.99.37.66, UDP_-_NOEDNS_)
  • savannah.gnu.org/DS: No response was received from the server over UDP (tried 12 times). See RFC 1035, Sec. 4.2. (188.165.235.157, 192.99.35.98, 192.99.37.66, UDP_-_NOEDNS_)
  • savannah.gnu.org/MX: No response was received from the server over UDP (tried 4 times). See RFC 1035, Sec. 4.2. (188.165.235.157, 192.99.35.98, UDP_-_EDNS0_512_D_KN)
  • savannah.gnu.org/NS: No response was received from the server over UDP (tried 12 times). See RFC 1035, Sec. 4.2. (188.165.235.157, 192.99.35.98, 192.99.37.66, UDP_-_NOEDNS_)
  • savannah.gnu.org/SOA: No response was received from the server over TCP (tried 3 times). See RFC 1035, Sec. 4.2. (188.165.235.157, 192.99.35.98, 192.99.37.66, TCP_-_EDNS0_4096_D_N)
  • savannah.gnu.org/SOA: No response was received from the server over UDP (tried 12 times). See RFC 1035, Sec. 4.2. (188.165.235.157, 192.99.35.98, 192.99.37.66, UDP_-_NOEDNS_, UDP_-_NOEDNS__0x20)
  • savannah.gnu.org/TXT: No response was received from the server over UDP (tried 12 times). See RFC 1035, Sec. 4.2. (188.165.235.157, 192.99.35.98, UDP_-_NOEDNS_)
  • savannah.gnu.org/NSEC3PARAM has errors; select the "Denial of existence" DNSSEC option to see them.
  • savannah.gnu.org/DS has errors; select the "Denial of existence" DNSSEC option to see them.
  • savannah.gnu.org/CDS has errors; select the "Denial of existence" DNSSEC option to see them.
  • savannah.gnu.org/CDNSKEY has errors; select the "Denial of existence" DNSSEC option to see them.
  • kbqlj.9uce6.savannah.gnu.org/A has errors; select the "Denial of existence" DNSSEC option to see them.
Warnings (2)
  • NSEC3 proving non-existence of gnu.org/DS: The salt value for an NSEC3 record should be empty. See RFC 9276, Sec. 3.1.
  • NSEC3 proving non-existence of gnu.org/DS: The salt value for an NSEC3 record should be empty. See RFC 9276, Sec. 3.1.

DNSKEY legend

Full legend
SEP bit setSEP bit set
Revoke bit setRevoke bit set
Trust anchorTrust anchor
Download: png | svg
Warning JavaScript is required to make the graph below interactive.
DNSSEC authentication graph