View on GitHub

DNSViz: A DNS visualization tool

samsung.com

DNSSEC options (hide)
  1. |?|
  2. |?|
  3. |?|
  4. |?|
  5. |?|
  6. |?|
  7. |?|
  8. |?|
  9. |?|
  10. |?|
Notices
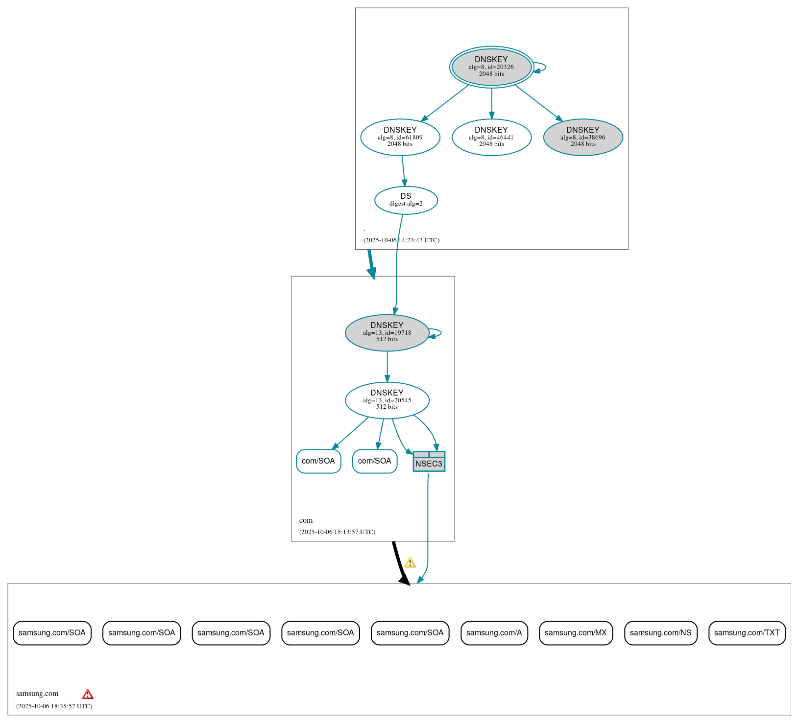
DNSSEC Authentication Chain

RRset statusRRset status

Insecure (9)
  • samsung.com/A
  • samsung.com/MX
  • samsung.com/NS
  • samsung.com/SOA
  • samsung.com/SOA
  • samsung.com/SOA
  • samsung.com/SOA
  • samsung.com/SOA
  • samsung.com/TXT
Secure (2)
  • com/SOA
  • com/SOA

DNSKEY/DS/NSEC statusDNSKEY/DS/NSEC status

Secure (8)
  • ./DNSKEY (alg 8, id 20326)
  • ./DNSKEY (alg 8, id 38696)
  • ./DNSKEY (alg 8, id 46441)
  • ./DNSKEY (alg 8, id 61809)
  • NSEC3 proving non-existence of samsung.com/DS
  • com/DNSKEY (alg 13, id 19718)
  • com/DNSKEY (alg 13, id 20545)
  • com/DS (alg 13, id 19718)

Delegation statusDelegation status

Insecure (1)
  • com to samsung.com
Secure (1)
  • . to com

NoticesNotices

Errors (1)
  • samsung.com zone: The following NS name(s) did not resolve to address(es): dns-awskr1.samsung.com, dns-gi1.samsung.com, dns-gi2.samsung.com, dnssm.samsung.com, dnssm2.samsung.com, dnsst.samsung.com, dnsst2.samsung.com, auth01.nhn.ic, auth02.nhn.ic, auth03.nhn.ic, auth04.nhn.ic, auth01.sam.ic, auth02.sam.ic, auth03.sam.ic, auth04.sam.ic
Warnings (1)
  • com to samsung.com: The following NS name(s) were found in the authoritative NS RRset, but not in the delegation NS RRset (i.e., in the com zone): auth04.sam.ic, dns-gi2.samsung.com, auth03.sam.ic, auth01.sam.ic, auth02.nhn.ic, auth04.nhn.ic, auth01.nhn.ic, auth02.sam.ic, auth03.nhn.ic See RFC 1034, Sec. 4.2.2.

DNSKEY legend

Full legend
SEP bit setSEP bit set
Revoke bit setRevoke bit set
Trust anchorTrust anchor
Download: png | svg
Warning JavaScript is required to make the graph below interactive.
DNSSEC authentication graph