View on GitHub

DNSViz: A DNS visualization tool

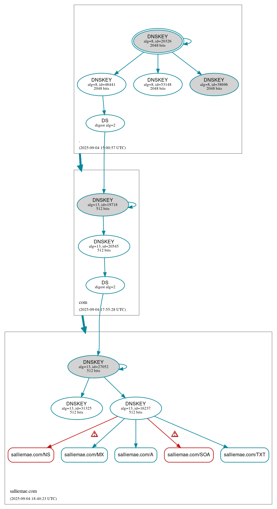
salliemae.com

DNSSEC options (hide)
  1. |?|
  2. |?|
  3. |?|
  4. |?|
  5. |?|
  6. |?|
  7. |?|
  8. |?|
  9. |?|
  10. |?|
Notices
DNSSEC Authentication Chain

RRset statusRRset status

Bogus (2)
  • salliemae.com/NS
  • salliemae.com/SOA
Secure (3)
  • salliemae.com/A
  • salliemae.com/MX
  • salliemae.com/TXT

DNSKEY/DS/NSEC statusDNSKEY/DS/NSEC status

Secure (11)
  • ./DNSKEY (alg 8, id 20326)
  • ./DNSKEY (alg 8, id 38696)
  • ./DNSKEY (alg 8, id 46441)
  • ./DNSKEY (alg 8, id 53148)
  • com/DNSKEY (alg 13, id 19718)
  • com/DNSKEY (alg 13, id 20545)
  • com/DS (alg 13, id 19718)
  • salliemae.com/DNSKEY (alg 13, id 16237)
  • salliemae.com/DNSKEY (alg 13, id 27052)
  • salliemae.com/DNSKEY (alg 13, id 31325)
  • salliemae.com/DS (alg 13, id 27052)

Delegation statusDelegation status

Secure (2)
  • . to com
  • com to salliemae.com

NoticesNotices

Errors (31)
  • RRSIG salliemae.com/NS alg 13, id 16237: The cryptographic signature of the RRSIG RR does not properly validate. See RFC 4035, Sec. 5.3.3.
  • RRSIG salliemae.com/NS alg 13, id 16237: The cryptographic signature of the RRSIG RR does not properly validate. See RFC 4035, Sec. 5.3.3.
  • RRSIG salliemae.com/NS alg 13, id 16237: With a TTL of 172800 the RRSIG RR can be in the cache of a non-validating resolver until 1 day after it expires at 2025-09-05 18:25:47+00:00. See RFC 4035, Sec. 5.3.3.
  • RRSIG salliemae.com/NS alg 13, id 16237: With a TTL of 172800 the RRSIG RR can be in the cache of a non-validating resolver until 6 hours, 36 minutes after it expires at 2025-09-06 12:03:30+00:00. See RFC 4035, Sec. 5.3.3.
  • RRSIG salliemae.com/SOA alg 13, id 16237: The cryptographic signature of the RRSIG RR does not properly validate. See RFC 4035, Sec. 5.3.3.
  • RRSIG salliemae.com/SOA alg 13, id 16237: The cryptographic signature of the RRSIG RR does not properly validate. See RFC 4035, Sec. 5.3.3.
  • RRSIG salliemae.com/SOA alg 13, id 16237: The cryptographic signature of the RRSIG RR does not properly validate. See RFC 4035, Sec. 5.3.3.
  • RRSIG salliemae.com/SOA alg 13, id 16237: The cryptographic signature of the RRSIG RR does not properly validate. See RFC 4035, Sec. 5.3.3.
  • RRSIG salliemae.com/SOA alg 13, id 16237: The cryptographic signature of the RRSIG RR does not properly validate. See RFC 4035, Sec. 5.3.3.
  • RRSIG salliemae.com/SOA alg 13, id 16237: The cryptographic signature of the RRSIG RR does not properly validate. See RFC 4035, Sec. 5.3.3.
  • RRSIG salliemae.com/SOA alg 13, id 16237: The cryptographic signature of the RRSIG RR does not properly validate. See RFC 4035, Sec. 5.3.3.
  • RRSIG salliemae.com/SOA alg 13, id 16237: The cryptographic signature of the RRSIG RR does not properly validate. See RFC 4035, Sec. 5.3.3.
  • RRSIG salliemae.com/SOA alg 13, id 16237: The cryptographic signature of the RRSIG RR does not properly validate. See RFC 4035, Sec. 5.3.3.
  • RRSIG salliemae.com/SOA alg 13, id 16237: The cryptographic signature of the RRSIG RR does not properly validate. See RFC 4035, Sec. 5.3.3.
  • RRSIG salliemae.com/SOA alg 13, id 16237: The cryptographic signature of the RRSIG RR does not properly validate. See RFC 4035, Sec. 5.3.3.
  • RRSIG salliemae.com/SOA alg 13, id 16237: The cryptographic signature of the RRSIG RR does not properly validate. See RFC 4035, Sec. 5.3.3.
  • RRSIG salliemae.com/SOA alg 13, id 16237: The cryptographic signature of the RRSIG RR does not properly validate. See RFC 4035, Sec. 5.3.3.
  • RRSIG salliemae.com/SOA alg 13, id 16237: The cryptographic signature of the RRSIG RR does not properly validate. See RFC 4035, Sec. 5.3.3.
  • RRSIG salliemae.com/SOA alg 13, id 16237: The cryptographic signature of the RRSIG RR does not properly validate. See RFC 4035, Sec. 5.3.3.
  • RRSIG salliemae.com/SOA alg 13, id 16237: The cryptographic signature of the RRSIG RR does not properly validate. See RFC 4035, Sec. 5.3.3.
  • RRSIG salliemae.com/SOA alg 13, id 16237: The cryptographic signature of the RRSIG RR does not properly validate. See RFC 4035, Sec. 5.3.3.
  • RRSIG salliemae.com/SOA alg 13, id 16237: The cryptographic signature of the RRSIG RR does not properly validate. See RFC 4035, Sec. 5.3.3.
  • RRSIG salliemae.com/SOA alg 13, id 16237: The cryptographic signature of the RRSIG RR does not properly validate. See RFC 4035, Sec. 5.3.3.
  • RRSIG salliemae.com/SOA alg 13, id 16237: The cryptographic signature of the RRSIG RR does not properly validate. See RFC 4035, Sec. 5.3.3.
  • RRSIG salliemae.com/SOA alg 13, id 16237: The cryptographic signature of the RRSIG RR does not properly validate. See RFC 4035, Sec. 5.3.3.
  • salliemae.com/CDNSKEY has errors; select the "Denial of existence" DNSSEC option to see them.
  • salliemae.com/AAAA has errors; select the "Denial of existence" DNSSEC option to see them.
  • 6nb3p.8yho6.salliemae.com/A has errors; select the "Denial of existence" DNSSEC option to see them.
  • salliemae.com/NSEC3PARAM has errors; select the "Denial of existence" DNSSEC option to see them.
  • salliemae.com/CNAME has errors; select the "Denial of existence" DNSSEC option to see them.
  • salliemae.com/CDS has errors; select the "Denial of existence" DNSSEC option to see them.

DNSKEY legend

Full legend
SEP bit setSEP bit set
Revoke bit setRevoke bit set
Trust anchorTrust anchor
Download: png | svg
Warning JavaScript is required to make the graph below interactive.
DNSSEC authentication graph