View on GitHub

DNSViz: A DNS visualization tool

safgrandchallenge.gov

DNSSEC options (hide)
  1. |?|
  2. |?|
  3. |?|
  4. |?|
  5. |?|
  6. |?|
  7. |?|
  8. |?|
  9. |?|
  10. |?|
Notices
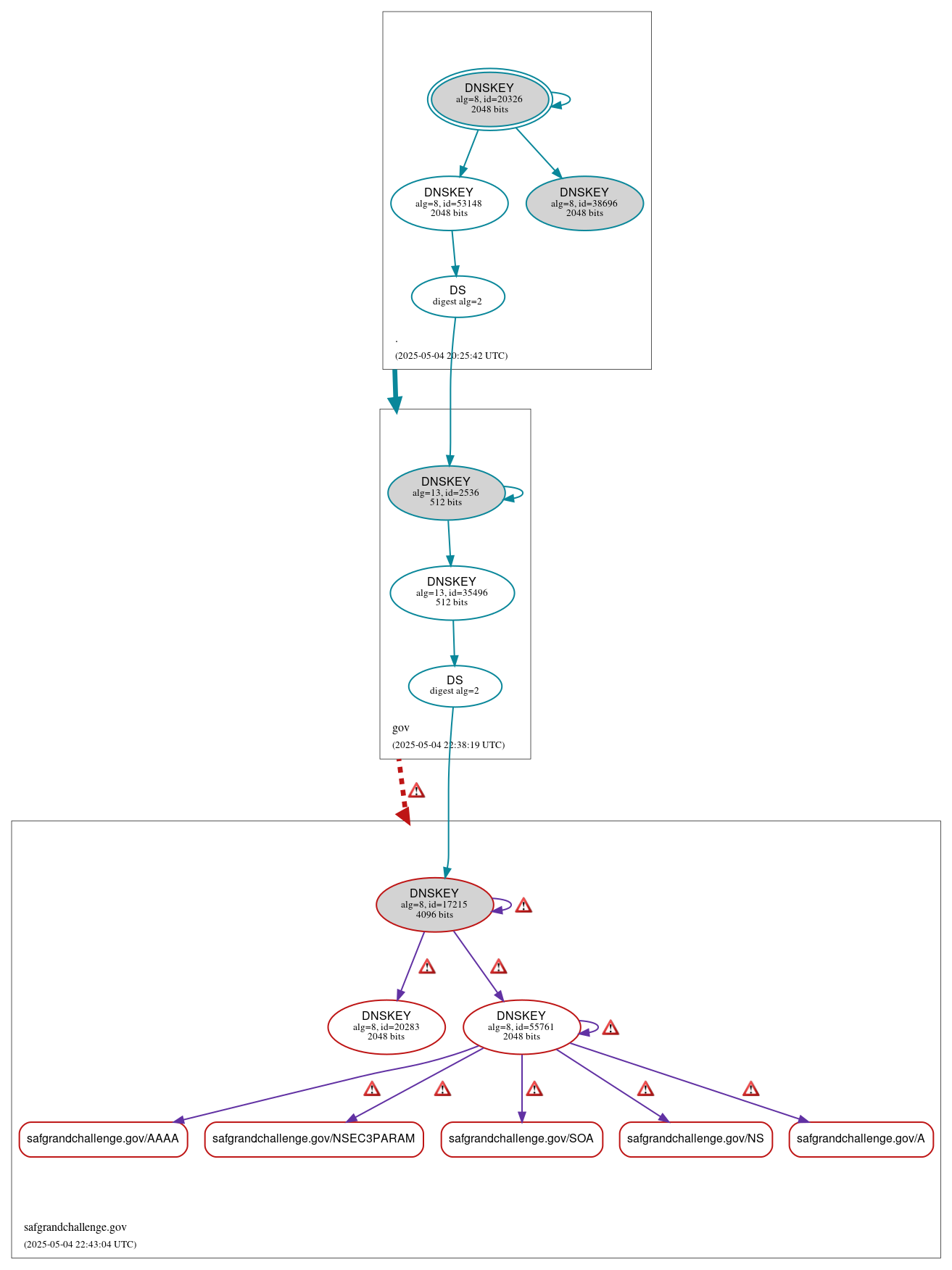
DNSSEC Authentication Chain

RRset statusRRset status

Bogus (5)
  • safgrandchallenge.gov/A
  • safgrandchallenge.gov/AAAA
  • safgrandchallenge.gov/NS
  • safgrandchallenge.gov/NSEC3PARAM
  • safgrandchallenge.gov/SOA

DNSKEY/DS/NSEC statusDNSKEY/DS/NSEC status

Bogus (3)
  • safgrandchallenge.gov/DNSKEY (alg 8, id 17215)
  • safgrandchallenge.gov/DNSKEY (alg 8, id 20283)
  • safgrandchallenge.gov/DNSKEY (alg 8, id 55761)
Secure (7)
  • ./DNSKEY (alg 8, id 20326)
  • ./DNSKEY (alg 8, id 38696)
  • ./DNSKEY (alg 8, id 53148)
  • gov/DNSKEY (alg 13, id 2536)
  • gov/DNSKEY (alg 13, id 35496)
  • gov/DS (alg 13, id 2536)
  • safgrandchallenge.gov/DS (alg 8, id 17215)

Delegation statusDelegation status

Bogus (1)
  • gov to safgrandchallenge.gov
Secure (1)
  • . to gov

NoticesNotices

Errors (19)
  • RRSIG safgrandchallenge.gov/A alg 8, id 55761: The Signature Expiration field of the RRSIG RR (2025-05-04 18:48:06+00:00) is 3 hours, 54 minutes in the past. See RFC 4035, Sec. 5.3.1.
  • RRSIG safgrandchallenge.gov/AAAA alg 8, id 55761: The Signature Expiration field of the RRSIG RR (2025-05-04 18:48:06+00:00) is 3 hours, 54 minutes in the past. See RFC 4035, Sec. 5.3.1.
  • RRSIG safgrandchallenge.gov/DNSKEY alg 8, id 17215: The Signature Expiration field of the RRSIG RR (2025-05-04 18:48:06+00:00) is 3 hours, 54 minutes in the past. See RFC 4035, Sec. 5.3.1.
  • RRSIG safgrandchallenge.gov/DNSKEY alg 8, id 17215: The Signature Expiration field of the RRSIG RR (2025-05-04 18:48:06+00:00) is 3 hours, 54 minutes in the past. See RFC 4035, Sec. 5.3.1.
  • RRSIG safgrandchallenge.gov/DNSKEY alg 8, id 17215: The Signature Expiration field of the RRSIG RR (2025-05-04 18:48:06+00:00) is 3 hours, 54 minutes in the past. See RFC 4035, Sec. 5.3.1.
  • RRSIG safgrandchallenge.gov/DNSKEY alg 8, id 55761: The Signature Expiration field of the RRSIG RR (2025-05-04 18:48:06+00:00) is 3 hours, 54 minutes in the past. See RFC 4035, Sec. 5.3.1.
  • RRSIG safgrandchallenge.gov/DNSKEY alg 8, id 55761: The Signature Expiration field of the RRSIG RR (2025-05-04 18:48:06+00:00) is 3 hours, 54 minutes in the past. See RFC 4035, Sec. 5.3.1.
  • RRSIG safgrandchallenge.gov/DNSKEY alg 8, id 55761: The Signature Expiration field of the RRSIG RR (2025-05-04 18:48:06+00:00) is 3 hours, 54 minutes in the past. See RFC 4035, Sec. 5.3.1.
  • RRSIG safgrandchallenge.gov/NS alg 8, id 55761: The Signature Expiration field of the RRSIG RR (2025-05-04 18:48:06+00:00) is 3 hours, 54 minutes in the past. See RFC 4035, Sec. 5.3.1.
  • RRSIG safgrandchallenge.gov/NSEC3PARAM alg 8, id 55761: The Signature Expiration field of the RRSIG RR (2025-05-04 18:48:06+00:00) is 3 hours, 54 minutes in the past. See RFC 4035, Sec. 5.3.1.
  • RRSIG safgrandchallenge.gov/SOA alg 8, id 55761: The Signature Expiration field of the RRSIG RR (2025-05-04 18:48:06+00:00) is 3 hours, 54 minutes in the past. See RFC 4035, Sec. 5.3.1.
  • gov to safgrandchallenge.gov: No valid RRSIGs made by a key corresponding to a DS RR were found covering the DNSKEY RRset, resulting in no secure entry point (SEP) into the zone. See RFC 4035, Sec. 2.2, RFC 6840, Sec. 5.11. (205.254.143.110, 205.254.144.110, 2607:f368:1000:1000::53, 2607:f368:1000:1100::53, TCP_-_EDNS0_4096_D_KN)
  • safgrandchallenge.gov/CDS has errors; select the "Denial of existence" DNSSEC option to see them.
  • f2qvy.d8rea.safgrandchallenge.gov/A has errors; select the "Denial of existence" DNSSEC option to see them.
  • safgrandchallenge.gov/TXT has errors; select the "Denial of existence" DNSSEC option to see them.
  • safgrandchallenge.gov/CDNSKEY has errors; select the "Denial of existence" DNSSEC option to see them.
  • safgrandchallenge.gov/CNAME has errors; select the "Denial of existence" DNSSEC option to see them.
  • safgrandchallenge.gov/DNSKEY has errors; select the "Denial of existence" DNSSEC option to see them.
  • safgrandchallenge.gov/MX has errors; select the "Denial of existence" DNSSEC option to see them.
Warnings (6)
  • safgrandchallenge.gov/CDS has warnings; select the "Denial of existence" DNSSEC option to see them.
  • f2qvy.d8rea.safgrandchallenge.gov/A has warnings; select the "Denial of existence" DNSSEC option to see them.
  • safgrandchallenge.gov/CDNSKEY has warnings; select the "Denial of existence" DNSSEC option to see them.
  • safgrandchallenge.gov/CNAME has warnings; select the "Denial of existence" DNSSEC option to see them.
  • safgrandchallenge.gov/TXT has warnings; select the "Denial of existence" DNSSEC option to see them.
  • safgrandchallenge.gov/MX has warnings; select the "Denial of existence" DNSSEC option to see them.

DNSKEY legend

Full legend
SEP bit setSEP bit set
Revoke bit setRevoke bit set
Trust anchorTrust anchor
Download: png | svg
Warning JavaScript is required to make the graph below interactive.
DNSSEC authentication graph