View on GitHub
ruhr-uni-bochum.de
Updated:
2025-11-27 07:59:42 UTC
(
13 days ago
)
Update now
« Previous analysis
|
Next analysis »
Tweet
DNSSEC
Responses
Servers
Analyze
DNSSEC options (
hide
)
|?|
RR types:
--All--
A
AAAA
TXT
PTR
MX
NS
SOA
CNAME
SRV
NAPTR
TLSA
NSEC3PARAM
CDNSKEY
CDS
CAA
|?|
DNSSEC algorithms:
--All--
1 - RSA/MD5
3 - DSA/SHA1
5 - RSA/SHA-1
6 - DSA-NSEC3-SHA1
7 - RSASHA1-NSEC3-SHA1
8 - RSA/SHA-256
10 - RSA/SHA-512
12 - GOST R 34.10-2001
13 - ECDSA Curve P-256 with SHA-256
14 - ECDSA Curve P-384 with SHA-384
15 - Ed25519
16 - Ed448
|?|
DS digest algorithms:
--All--
1 - SHA-1
2 - SHA-256
3 - GOST R 34.11-94
4 - SHA-384
|?|
Denial of existence:
|?|
Redundant edges:
|?|
Ignore RFC 8624:
|?|
Ignore RFC 9276:
|?|
Multi-signer:
|?|
Trust anchors:
Root zone KSK
|?|
Additional trusted keys:
Notices
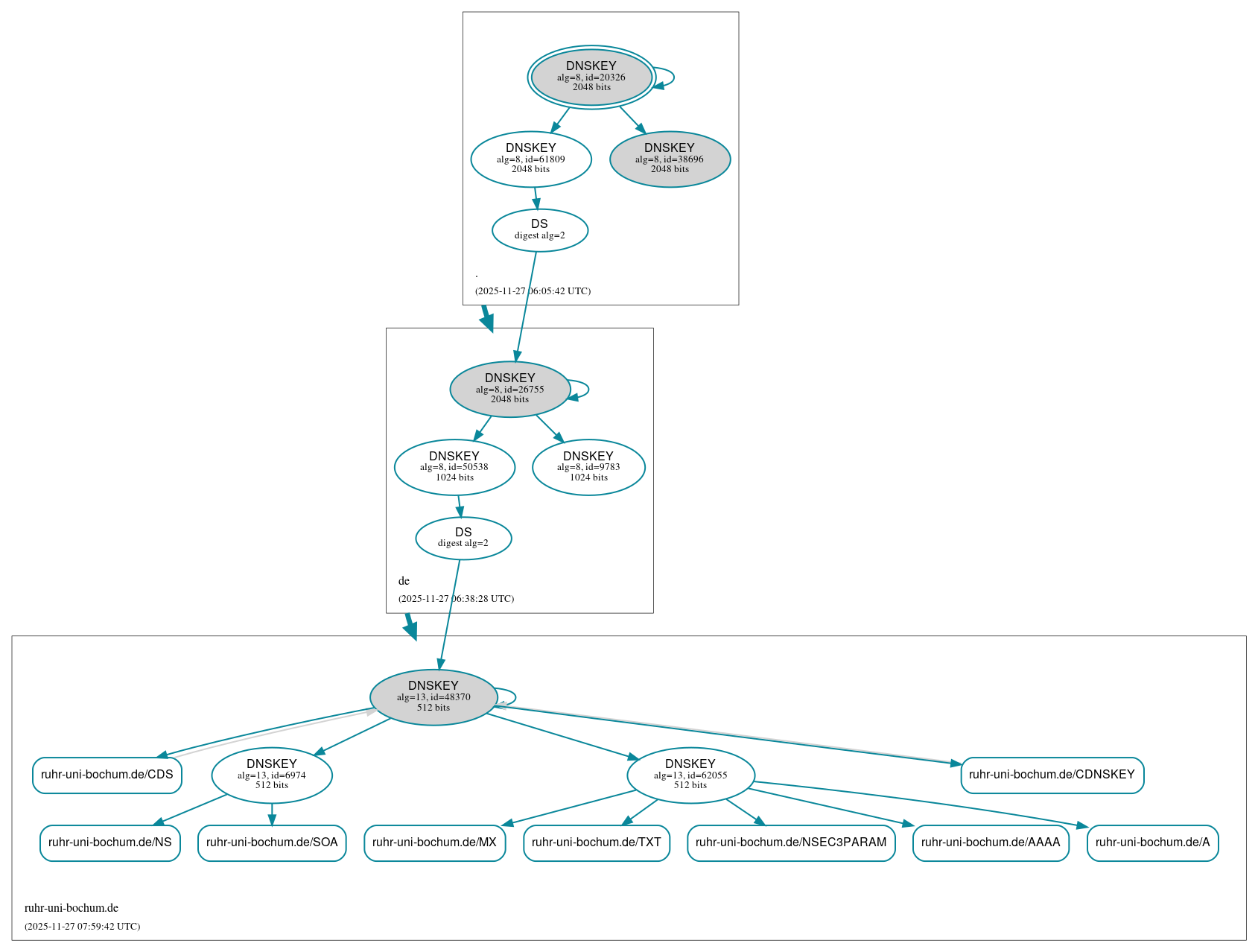
DNSSEC Authentication Chain
RRset status
Secure
(9)
ruhr-uni-bochum.de/A
ruhr-uni-bochum.de/AAAA
ruhr-uni-bochum.de/CDNSKEY
ruhr-uni-bochum.de/CDS
ruhr-uni-bochum.de/MX
ruhr-uni-bochum.de/NS
ruhr-uni-bochum.de/NSEC3PARAM
ruhr-uni-bochum.de/SOA
ruhr-uni-bochum.de/TXT
DNSKEY/DS/NSEC status
Secure
(11)
./DNSKEY (alg 8, id 20326)
./DNSKEY (alg 8, id 38696)
./DNSKEY (alg 8, id 61809)
de/DNSKEY (alg 8, id 26755)
de/DNSKEY (alg 8, id 50538)
de/DNSKEY (alg 8, id 9783)
de/DS (alg 8, id 26755)
ruhr-uni-bochum.de/DNSKEY (alg 13, id 48370)
ruhr-uni-bochum.de/DNSKEY (alg 13, id 62055)
ruhr-uni-bochum.de/DNSKEY (alg 13, id 6974)
ruhr-uni-bochum.de/DS (alg 13, id 48370)
Delegation status
Secure
(2)
. to de
de to ruhr-uni-bochum.de
DNSKEY legend
Full legend
SEP bit set
Revoke bit set
Trust anchor
See also
DNSSEC Debugger
by
Verisign Labs
.
Download:
png
|
svg
JavaScript is required to make the graph below interactive.