View on GitHub

DNSViz: A DNS visualization tool

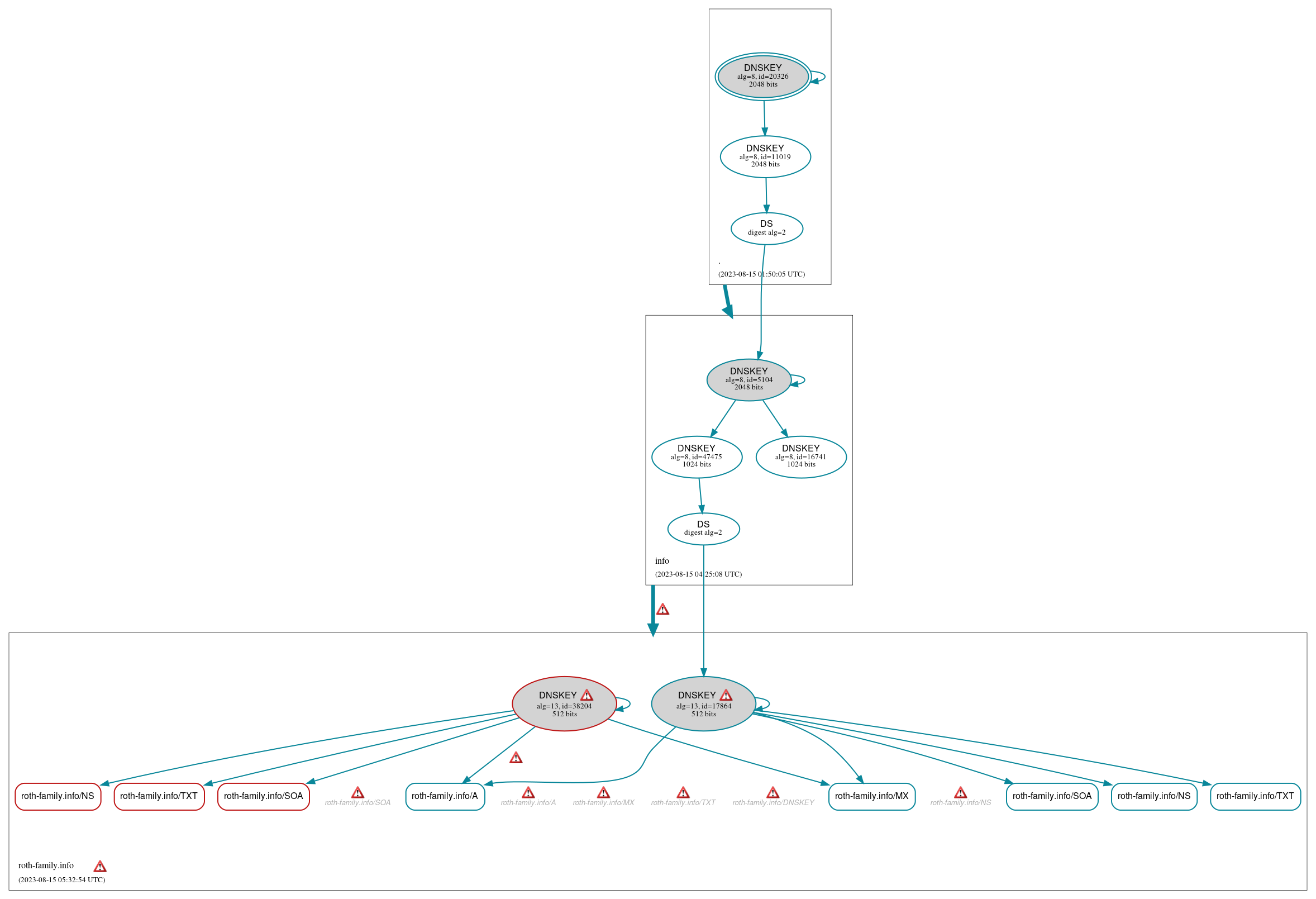
roth-family.info

DNSSEC options (hide)
  1. |?|
  2. |?|
  3. |?|
  4. |?|
  5. |?|
  6. |?|
  7. |?|
  8. |?|
  9. |?|
  10. |?|
Notices
DNSSEC Authentication Chain

RRset statusRRset status

Bogus (3)
  • roth-family.info/NS
  • roth-family.info/SOA
  • roth-family.info/TXT
Secure (5)
  • roth-family.info/A
  • roth-family.info/MX
  • roth-family.info/NS
  • roth-family.info/SOA
  • roth-family.info/TXT

DNSKEY/DS/NSEC statusDNSKEY/DS/NSEC status

Bogus (1)
  • roth-family.info/DNSKEY (alg 13, id 38204)
Secure (8)
  • ./DNSKEY (alg 8, id 11019)
  • ./DNSKEY (alg 8, id 20326)
  • info/DNSKEY (alg 8, id 16741)
  • info/DNSKEY (alg 8, id 47475)
  • info/DNSKEY (alg 8, id 5104)
  • info/DS (alg 8, id 5104)
  • roth-family.info/DNSKEY (alg 13, id 17864)
  • roth-family.info/DS (alg 13, id 17864)

Delegation statusDelegation status

Secure (2)
  • . to info
  • info to roth-family.info

NoticesNotices

Errors (23)
  • RRSIG roth-family.info/A alg 13, id 38204: The TTL of the RRset (1800) exceeds the value of the Original TTL field of the RRSIG RR covering it (900). See RFC 4035, Sec. 2.2.
  • info to roth-family.info: No valid RRSIGs made by a key corresponding to a DS RR were found covering the DNSKEY RRset, resulting in no secure entry point (SEP) into the zone. See RFC 4035, Sec. 2.2, RFC 6840, Sec. 5.11. (185.42.137.98, 185.42.137.114, 194.58.192.32, 194.58.192.36, 2a01:3f0:400::32, 2a01:3f0:400::36, 2a01:3f1:32::53, 2a01:3f1:36::53, UDP_-_EDNS0_4096_D_KN, UDP_-_EDNS0_512_D_KN)
  • info to roth-family.info: The DS RRset for the zone included algorithm 13 (ECDSAP256SHA256), but no DS RR matched a DNSKEY with algorithm 13 that signs the zone's DNSKEY RRset. See RFC 4035, Sec. 2.2, RFC 6840, Sec. 5.11. (185.42.137.98, 185.42.137.114, 194.58.192.32, 194.58.192.36, 2a01:3f0:400::32, 2a01:3f0:400::36, 2a01:3f1:32::53, 2a01:3f1:36::53, UDP_-_EDNS0_4096_D_KN, UDP_-_EDNS0_512_D_KN)
  • roth-family.info zone: The server(s) responded over TCP with a malformed response or with an invalid RCODE. See RFC 1035, Sec. 4.1.1. (45.32.180.186, 45.76.37.222, 93.95.226.52, 93.95.226.53, 2001:19f0:5001:185a:5400:ff:fe50:56d5)
  • roth-family.info zone: The server(s) responded over UDP with a malformed response or with an invalid RCODE. See RFC 1035, Sec. 4.1.1. (45.32.180.186, 45.76.37.222, 93.95.226.52, 93.95.226.53, 2001:19f0:5001:185a:5400:ff:fe50:56d5)
  • roth-family.info/A: The response had an invalid RCODE (REFUSED). See RFC 1035, Sec. 4.1.1. (45.32.180.186, 45.76.37.222, 93.95.226.52, 93.95.226.53, 2001:19f0:5001:185a:5400:ff:fe50:56d5, UDP_-_EDNS0_4096_D_KN)
  • roth-family.info/DNSKEY (alg 13, id 17864): The DNSKEY RR was not found in the DNSKEY RRset returned by one or more servers. (185.42.137.98, 185.42.137.114, 194.58.192.32, 194.58.192.36, 2a01:3f0:400::32, 2a01:3f0:400::36, 2a01:3f1:32::53, 2a01:3f1:36::53, UDP_-_EDNS0_4096_D_KN, UDP_-_EDNS0_512_D_KN)
  • roth-family.info/DNSKEY (alg 13, id 38204): The DNSKEY RR was not found in the DNSKEY RRset returned by one or more servers. (51.210.6.81, 2001:41d0:404:200::7531, UDP_-_EDNS0_4096_D_KN, UDP_-_EDNS0_512_D_KN)
  • roth-family.info/DNSKEY: No response was received from the server over UDP (tried 12 times). See RFC 1035, Sec. 4.2. (93.95.226.52, 93.95.226.53, UDP_-_NOEDNS_)
  • roth-family.info/DNSKEY: The response had an invalid RCODE (REFUSED). See RFC 1035, Sec. 4.1.1. (45.32.180.186, 45.76.37.222, 93.95.226.52, 93.95.226.53, 2001:19f0:5001:185a:5400:ff:fe50:56d5, UDP_-_EDNS0_4096_D_KN, UDP_-_EDNS0_512_D_KN)
  • roth-family.info/MX: No response was received from the server over UDP (tried 4 times). See RFC 1035, Sec. 4.2. (93.95.226.52, 93.95.226.53, UDP_-_EDNS0_512_D_KN)
  • roth-family.info/MX: The response had an invalid RCODE (REFUSED). See RFC 1035, Sec. 4.1.1. (45.32.180.186, 45.76.37.222, 93.95.226.52, 93.95.226.53, 2001:19f0:5001:185a:5400:ff:fe50:56d5, UDP_-_EDNS0_4096_D_KN, UDP_-_EDNS0_512_D_KN)
  • roth-family.info/NS: The response had an invalid RCODE (REFUSED). See RFC 1035, Sec. 4.1.1. (45.32.180.186, 45.76.37.222, 93.95.226.52, 93.95.226.53, 2001:19f0:5001:185a:5400:ff:fe50:56d5, UDP_-_EDNS0_4096_D_KN)
  • roth-family.info/SOA: No response was received from the server over UDP (tried 12 times). See RFC 1035, Sec. 4.2. (93.95.226.52, 93.95.226.53, UDP_-_NOEDNS_, UDP_-_NOEDNS__0x20)
  • roth-family.info/SOA: The response had an invalid RCODE (REFUSED). See RFC 1035, Sec. 4.1.1. (45.32.180.186, 45.76.37.222, 93.95.226.52, 2001:19f0:5001:185a:5400:ff:fe50:56d5, UDP_-_EDNS0_4096_D_KN, UDP_-_EDNS0_4096_D_KN_0x20)
  • roth-family.info/SOA: The response had an invalid RCODE (REFUSED). See RFC 1035, Sec. 4.1.1. (45.32.180.186, 45.76.37.222, 93.95.226.52, 93.95.226.53, 2001:19f0:5001:185a:5400:ff:fe50:56d5, TCP_-_EDNS0_4096_D_N)
  • roth-family.info/TXT: No response was received from the server over UDP (tried 12 times). See RFC 1035, Sec. 4.2. (93.95.226.52, 93.95.226.53, UDP_-_NOEDNS_)
  • roth-family.info/TXT: The response had an invalid RCODE (REFUSED). See RFC 1035, Sec. 4.1.1. (45.32.180.186, 45.76.37.222, 2001:19f0:5001:185a:5400:ff:fe50:56d5, UDP_-_EDNS0_4096_D_KN)
  • roth-family.info/NSEC3PARAM has errors; select the "Denial of existence" DNSSEC option to see them.
  • roth-family.info/DNSKEY has errors; select the "Denial of existence" DNSSEC option to see them.
  • roth-family.info/CNAME has errors; select the "Denial of existence" DNSSEC option to see them.
  • b70qe64hlv.roth-family.info/A has errors; select the "Denial of existence" DNSSEC option to see them.
  • roth-family.info/AAAA has errors; select the "Denial of existence" DNSSEC option to see them.
Warnings (2)
  • info to roth-family.info: The following NS name(s) were found in the authoritative NS RRset, but not in the delegation NS RRset (i.e., in the info zone): ns1.1984hosting.com, ns1.1984.is, ns2.1984hosting.com, ns0.1984.is, ns2.1984.is See RFC 1034, Sec. 4.2.2.
  • info to roth-family.info: The following NS name(s) were found in the delegation NS RRset (i.e., in the info zone), but not in the authoritative NS RRset: burger.anooky-dns.ch, steak.anooky-dns.ch See RFC 1034, Sec. 4.2.2.

DNSKEY legend

Full legend
SEP bit setSEP bit set
Revoke bit setRevoke bit set
Trust anchorTrust anchor
Download: png | svg
Warning JavaScript is required to make the graph below interactive.
DNSSEC authentication graph