View on GitHub

DNSViz: A DNS visualization tool

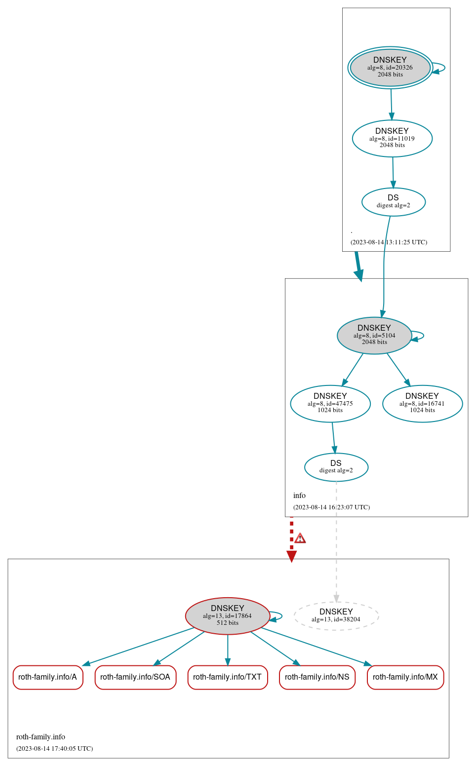
roth-family.info

DNSSEC options (hide)
  1. |?|
  2. |?|
  3. |?|
  4. |?|
  5. |?|
  6. |?|
  7. |?|
  8. |?|
  9. |?|
  10. |?|
Notices
DNSSEC Authentication Chain

RRset statusRRset status

Bogus (5)
  • roth-family.info/A
  • roth-family.info/MX
  • roth-family.info/NS
  • roth-family.info/SOA
  • roth-family.info/TXT

DNSKEY/DS/NSEC statusDNSKEY/DS/NSEC status

Bogus (1)
  • roth-family.info/DNSKEY (alg 13, id 17864)
Secure (7)
  • ./DNSKEY (alg 8, id 11019)
  • ./DNSKEY (alg 8, id 20326)
  • info/DNSKEY (alg 8, id 16741)
  • info/DNSKEY (alg 8, id 47475)
  • info/DNSKEY (alg 8, id 5104)
  • info/DS (alg 8, id 5104)
  • roth-family.info/DS (alg 13, id 38204)
Non_existent (1)
  • roth-family.info/DNSKEY (alg 13, id 38204)

Delegation statusDelegation status

Bogus (1)
  • info to roth-family.info
Secure (1)
  • . to info

NoticesNotices

Errors (2)
  • info to roth-family.info: No valid RRSIGs made by a key corresponding to a DS RR were found covering the DNSKEY RRset, resulting in no secure entry point (SEP) into the zone. See RFC 4035, Sec. 2.2, RFC 6840, Sec. 5.11. (51.210.6.81, 2001:41d0:404:200::7531, UDP_-_EDNS0_4096_D_KN, UDP_-_EDNS0_512_D_KN)
  • info to roth-family.info: The DS RRset for the zone included algorithm 13 (ECDSAP256SHA256), but no DS RR matched a DNSKEY with algorithm 13 that signs the zone's DNSKEY RRset. See RFC 4035, Sec. 2.2, RFC 6840, Sec. 5.11. (51.210.6.81, 2001:41d0:404:200::7531, UDP_-_EDNS0_4096_D_KN, UDP_-_EDNS0_512_D_KN)
Warnings (1)
  • info to roth-family.info: The following NS name(s) were found in the delegation NS RRset (i.e., in the info zone), but not in the authoritative NS RRset: spaghetti.servername.ch See RFC 1034, Sec. 4.2.2.

DNSKEY legend

Full legend
SEP bit setSEP bit set
Revoke bit setRevoke bit set
Trust anchorTrust anchor
Download: png | svg
Warning JavaScript is required to make the graph below interactive.
DNSSEC authentication graph