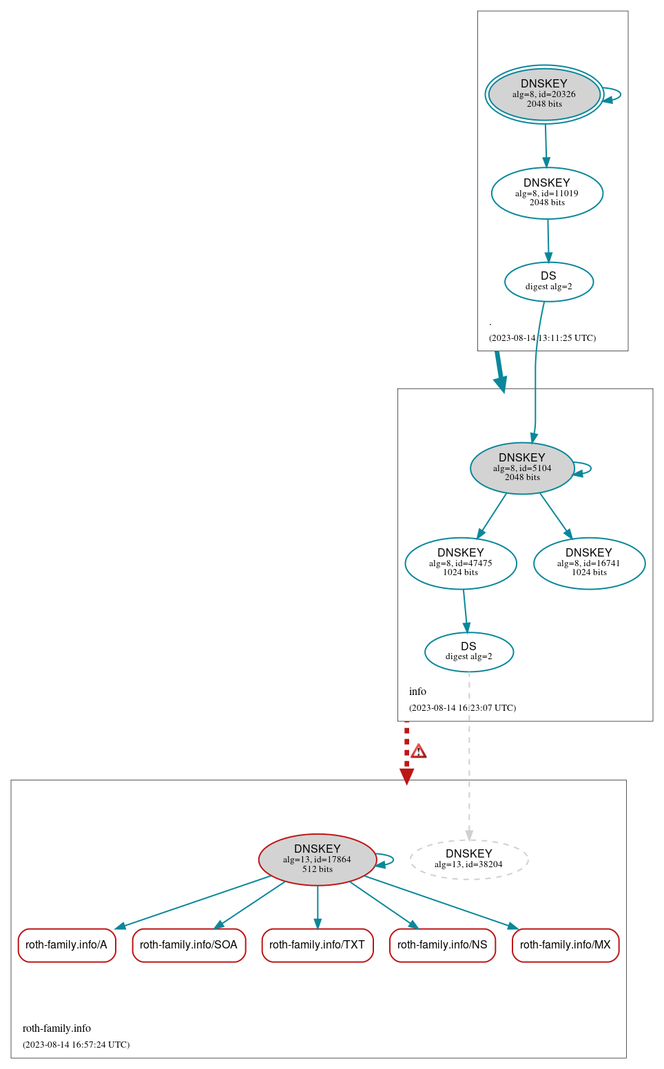
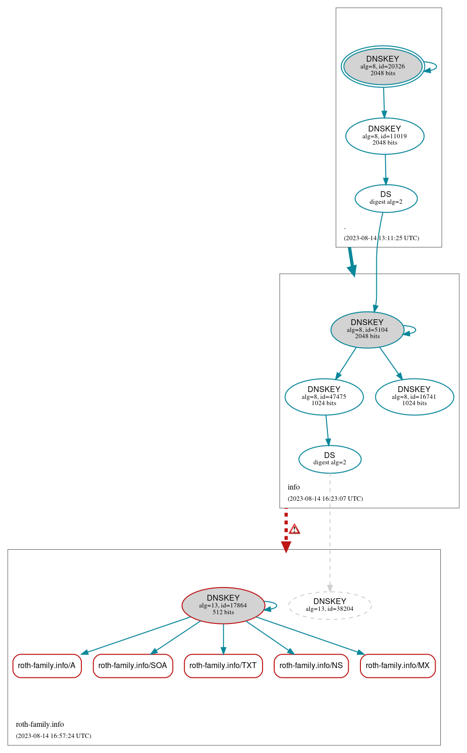
info to roth-family.info: No valid RRSIGs made by a key corresponding to a DS RR were found covering the DNSKEY RRset, resulting in no secure entry point (SEP) into the zone. See RFC 4035, Sec. 2.2, RFC 6840, Sec. 5.11. (51.210.6.81, 2001:41d0:404:200::7531, UDP_-_EDNS0_4096_D_KN, UDP_-_EDNS0_512_D_KN)
info to roth-family.info: The DS RRset for the zone included algorithm 13 (ECDSAP256SHA256), but no DS RR matched a DNSKEY with algorithm 13 that signs the zone's DNSKEY RRset. See RFC 4035, Sec. 2.2, RFC 6840, Sec. 5.11. (51.210.6.81, 2001:41d0:404:200::7531, UDP_-_EDNS0_4096_D_KN, UDP_-_EDNS0_512_D_KN)
Warnings (1)
info to roth-family.info: The following NS name(s) were found in the delegation NS RRset (i.e., in the info zone), but not in the authoritative NS RRset: spaghetti.servername.ch See RFC 1034, Sec. 4.2.2.