View on GitHub

DNSViz: A DNS visualization tool

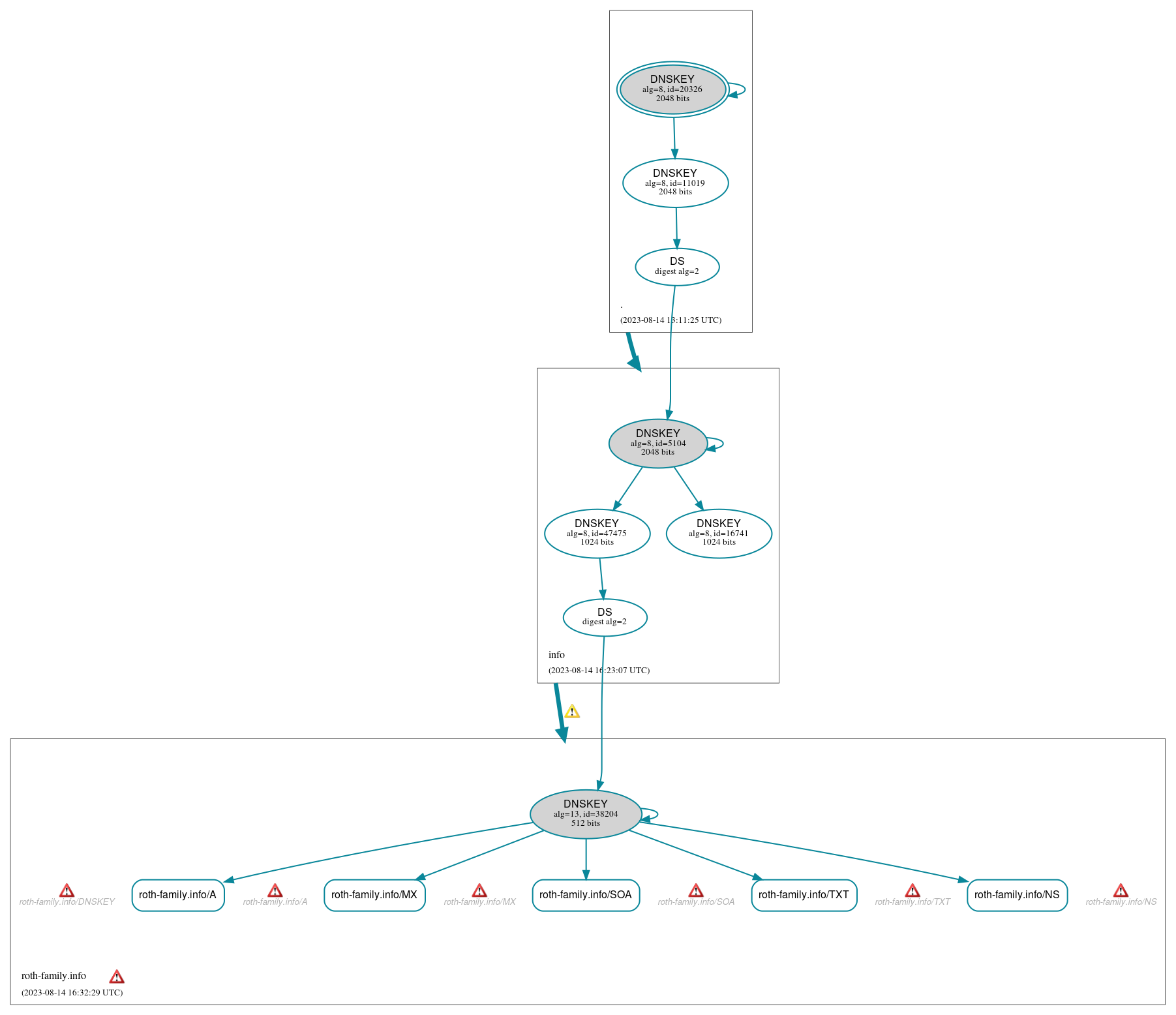
roth-family.info

DNSSEC options (hide)
  1. |?|
  2. |?|
  3. |?|
  4. |?|
  5. |?|
  6. |?|
  7. |?|
  8. |?|
  9. |?|
  10. |?|
Notices
DNSSEC Authentication Chain

RRset statusRRset status

Secure (5)
  • roth-family.info/A
  • roth-family.info/MX
  • roth-family.info/NS
  • roth-family.info/SOA
  • roth-family.info/TXT

DNSKEY/DS/NSEC statusDNSKEY/DS/NSEC status

Secure (8)
  • ./DNSKEY (alg 8, id 11019)
  • ./DNSKEY (alg 8, id 20326)
  • info/DNSKEY (alg 8, id 16741)
  • info/DNSKEY (alg 8, id 47475)
  • info/DNSKEY (alg 8, id 5104)
  • info/DS (alg 8, id 5104)
  • roth-family.info/DNSKEY (alg 13, id 38204)
  • roth-family.info/DS (alg 13, id 38204)

Delegation statusDelegation status

Secure (2)
  • . to info
  • info to roth-family.info

NoticesNotices

Errors (16)
  • roth-family.info zone: The following NS name(s) did not resolve to address(es): fries.annoky-dns.ch
  • roth-family.info zone: The server(s) responded over TCP with a malformed response or with an invalid RCODE. See RFC 1035, Sec. 4.1.1. (45.32.180.186, 45.76.37.222, 93.95.226.52, 93.95.226.53, 2001:19f0:5001:185a:5400:ff:fe50:56d5)
  • roth-family.info zone: The server(s) responded over UDP with a malformed response or with an invalid RCODE. See RFC 1035, Sec. 4.1.1. (45.32.180.186, 45.76.37.222, 93.95.226.52, 93.95.226.53, 2001:19f0:5001:185a:5400:ff:fe50:56d5)
  • roth-family.info/A: The response had an invalid RCODE (REFUSED). See RFC 1035, Sec. 4.1.1. (45.32.180.186, 45.76.37.222, 93.95.226.52, 93.95.226.53, 2001:19f0:5001:185a:5400:ff:fe50:56d5, UDP_-_EDNS0_4096_D_KN)
  • roth-family.info/DNSKEY: The response had an invalid RCODE (REFUSED). See RFC 1035, Sec. 4.1.1. (45.32.180.186, 45.76.37.222, 93.95.226.52, 93.95.226.53, 2001:19f0:5001:185a:5400:ff:fe50:56d5, UDP_-_EDNS0_4096_D_KN, UDP_-_EDNS0_4096_D_N, UDP_-_EDNS0_512_D_KN)
  • roth-family.info/MX: No response was received from the server over UDP (tried 4 times). See RFC 1035, Sec. 4.2. (93.95.226.53, UDP_-_EDNS0_512_D_KN)
  • roth-family.info/MX: The response had an invalid RCODE (REFUSED). See RFC 1035, Sec. 4.1.1. (45.32.180.186, 45.76.37.222, 93.95.226.52, 93.95.226.53, 2001:19f0:5001:185a:5400:ff:fe50:56d5, UDP_-_EDNS0_4096_D_KN, UDP_-_EDNS0_512_D_KN)
  • roth-family.info/NS: The response had an invalid RCODE (REFUSED). See RFC 1035, Sec. 4.1.1. (45.32.180.186, 45.76.37.222, 93.95.226.52, 93.95.226.53, 2001:19f0:5001:185a:5400:ff:fe50:56d5, UDP_-_EDNS0_4096_D_KN)
  • roth-family.info/SOA: The response had an invalid RCODE (REFUSED). See RFC 1035, Sec. 4.1.1. (45.32.180.186, 45.76.37.222, 93.95.226.52, 93.95.226.53, 2001:19f0:5001:185a:5400:ff:fe50:56d5, TCP_-_EDNS0_4096_D_N)
  • roth-family.info/SOA: The response had an invalid RCODE (REFUSED). See RFC 1035, Sec. 4.1.1. (45.32.180.186, 45.76.37.222, 93.95.226.52, 93.95.226.53, 2001:19f0:5001:185a:5400:ff:fe50:56d5, UDP_-_EDNS0_4096_D_KN, UDP_-_EDNS0_4096_D_KN_0x20)
  • roth-family.info/TXT: The response had an invalid RCODE (REFUSED). See RFC 1035, Sec. 4.1.1. (45.32.180.186, 45.76.37.222, 93.95.226.52, 93.95.226.53, 2001:19f0:5001:185a:5400:ff:fe50:56d5, UDP_-_EDNS0_4096_D_KN)
  • roth-family.info/NSEC3PARAM has errors; select the "Denial of existence" DNSSEC option to see them.
  • roth-family.info/DNSKEY has errors; select the "Denial of existence" DNSSEC option to see them.
  • roth-family.info/CNAME has errors; select the "Denial of existence" DNSSEC option to see them.
  • 4vwk2xyi59.roth-family.info/A has errors; select the "Denial of existence" DNSSEC option to see them.
  • roth-family.info/AAAA has errors; select the "Denial of existence" DNSSEC option to see them.
Warnings (2)
  • info to roth-family.info: The following NS name(s) were found in the authoritative NS RRset, but not in the delegation NS RRset (i.e., in the info zone): ns1.1984hosting.com, ns1.1984.is, ns2.1984hosting.com, ns0.1984.is, ns2.1984.is See RFC 1034, Sec. 4.2.2.
  • info to roth-family.info: The following NS name(s) were found in the delegation NS RRset (i.e., in the info zone), but not in the authoritative NS RRset: fries.annoky-dns.ch, burger.anooky-dns.ch, steak.anooky-dns.ch See RFC 1034, Sec. 4.2.2.

DNSKEY legend

Full legend
SEP bit setSEP bit set
Revoke bit setRevoke bit set
Trust anchorTrust anchor
Download: png | svg
Warning JavaScript is required to make the graph below interactive.
DNSSEC authentication graph