View on GitHub

DNSViz: A DNS visualization tool

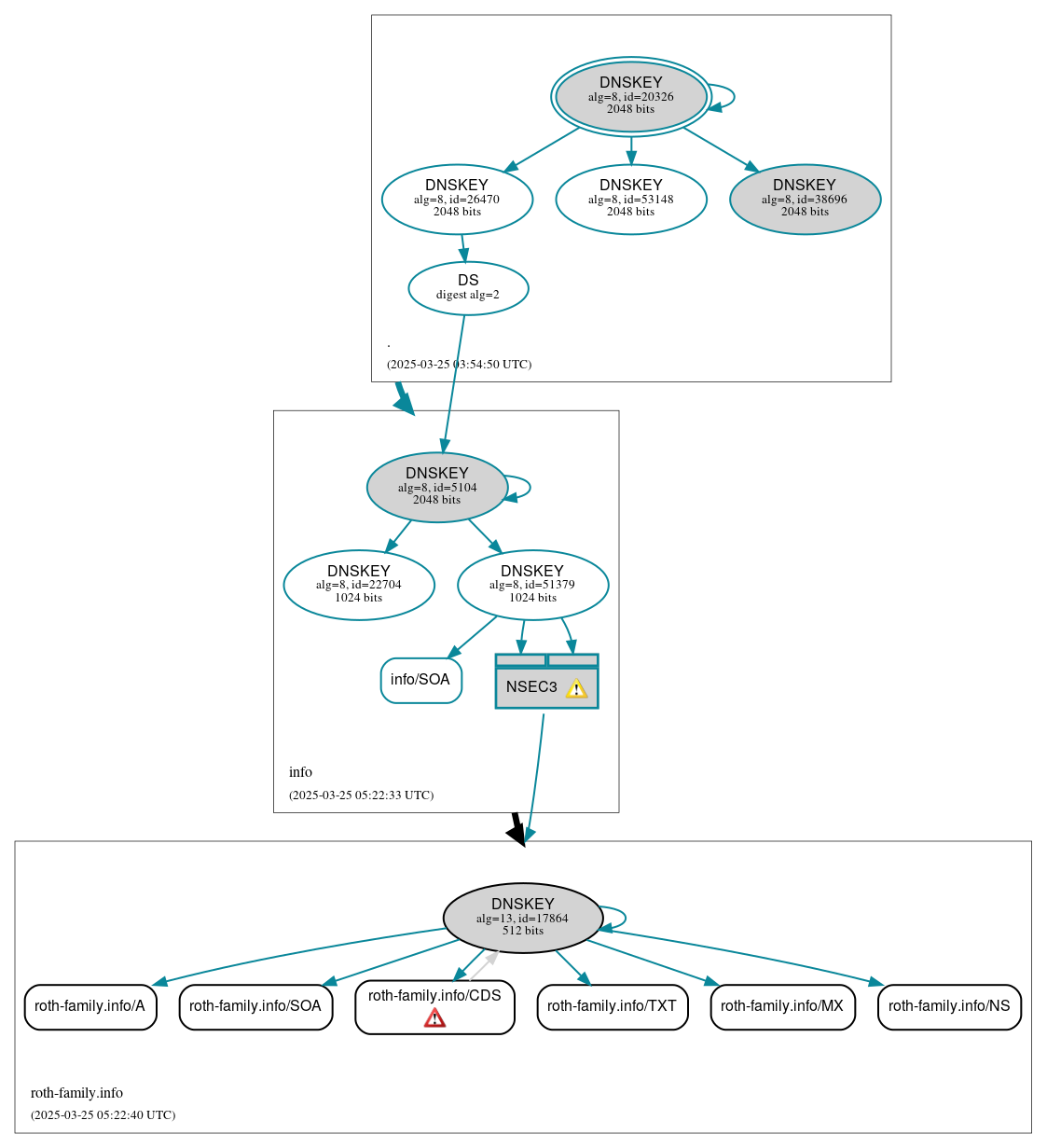
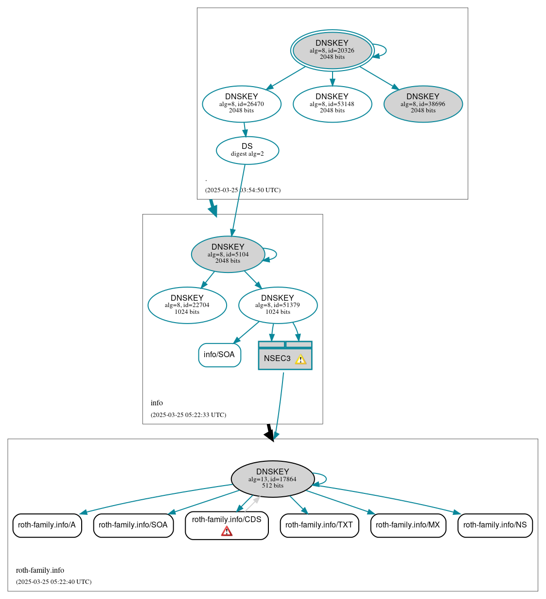
roth-family.info

DNSSEC options (hide)
  1. |?|
  2. |?|
  3. |?|
  4. |?|
  5. |?|
  6. |?|
  7. |?|
  8. |?|
  9. |?|
  10. |?|
Notices
DNSSEC Authentication Chain

RRset statusRRset status

Insecure (6)
  • roth-family.info/A
  • roth-family.info/CDS
  • roth-family.info/MX
  • roth-family.info/NS
  • roth-family.info/SOA
  • roth-family.info/TXT
Secure (1)
  • info/SOA

DNSKEY/DS/NSEC statusDNSKEY/DS/NSEC status

Insecure (1)
  • roth-family.info/DNSKEY (alg 13, id 17864)
Secure (9)
  • ./DNSKEY (alg 8, id 20326)
  • ./DNSKEY (alg 8, id 26470)
  • ./DNSKEY (alg 8, id 38696)
  • ./DNSKEY (alg 8, id 53148)
  • NSEC3 proving non-existence of roth-family.info/DS
  • info/DNSKEY (alg 8, id 22704)
  • info/DNSKEY (alg 8, id 5104)
  • info/DNSKEY (alg 8, id 51379)
  • info/DS (alg 8, id 5104)

Delegation statusDelegation status

Insecure (1)
  • info to roth-family.info
Secure (1)
  • . to info

NoticesNotices

Errors (1)
  • roth-family.info/CDS: The CDS RRset must be signed with a key that is represented in both the current DNSKEY and the current DS RRset. See RFC 7344, Sec. 4.1.
Warnings (3)
  • NSEC3 proving non-existence of roth-family.info/DS: The salt value for an NSEC3 record should be empty. See RFC 9276, Sec. 3.1.
  • NSEC3 proving non-existence of roth-family.info/DS: The salt value for an NSEC3 record should be empty. See RFC 9276, Sec. 3.1.
  • roth-family.info/DS has warnings; select the "Denial of existence" DNSSEC option to see them.

DNSKEY legend

Full legend
SEP bit setSEP bit set
Revoke bit setRevoke bit set
Trust anchorTrust anchor
Download: png | svg
Warning JavaScript is required to make the graph below interactive.
DNSSEC authentication graph