View on GitHub

DNSViz: A DNS visualization tool

ripe.net

DNSSEC options (hide)
  1. |?|
  2. |?|
  3. |?|
  4. |?|
  5. |?|
  6. |?|
  7. |?|
  8. |?|
  9. |?|
  10. |?|
Notices
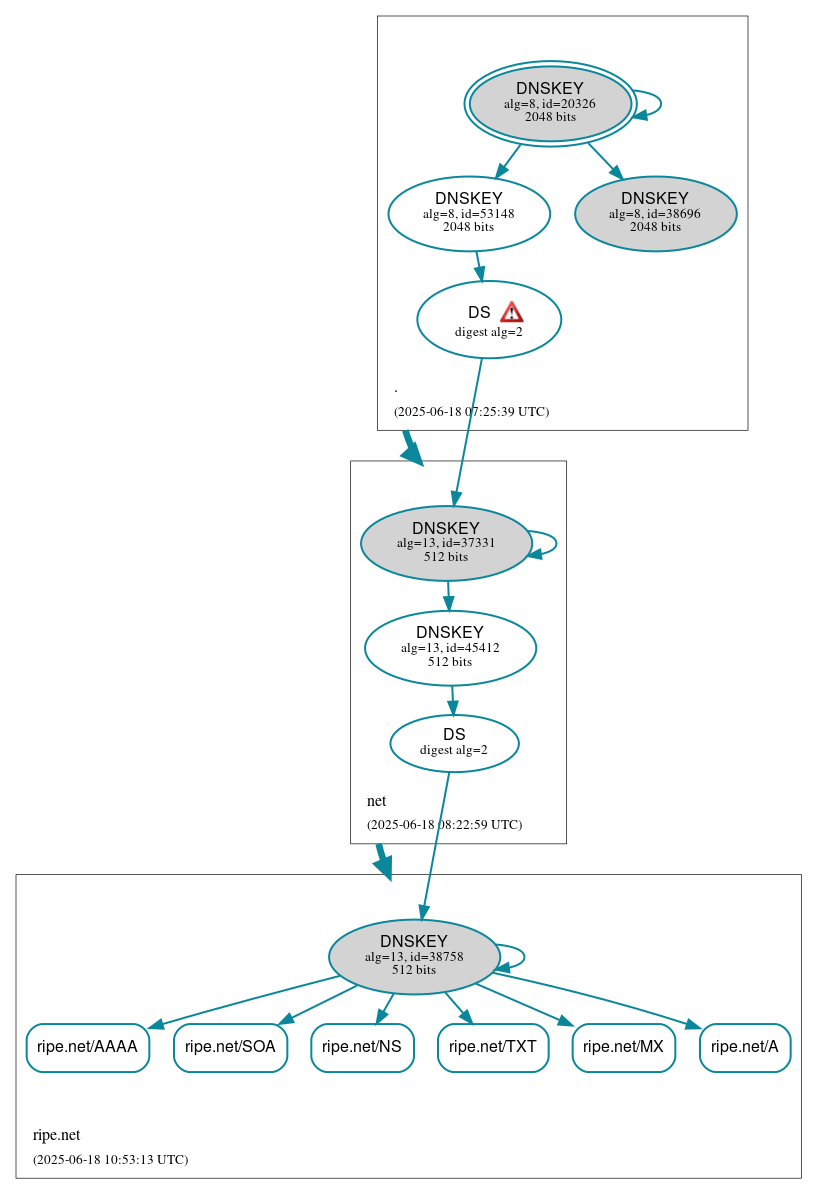
DNSSEC Authentication Chain

RRset statusRRset status

Secure (6)
  • ripe.net/A
  • ripe.net/AAAA
  • ripe.net/MX
  • ripe.net/NS
  • ripe.net/SOA
  • ripe.net/TXT

DNSKEY/DS/NSEC statusDNSKEY/DS/NSEC status

Secure (8)
  • ./DNSKEY (alg 8, id 20326)
  • ./DNSKEY (alg 8, id 38696)
  • ./DNSKEY (alg 8, id 53148)
  • net/DNSKEY (alg 13, id 37331)
  • net/DNSKEY (alg 13, id 45412)
  • net/DS (alg 13, id 37331)
  • ripe.net/DNSKEY (alg 13, id 38758)
  • ripe.net/DS (alg 13, id 38758)

Delegation statusDelegation status

Secure (2)
  • . to net
  • net to ripe.net

NoticesNotices

Errors (6)
  • net/DS (alg 13, id 37331): DNSSEC was effectively downgraded because the response had an invalid RCODE (SERVFAIL) with EDNS enabled. See RFC 6891, Sec. 7, RFC 2671, Sec. 5.3. (2001:500:a8::e, UDP_-_NOEDNS_)
  • net/DS (alg 13, id 37331): DNSSEC was effectively downgraded because the response had an invalid RCODE (SERVFAIL) with EDNS enabled. See RFC 6891, Sec. 7, RFC 2671, Sec. 5.3. (2001:500:a8::e, UDP_-_NOEDNS_)
  • net/DS (alg 13, id 37331): The DNSSEC records necessary to validate the response could not be retrieved from the server. See RFC 4035, Sec. 3.1.1, RFC 4035, Sec. 3.1.3. (2001:500:a8::e, UDP_-_EDNS0_4096_D_KN)
  • net/DS (alg 13, id 37331): The DNSSEC records necessary to validate the response could not be retrieved from the server. See RFC 4035, Sec. 3.1.1, RFC 4035, Sec. 3.1.3. (2001:500:a8::e, UDP_-_EDNS0_4096_D_KN)
  • net/DS (alg 13, id 37331): The response had an invalid RCODE (SERVFAIL) until EDNS was disabled (however, this server appeared to respond legitimately to other queries with EDNS enabled). See RFC 6891, Sec. 6.2.6. (2001:500:a8::e, UDP_-_EDNS0_4096_D_KN)
  • net/DS (alg 13, id 37331): The response had an invalid RCODE (SERVFAIL) until EDNS was disabled (however, this server appeared to respond legitimately to other queries with EDNS enabled). See RFC 6891, Sec. 6.2.6. (2001:500:a8::e, UDP_-_EDNS0_4096_D_KN)

DNSKEY legend

Full legend
SEP bit setSEP bit set
Revoke bit setRevoke bit set
Trust anchorTrust anchor
Download: png | svg
Warning JavaScript is required to make the graph below interactive.
DNSSEC authentication graph