View on GitHub

DNSViz: A DNS visualization tool

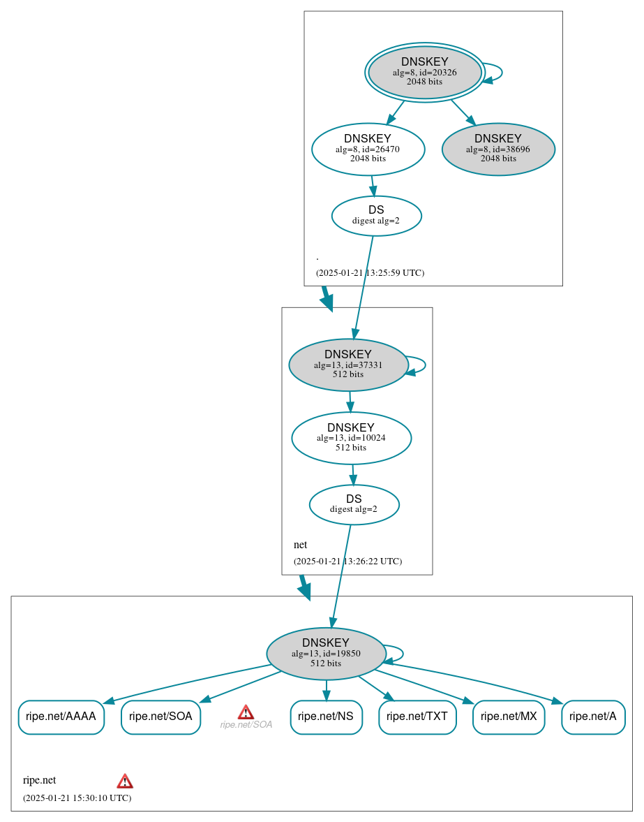
ripe.net

DNSSEC options (hide)
  1. |?|
  2. |?|
  3. |?|
  4. |?|
  5. |?|
  6. |?|
  7. |?|
  8. |?|
  9. |?|
  10. |?|
Notices
DNSSEC Authentication Chain

RRset statusRRset status

Secure (6)
  • ripe.net/A
  • ripe.net/AAAA
  • ripe.net/MX
  • ripe.net/NS
  • ripe.net/SOA
  • ripe.net/TXT

DNSKEY/DS/NSEC statusDNSKEY/DS/NSEC status

Secure (8)
  • ./DNSKEY (alg 8, id 20326)
  • ./DNSKEY (alg 8, id 26470)
  • ./DNSKEY (alg 8, id 38696)
  • net/DNSKEY (alg 13, id 10024)
  • net/DNSKEY (alg 13, id 37331)
  • net/DS (alg 13, id 37331)
  • ripe.net/DNSKEY (alg 13, id 19850)
  • ripe.net/DS (alg 13, id 19850)

Delegation statusDelegation status

Secure (2)
  • . to net
  • net to ripe.net

NoticesNotices

Errors (2)
  • ripe.net zone: The server(s) were not responsive to queries over TCP. See RFC 1035, Sec. 4.2. (2001:500:14:6100:ad::1)
  • ripe.net/SOA: No response was received from the server over TCP (tried 4 times). See RFC 1035, Sec. 4.2. (2001:500:14:6100:ad::1, TCP_-_EDNS0_4096_D_N)

DNSKEY legend

Full legend
SEP bit setSEP bit set
Revoke bit setRevoke bit set
Trust anchorTrust anchor
Download: png | svg
Warning JavaScript is required to make the graph below interactive.
DNSSEC authentication graph