View on GitHub

DNSViz: A DNS visualization tool

rhybar.cz

DNSSEC options (hide)
  1. |?|
  2. |?|
  3. |?|
  4. |?|
  5. |?|
  6. |?|
  7. |?|
  8. |?|
  9. |?|
  10. |?|
Notices
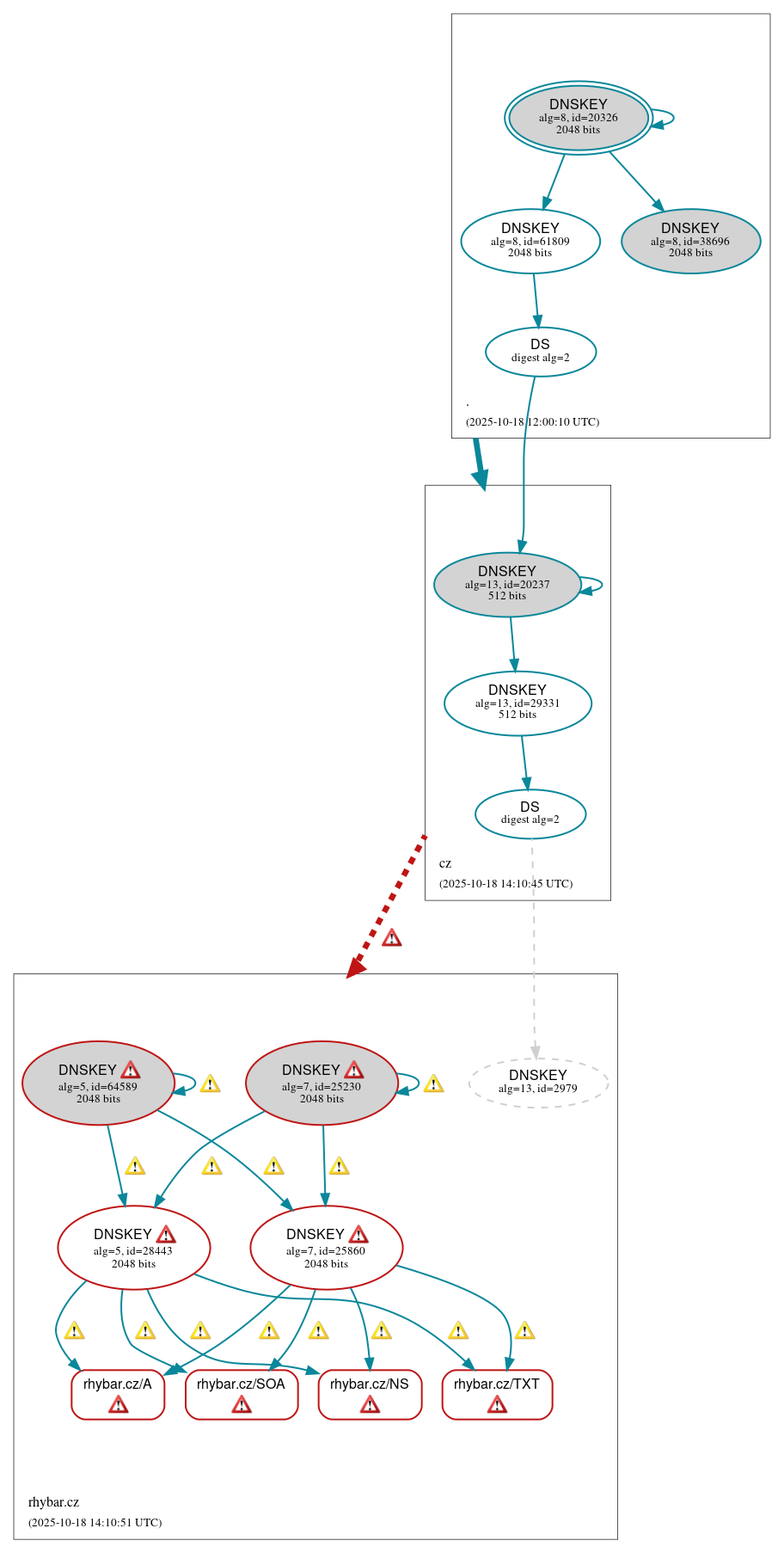
DNSSEC Authentication Chain

RRset statusRRset status

Bogus (4)
  • rhybar.cz/A
  • rhybar.cz/NS
  • rhybar.cz/SOA
  • rhybar.cz/TXT

DNSKEY/DS/NSEC statusDNSKEY/DS/NSEC status

Bogus (4)
  • rhybar.cz/DNSKEY (alg 5, id 28443)
  • rhybar.cz/DNSKEY (alg 5, id 64589)
  • rhybar.cz/DNSKEY (alg 7, id 25230)
  • rhybar.cz/DNSKEY (alg 7, id 25860)
Secure (7)
  • ./DNSKEY (alg 8, id 20326)
  • ./DNSKEY (alg 8, id 38696)
  • ./DNSKEY (alg 8, id 61809)
  • cz/DNSKEY (alg 13, id 20237)
  • cz/DNSKEY (alg 13, id 29331)
  • cz/DS (alg 13, id 20237)
  • rhybar.cz/DS (alg 13, id 2979)
Non_existent (1)
  • rhybar.cz/DNSKEY (alg 13, id 2979)

Delegation statusDelegation status

Bogus (1)
  • cz to rhybar.cz
Secure (1)
  • . to cz

NoticesNotices

Errors (18)
  • cz to rhybar.cz: No valid RRSIGs made by a key corresponding to a DS RR were found covering the DNSKEY RRset, resulting in no secure entry point (SEP) into the zone. See RFC 4035, Sec. 2.2, RFC 6840, Sec. 5.11. (217.31.57.6, 217.31.207.98, 217.31.207.99, 2001:1488:800:126::98, 2001:1488:800:126::99, 2001:1ab0:7e1e:d150::8:1, TCP_-_EDNS0_4096_D_KN)
  • cz to rhybar.cz: The DS RRset for the zone included algorithm 13 (ECDSAP256SHA256), but no DS RR matched a DNSKEY with algorithm 13 that signs the zone's DNSKEY RRset. See RFC 4035, Sec. 2.2, RFC 6840, Sec. 5.11. (217.31.57.6, 217.31.207.98, 217.31.207.99, 2001:1488:800:126::98, 2001:1488:800:126::99, 2001:1ab0:7e1e:d150::8:1, TCP_-_EDNS0_4096_D_KN)
  • rhybar.cz/A: The DS RRset for the zone included algorithm 13 (ECDSAP256SHA256), but no RRSIG with algorithm 13 covering the RRset was returned in the response. See RFC 4035, Sec. 2.2, RFC 6840, Sec. 5.11. (217.31.57.6, 217.31.207.98, 217.31.207.99, 2001:1488:800:126::98, 2001:1488:800:126::99, 2001:1ab0:7e1e:d150::8:1, TCP_-_EDNS0_4096_D_KN, UDP_-_EDNS0_4096_D_KN)
  • rhybar.cz/DNSKEY (alg 5, id 28443): The DS RRset for the zone included algorithm 13 (ECDSAP256SHA256), but no RRSIG with algorithm 13 covering the RRset was returned in the response. See RFC 4035, Sec. 2.2, RFC 6840, Sec. 5.11. (217.31.57.6, 217.31.207.98, 217.31.207.99, 2001:1488:800:126::98, 2001:1488:800:126::99, 2001:1ab0:7e1e:d150::8:1, TCP_-_EDNS0_4096_D_KN)
  • rhybar.cz/DNSKEY (alg 5, id 64589): The DS RRset for the zone included algorithm 13 (ECDSAP256SHA256), but no RRSIG with algorithm 13 covering the RRset was returned in the response. See RFC 4035, Sec. 2.2, RFC 6840, Sec. 5.11. (217.31.57.6, 217.31.207.98, 217.31.207.99, 2001:1488:800:126::98, 2001:1488:800:126::99, 2001:1ab0:7e1e:d150::8:1, TCP_-_EDNS0_4096_D_KN)
  • rhybar.cz/DNSKEY (alg 7, id 25230): The DS RRset for the zone included algorithm 13 (ECDSAP256SHA256), but no RRSIG with algorithm 13 covering the RRset was returned in the response. See RFC 4035, Sec. 2.2, RFC 6840, Sec. 5.11. (217.31.57.6, 217.31.207.98, 217.31.207.99, 2001:1488:800:126::98, 2001:1488:800:126::99, 2001:1ab0:7e1e:d150::8:1, TCP_-_EDNS0_4096_D_KN)
  • rhybar.cz/DNSKEY (alg 7, id 25860): The DS RRset for the zone included algorithm 13 (ECDSAP256SHA256), but no RRSIG with algorithm 13 covering the RRset was returned in the response. See RFC 4035, Sec. 2.2, RFC 6840, Sec. 5.11. (217.31.57.6, 217.31.207.98, 217.31.207.99, 2001:1488:800:126::98, 2001:1488:800:126::99, 2001:1ab0:7e1e:d150::8:1, TCP_-_EDNS0_4096_D_KN)
  • rhybar.cz/NS: The DS RRset for the zone included algorithm 13 (ECDSAP256SHA256), but no RRSIG with algorithm 13 covering the RRset was returned in the response. See RFC 4035, Sec. 2.2, RFC 6840, Sec. 5.11. (217.31.57.6, 217.31.207.98, 217.31.207.99, 2001:1488:800:126::98, 2001:1488:800:126::99, 2001:1ab0:7e1e:d150::8:1, UDP_-_EDNS0_4096_D_KN)
  • rhybar.cz/SOA: The DS RRset for the zone included algorithm 13 (ECDSAP256SHA256), but no RRSIG with algorithm 13 covering the RRset was returned in the response. See RFC 4035, Sec. 2.2, RFC 6840, Sec. 5.11. (217.31.57.6, 217.31.207.98, 217.31.207.99, 2001:1488:800:126::98, 2001:1488:800:126::99, 2001:1ab0:7e1e:d150::8:1, TCP_-_EDNS0_4096_D_KN, TCP_-_EDNS0_4096_D_KN_0x20, TCP_-_EDNS0_4096_D_N, UDP_-_EDNS0_4096_D_KN, UDP_-_EDNS0_4096_D_KN_0x20)
  • rhybar.cz/TXT: The DS RRset for the zone included algorithm 13 (ECDSAP256SHA256), but no RRSIG with algorithm 13 covering the RRset was returned in the response. See RFC 4035, Sec. 2.2, RFC 6840, Sec. 5.11. (217.31.57.6, 217.31.207.98, 217.31.207.99, 2001:1488:800:126::98, 2001:1488:800:126::99, 2001:1ab0:7e1e:d150::8:1, TCP_-_EDNS0_4096_D_KN, UDP_-_EDNS0_4096_D_KN)
  • rhybar.cz/MX has errors; select the "Denial of existence" DNSSEC option to see them.
  • rhybar.cz/CNAME has errors; select the "Denial of existence" DNSSEC option to see them.
  • rhybar.cz/DNSKEY has errors; select the "Denial of existence" DNSSEC option to see them.
  • rhybar.cz/CDS has errors; select the "Denial of existence" DNSSEC option to see them.
  • rhybar.cz/AAAA has errors; select the "Denial of existence" DNSSEC option to see them.
  • rhybar.cz/NSEC3PARAM has errors; select the "Denial of existence" DNSSEC option to see them.
  • 01msq.2w3ec.rhybar.cz/A has errors; select the "Denial of existence" DNSSEC option to see them.
  • rhybar.cz/CDNSKEY has errors; select the "Denial of existence" DNSSEC option to see them.
Warnings (24)
  • RRSIG rhybar.cz/A alg 5, id 28443: DNSSEC implementers are recommended against implementing signing with DNSSEC algorithm 5 (RSASHA1). See RFC 8624, Sec. 3.1.
  • RRSIG rhybar.cz/A alg 7, id 25860: DNSSEC implementers are recommended against implementing signing with DNSSEC algorithm 7 (RSASHA1NSEC3SHA1). See RFC 8624, Sec. 3.1.
  • RRSIG rhybar.cz/DNSKEY alg 5, id 64589: DNSSEC implementers are recommended against implementing signing with DNSSEC algorithm 5 (RSASHA1). See RFC 8624, Sec. 3.1.
  • RRSIG rhybar.cz/DNSKEY alg 5, id 64589: DNSSEC implementers are recommended against implementing signing with DNSSEC algorithm 5 (RSASHA1). See RFC 8624, Sec. 3.1.
  • RRSIG rhybar.cz/DNSKEY alg 5, id 64589: DNSSEC implementers are recommended against implementing signing with DNSSEC algorithm 5 (RSASHA1). See RFC 8624, Sec. 3.1.
  • RRSIG rhybar.cz/DNSKEY alg 5, id 64589: DNSSEC implementers are recommended against implementing signing with DNSSEC algorithm 5 (RSASHA1). See RFC 8624, Sec. 3.1.
  • RRSIG rhybar.cz/DNSKEY alg 7, id 25230: DNSSEC implementers are recommended against implementing signing with DNSSEC algorithm 7 (RSASHA1NSEC3SHA1). See RFC 8624, Sec. 3.1.
  • RRSIG rhybar.cz/DNSKEY alg 7, id 25230: DNSSEC implementers are recommended against implementing signing with DNSSEC algorithm 7 (RSASHA1NSEC3SHA1). See RFC 8624, Sec. 3.1.
  • RRSIG rhybar.cz/DNSKEY alg 7, id 25230: DNSSEC implementers are recommended against implementing signing with DNSSEC algorithm 7 (RSASHA1NSEC3SHA1). See RFC 8624, Sec. 3.1.
  • RRSIG rhybar.cz/DNSKEY alg 7, id 25230: DNSSEC implementers are recommended against implementing signing with DNSSEC algorithm 7 (RSASHA1NSEC3SHA1). See RFC 8624, Sec. 3.1.
  • RRSIG rhybar.cz/NS alg 5, id 28443: DNSSEC implementers are recommended against implementing signing with DNSSEC algorithm 5 (RSASHA1). See RFC 8624, Sec. 3.1.
  • RRSIG rhybar.cz/NS alg 7, id 25860: DNSSEC implementers are recommended against implementing signing with DNSSEC algorithm 7 (RSASHA1NSEC3SHA1). See RFC 8624, Sec. 3.1.
  • RRSIG rhybar.cz/SOA alg 5, id 28443: DNSSEC implementers are recommended against implementing signing with DNSSEC algorithm 5 (RSASHA1). See RFC 8624, Sec. 3.1.
  • RRSIG rhybar.cz/SOA alg 7, id 25860: DNSSEC implementers are recommended against implementing signing with DNSSEC algorithm 7 (RSASHA1NSEC3SHA1). See RFC 8624, Sec. 3.1.
  • RRSIG rhybar.cz/TXT alg 5, id 28443: DNSSEC implementers are recommended against implementing signing with DNSSEC algorithm 5 (RSASHA1). See RFC 8624, Sec. 3.1.
  • RRSIG rhybar.cz/TXT alg 7, id 25860: DNSSEC implementers are recommended against implementing signing with DNSSEC algorithm 7 (RSASHA1NSEC3SHA1). See RFC 8624, Sec. 3.1.
  • rhybar.cz/MX has warnings; select the "Denial of existence" DNSSEC option to see them.
  • rhybar.cz/CNAME has warnings; select the "Denial of existence" DNSSEC option to see them.
  • rhybar.cz/DNSKEY has warnings; select the "Denial of existence" DNSSEC option to see them.
  • rhybar.cz/CDS has warnings; select the "Denial of existence" DNSSEC option to see them.
  • rhybar.cz/AAAA has warnings; select the "Denial of existence" DNSSEC option to see them.
  • rhybar.cz/NSEC3PARAM has warnings; select the "Denial of existence" DNSSEC option to see them.
  • 01msq.2w3ec.rhybar.cz/A has warnings; select the "Denial of existence" DNSSEC option to see them.
  • rhybar.cz/CDNSKEY has warnings; select the "Denial of existence" DNSSEC option to see them.

DNSKEY legend

Full legend
SEP bit setSEP bit set
Revoke bit setRevoke bit set
Trust anchorTrust anchor
Download: png | svg
Warning JavaScript is required to make the graph below interactive.
DNSSEC authentication graph