View on GitHub

DNSViz: A DNS visualization tool

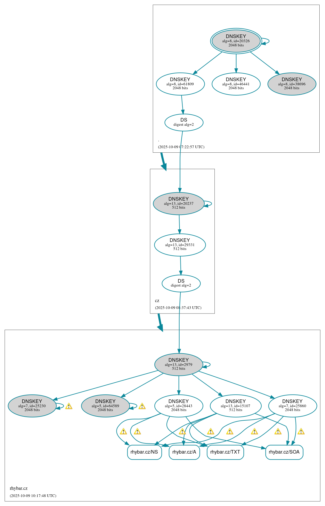
rhybar.cz

DNSSEC options (hide)
  1. |?|
  2. |?|
  3. |?|
  4. |?|
  5. |?|
  6. |?|
  7. |?|
  8. |?|
  9. |?|
  10. |?|
Notices
DNSSEC Authentication Chain

RRset statusRRset status

Secure (4)
  • rhybar.cz/A
  • rhybar.cz/NS
  • rhybar.cz/SOA
  • rhybar.cz/TXT

DNSKEY/DS/NSEC statusDNSKEY/DS/NSEC status

Secure (14)
  • ./DNSKEY (alg 8, id 20326)
  • ./DNSKEY (alg 8, id 38696)
  • ./DNSKEY (alg 8, id 46441)
  • ./DNSKEY (alg 8, id 61809)
  • cz/DNSKEY (alg 13, id 20237)
  • cz/DNSKEY (alg 13, id 29331)
  • cz/DS (alg 13, id 20237)
  • rhybar.cz/DNSKEY (alg 13, id 15107)
  • rhybar.cz/DNSKEY (alg 13, id 2979)
  • rhybar.cz/DNSKEY (alg 5, id 28443)
  • rhybar.cz/DNSKEY (alg 5, id 64589)
  • rhybar.cz/DNSKEY (alg 7, id 25230)
  • rhybar.cz/DNSKEY (alg 7, id 25860)
  • rhybar.cz/DS (alg 13, id 2979)

Delegation statusDelegation status

Secure (2)
  • . to cz
  • cz to rhybar.cz

NoticesNotices

Warnings (28)
  • RRSIG rhybar.cz/A alg 5, id 28443: DNSSEC implementers are recommended against implementing signing with DNSSEC algorithm 5 (RSASHA1). See RFC 8624, Sec. 3.1.
  • RRSIG rhybar.cz/A alg 7, id 25860: DNSSEC implementers are recommended against implementing signing with DNSSEC algorithm 7 (RSASHA1NSEC3SHA1). See RFC 8624, Sec. 3.1.
  • RRSIG rhybar.cz/DNSKEY alg 5, id 64589: DNSSEC implementers are recommended against implementing signing with DNSSEC algorithm 5 (RSASHA1). See RFC 8624, Sec. 3.1.
  • RRSIG rhybar.cz/DNSKEY alg 5, id 64589: DNSSEC implementers are recommended against implementing signing with DNSSEC algorithm 5 (RSASHA1). See RFC 8624, Sec. 3.1.
  • RRSIG rhybar.cz/DNSKEY alg 5, id 64589: DNSSEC implementers are recommended against implementing signing with DNSSEC algorithm 5 (RSASHA1). See RFC 8624, Sec. 3.1.
  • RRSIG rhybar.cz/DNSKEY alg 5, id 64589: DNSSEC implementers are recommended against implementing signing with DNSSEC algorithm 5 (RSASHA1). See RFC 8624, Sec. 3.1.
  • RRSIG rhybar.cz/DNSKEY alg 5, id 64589: DNSSEC implementers are recommended against implementing signing with DNSSEC algorithm 5 (RSASHA1). See RFC 8624, Sec. 3.1.
  • RRSIG rhybar.cz/DNSKEY alg 5, id 64589: DNSSEC implementers are recommended against implementing signing with DNSSEC algorithm 5 (RSASHA1). See RFC 8624, Sec. 3.1.
  • RRSIG rhybar.cz/DNSKEY alg 7, id 25230: DNSSEC implementers are recommended against implementing signing with DNSSEC algorithm 7 (RSASHA1NSEC3SHA1). See RFC 8624, Sec. 3.1.
  • RRSIG rhybar.cz/DNSKEY alg 7, id 25230: DNSSEC implementers are recommended against implementing signing with DNSSEC algorithm 7 (RSASHA1NSEC3SHA1). See RFC 8624, Sec. 3.1.
  • RRSIG rhybar.cz/DNSKEY alg 7, id 25230: DNSSEC implementers are recommended against implementing signing with DNSSEC algorithm 7 (RSASHA1NSEC3SHA1). See RFC 8624, Sec. 3.1.
  • RRSIG rhybar.cz/DNSKEY alg 7, id 25230: DNSSEC implementers are recommended against implementing signing with DNSSEC algorithm 7 (RSASHA1NSEC3SHA1). See RFC 8624, Sec. 3.1.
  • RRSIG rhybar.cz/DNSKEY alg 7, id 25230: DNSSEC implementers are recommended against implementing signing with DNSSEC algorithm 7 (RSASHA1NSEC3SHA1). See RFC 8624, Sec. 3.1.
  • RRSIG rhybar.cz/DNSKEY alg 7, id 25230: DNSSEC implementers are recommended against implementing signing with DNSSEC algorithm 7 (RSASHA1NSEC3SHA1). See RFC 8624, Sec. 3.1.
  • RRSIG rhybar.cz/NS alg 5, id 28443: DNSSEC implementers are recommended against implementing signing with DNSSEC algorithm 5 (RSASHA1). See RFC 8624, Sec. 3.1.
  • RRSIG rhybar.cz/NS alg 7, id 25860: DNSSEC implementers are recommended against implementing signing with DNSSEC algorithm 7 (RSASHA1NSEC3SHA1). See RFC 8624, Sec. 3.1.
  • RRSIG rhybar.cz/SOA alg 5, id 28443: DNSSEC implementers are recommended against implementing signing with DNSSEC algorithm 5 (RSASHA1). See RFC 8624, Sec. 3.1.
  • RRSIG rhybar.cz/SOA alg 7, id 25860: DNSSEC implementers are recommended against implementing signing with DNSSEC algorithm 7 (RSASHA1NSEC3SHA1). See RFC 8624, Sec. 3.1.
  • RRSIG rhybar.cz/TXT alg 5, id 28443: DNSSEC implementers are recommended against implementing signing with DNSSEC algorithm 5 (RSASHA1). See RFC 8624, Sec. 3.1.
  • RRSIG rhybar.cz/TXT alg 7, id 25860: DNSSEC implementers are recommended against implementing signing with DNSSEC algorithm 7 (RSASHA1NSEC3SHA1). See RFC 8624, Sec. 3.1.
  • rhybar.cz/MX has warnings; select the "Denial of existence" DNSSEC option to see them.
  • rhybar.cz/CDNSKEY has warnings; select the "Denial of existence" DNSSEC option to see them.
  • rhybar.cz/DNSKEY has warnings; select the "Denial of existence" DNSSEC option to see them.
  • rhybar.cz/CDS has warnings; select the "Denial of existence" DNSSEC option to see them.
  • rhybar.cz/AAAA has warnings; select the "Denial of existence" DNSSEC option to see them.
  • rawj4.60jln.rhybar.cz/A has warnings; select the "Denial of existence" DNSSEC option to see them.
  • rhybar.cz/CNAME has warnings; select the "Denial of existence" DNSSEC option to see them.
  • rhybar.cz/NSEC3PARAM has warnings; select the "Denial of existence" DNSSEC option to see them.

DNSKEY legend

Full legend
SEP bit setSEP bit set
Revoke bit setRevoke bit set
Trust anchorTrust anchor
Download: png | svg
Warning JavaScript is required to make the graph below interactive.
DNSSEC authentication graph