View on GitHub

DNSViz: A DNS visualization tool

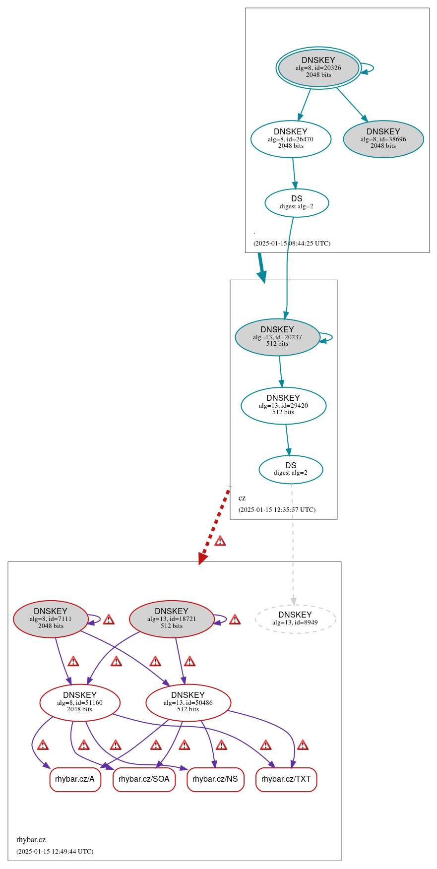
rhybar.cz

DNSSEC options (hide)
  1. |?|
  2. |?|
  3. |?|
  4. |?|
  5. |?|
  6. |?|
  7. |?|
  8. |?|
  9. |?|
  10. |?|
Notices
DNSSEC Authentication Chain

RRset statusRRset status

Bogus (4)
  • rhybar.cz/A
  • rhybar.cz/NS
  • rhybar.cz/SOA
  • rhybar.cz/TXT

DNSKEY/DS/NSEC statusDNSKEY/DS/NSEC status

Bogus (4)
  • rhybar.cz/DNSKEY (alg 13, id 18721)
  • rhybar.cz/DNSKEY (alg 13, id 50486)
  • rhybar.cz/DNSKEY (alg 8, id 51160)
  • rhybar.cz/DNSKEY (alg 8, id 7111)
Secure (7)
  • ./DNSKEY (alg 8, id 20326)
  • ./DNSKEY (alg 8, id 26470)
  • ./DNSKEY (alg 8, id 38696)
  • cz/DNSKEY (alg 13, id 20237)
  • cz/DNSKEY (alg 13, id 29420)
  • cz/DS (alg 13, id 20237)
  • rhybar.cz/DS (alg 13, id 8949)
Non_existent (1)
  • rhybar.cz/DNSKEY (alg 13, id 8949)

Delegation statusDelegation status

Bogus (1)
  • cz to rhybar.cz
Secure (1)
  • . to cz

NoticesNotices

Errors (28)
  • RRSIG rhybar.cz/A alg 13, id 50486: The Signature Expiration field of the RRSIG RR (2024-12-02 10:09:32+00:00) is 44 days in the past. See RFC 4035, Sec. 5.3.1.
  • RRSIG rhybar.cz/A alg 8, id 51160: The Signature Expiration field of the RRSIG RR (2024-12-02 10:08:33+00:00) is 44 days in the past. See RFC 4035, Sec. 5.3.1.
  • RRSIG rhybar.cz/DNSKEY alg 13, id 18721: The Signature Expiration field of the RRSIG RR (2024-12-02 11:39:32+00:00) is 44 days in the past. See RFC 4035, Sec. 5.3.1.
  • RRSIG rhybar.cz/DNSKEY alg 13, id 18721: The Signature Expiration field of the RRSIG RR (2024-12-02 11:39:32+00:00) is 44 days in the past. See RFC 4035, Sec. 5.3.1.
  • RRSIG rhybar.cz/DNSKEY alg 13, id 18721: The Signature Expiration field of the RRSIG RR (2024-12-02 11:39:32+00:00) is 44 days in the past. See RFC 4035, Sec. 5.3.1.
  • RRSIG rhybar.cz/DNSKEY alg 13, id 18721: The Signature Expiration field of the RRSIG RR (2024-12-02 11:39:32+00:00) is 44 days in the past. See RFC 4035, Sec. 5.3.1.
  • RRSIG rhybar.cz/DNSKEY alg 8, id 7111: The Signature Expiration field of the RRSIG RR (2024-12-02 11:39:32+00:00) is 44 days in the past. See RFC 4035, Sec. 5.3.1.
  • RRSIG rhybar.cz/DNSKEY alg 8, id 7111: The Signature Expiration field of the RRSIG RR (2024-12-02 11:39:32+00:00) is 44 days in the past. See RFC 4035, Sec. 5.3.1.
  • RRSIG rhybar.cz/DNSKEY alg 8, id 7111: The Signature Expiration field of the RRSIG RR (2024-12-02 11:39:32+00:00) is 44 days in the past. See RFC 4035, Sec. 5.3.1.
  • RRSIG rhybar.cz/DNSKEY alg 8, id 7111: The Signature Expiration field of the RRSIG RR (2024-12-02 11:39:32+00:00) is 44 days in the past. See RFC 4035, Sec. 5.3.1.
  • RRSIG rhybar.cz/NS alg 13, id 50486: The Signature Expiration field of the RRSIG RR (2024-12-02 10:09:32+00:00) is 44 days in the past. See RFC 4035, Sec. 5.3.1.
  • RRSIG rhybar.cz/NS alg 8, id 51160: The Signature Expiration field of the RRSIG RR (2024-12-02 10:08:33+00:00) is 44 days in the past. See RFC 4035, Sec. 5.3.1.
  • RRSIG rhybar.cz/SOA alg 13, id 50486: The Signature Expiration field of the RRSIG RR (2024-12-02 11:39:32+00:00) is 44 days in the past. See RFC 4035, Sec. 5.3.1.
  • RRSIG rhybar.cz/SOA alg 13, id 50486: The cryptographic signature of the RRSIG RR does not properly validate. See RFC 4035, Sec. 5.3.3.
  • RRSIG rhybar.cz/SOA alg 8, id 51160: The Signature Expiration field of the RRSIG RR (2024-12-02 11:39:32+00:00) is 44 days in the past. See RFC 4035, Sec. 5.3.1.
  • RRSIG rhybar.cz/SOA alg 8, id 51160: The cryptographic signature of the RRSIG RR does not properly validate. See RFC 4035, Sec. 5.3.3.
  • RRSIG rhybar.cz/TXT alg 13, id 50486: The Signature Expiration field of the RRSIG RR (2024-12-02 10:09:32+00:00) is 44 days in the past. See RFC 4035, Sec. 5.3.1.
  • RRSIG rhybar.cz/TXT alg 8, id 51160: The Signature Expiration field of the RRSIG RR (2024-12-02 10:08:33+00:00) is 44 days in the past. See RFC 4035, Sec. 5.3.1.
  • cz to rhybar.cz: No valid RRSIGs made by a key corresponding to a DS RR were found covering the DNSKEY RRset, resulting in no secure entry point (SEP) into the zone. See RFC 4035, Sec. 2.2, RFC 6840, Sec. 5.11. (217.31.57.6, 217.31.207.98, 217.31.207.99, 2001:1488:800:126::98, 2001:1488:800:126::99, 2001:1ab0:7e1e:d150::8:1, UDP_-_EDNS0_4096_D_KN)
  • cz to rhybar.cz: The DS RRset for the zone included algorithm 13 (ECDSAP256SHA256), but no DS RR matched a DNSKEY with algorithm 13 that signs the zone's DNSKEY RRset. See RFC 4035, Sec. 2.2, RFC 6840, Sec. 5.11. (217.31.57.6, 217.31.207.98, 217.31.207.99, 2001:1488:800:126::98, 2001:1488:800:126::99, 2001:1ab0:7e1e:d150::8:1, UDP_-_EDNS0_4096_D_KN)
  • rhybar.cz/MX has errors; select the "Denial of existence" DNSSEC option to see them.
  • rhybar.cz/CNAME has errors; select the "Denial of existence" DNSSEC option to see them.
  • rhybar.cz/DNSKEY has errors; select the "Denial of existence" DNSSEC option to see them.
  • rhybar.cz/CDS has errors; select the "Denial of existence" DNSSEC option to see them.
  • 42y5n.etfq1.rhybar.cz/A has errors; select the "Denial of existence" DNSSEC option to see them.
  • rhybar.cz/AAAA has errors; select the "Denial of existence" DNSSEC option to see them.
  • rhybar.cz/NSEC3PARAM has errors; select the "Denial of existence" DNSSEC option to see them.
  • rhybar.cz/CDNSKEY has errors; select the "Denial of existence" DNSSEC option to see them.

DNSKEY legend

Full legend
SEP bit setSEP bit set
Revoke bit setRevoke bit set
Trust anchorTrust anchor
Download: png | svg
Warning JavaScript is required to make the graph below interactive.
DNSSEC authentication graph