View on GitHub

DNSViz: A DNS visualization tool

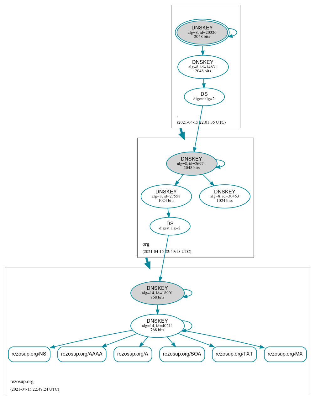
rezosup.org

Updated: 2021-04-15 22:49:24 UTC (1695 days ago) Update now
« Previous analysis | Next analysis »
DNSSEC options (hide)
  1. |?|
  2. |?|
  3. |?|
  4. |?|
  5. |?|
  6. |?|
  7. |?|
  8. |?|
  9. |?|
  10. |?|
Notices
DNSSEC Authentication Chain

RRset statusRRset status

Secure (6)
  • rezosup.org/A
  • rezosup.org/AAAA
  • rezosup.org/MX
  • rezosup.org/NS
  • rezosup.org/SOA
  • rezosup.org/TXT

DNSKEY/DS/NSEC statusDNSKEY/DS/NSEC status

Secure (9)
  • ./DNSKEY (alg 8, id 14631)
  • ./DNSKEY (alg 8, id 20326)
  • org/DNSKEY (alg 8, id 26974)
  • org/DNSKEY (alg 8, id 27558)
  • org/DNSKEY (alg 8, id 30453)
  • org/DS (alg 8, id 26974)
  • rezosup.org/DNSKEY (alg 14, id 18901)
  • rezosup.org/DNSKEY (alg 14, id 40211)
  • rezosup.org/DS (alg 14, id 18901)

Delegation statusDelegation status

Secure (2)
  • . to org
  • org to rezosup.org

NoticesNotices

Errors (1)
  • lq7c1ponf9.rezosup.org/A has errors; select the "Denial of existence" DNSSEC option to see them.

DNSKEY legend

Full legend
SEP bit setSEP bit set
Revoke bit setRevoke bit set
Trust anchorTrust anchor
Download: png | svg
Warning JavaScript is required to make the graph below interactive.
DNSSEC authentication graph