View on GitHub
rezosup.org
Updated:
2021-04-15 21:06:56 UTC
(
1695 days ago
)
Go to most recent »
« Previous analysis
|
Next analysis »
Tweet
DNSSEC
Responses
Servers
Analyze
DNSSEC options (
hide
)
|?|
RR types:
--All--
A
AAAA
TXT
PTR
MX
NS
SOA
CNAME
SRV
NAPTR
TLSA
NSEC3PARAM
CDNSKEY
CDS
CAA
|?|
DNSSEC algorithms:
--All--
1 - RSA/MD5
3 - DSA/SHA1
5 - RSA/SHA-1
6 - DSA-NSEC3-SHA1
7 - RSASHA1-NSEC3-SHA1
8 - RSA/SHA-256
10 - RSA/SHA-512
12 - GOST R 34.10-2001
13 - ECDSA Curve P-256 with SHA-256
14 - ECDSA Curve P-384 with SHA-384
15 - Ed25519
16 - Ed448
|?|
DS digest algorithms:
--All--
1 - SHA-1
2 - SHA-256
3 - GOST R 34.11-94
4 - SHA-384
|?|
Denial of existence:
|?|
Redundant edges:
|?|
Ignore RFC 8624:
|?|
Ignore RFC 9276:
|?|
Multi-signer:
|?|
Trust anchors:
Root zone KSK
|?|
Additional trusted keys:
Notices
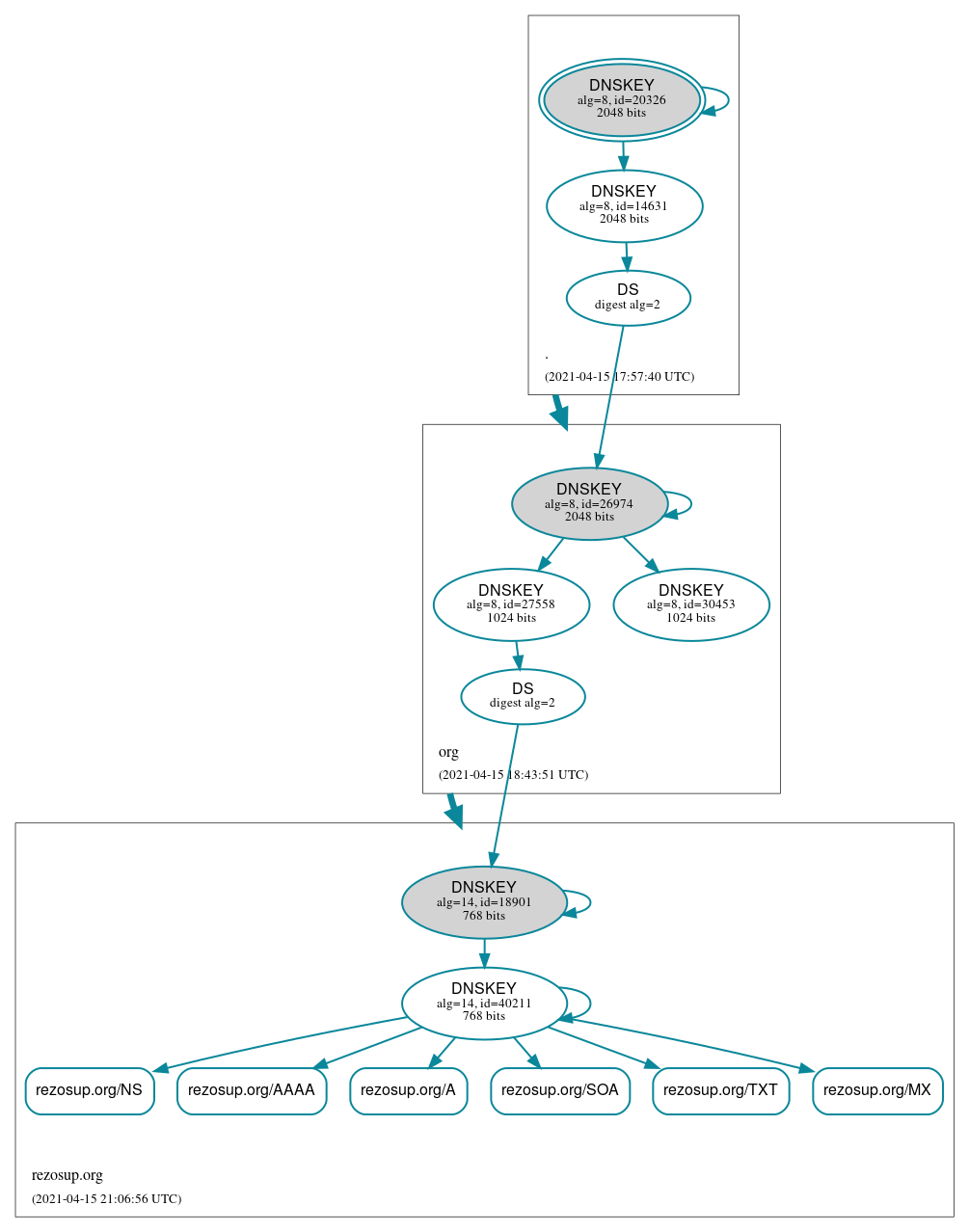
DNSSEC Authentication Chain
RRset status
Secure
(6)
rezosup.org/A
rezosup.org/AAAA
rezosup.org/MX
rezosup.org/NS
rezosup.org/SOA
rezosup.org/TXT
DNSKEY/DS/NSEC status
Secure
(9)
./DNSKEY (alg 8, id 14631)
./DNSKEY (alg 8, id 20326)
org/DNSKEY (alg 8, id 26974)
org/DNSKEY (alg 8, id 27558)
org/DNSKEY (alg 8, id 30453)
org/DS (alg 8, id 26974)
rezosup.org/DNSKEY (alg 14, id 18901)
rezosup.org/DNSKEY (alg 14, id 40211)
rezosup.org/DS (alg 14, id 18901)
Delegation status
Secure
(2)
. to org
org to rezosup.org
Notices
Errors
(1)
szxj2e1o73.rezosup.org/A has errors; select the "Denial of existence" DNSSEC option to see them.
DNSKEY legend
Full legend
SEP bit set
Revoke bit set
Trust anchor
See also
DNSSEC Debugger
by
Verisign Labs
.
Download:
png
|
svg
JavaScript is required to make the graph below interactive.