View on GitHub

DNSViz: A DNS visualization tool

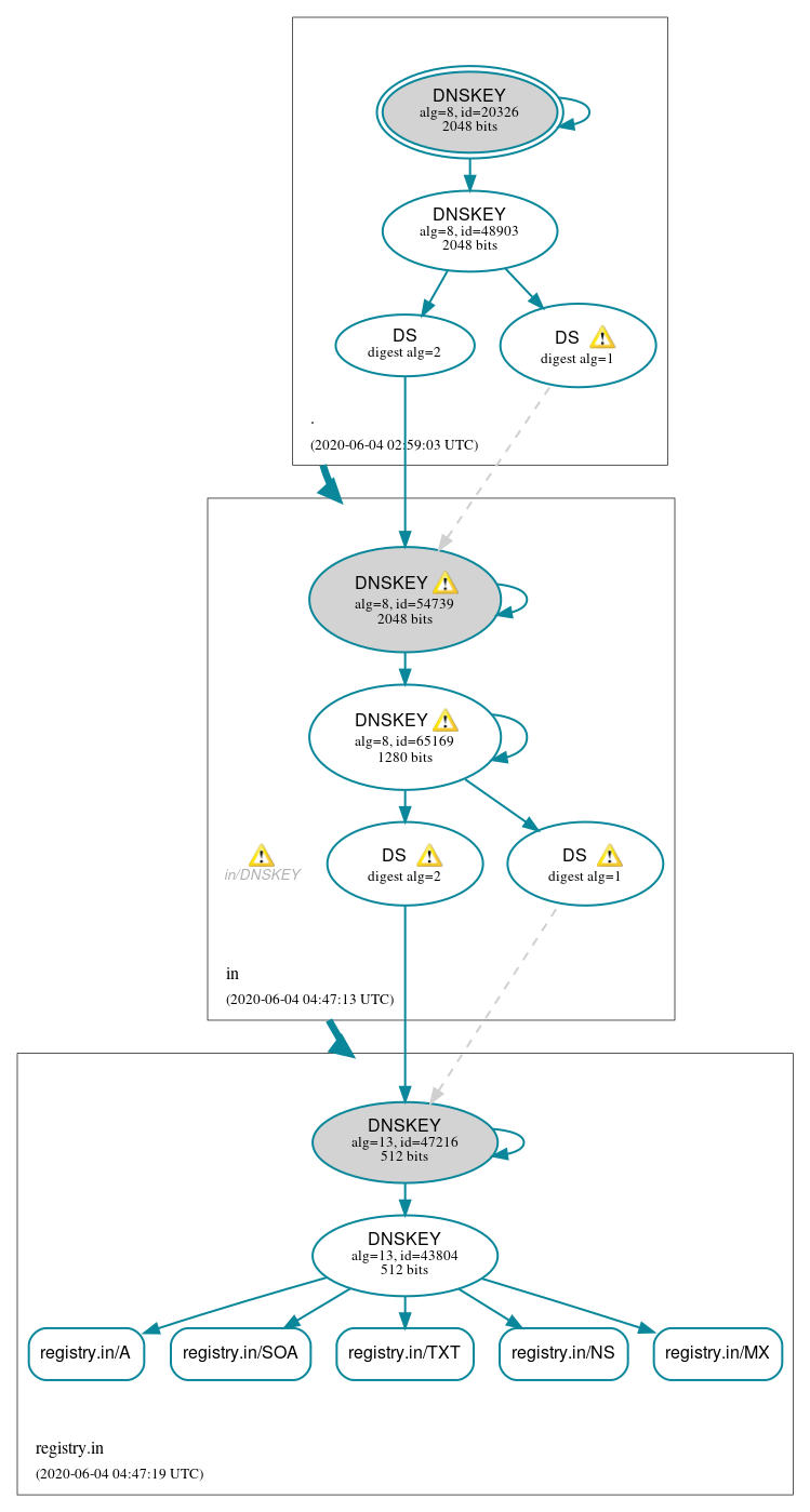
registry.in

DNSSEC options (hide)
  1. |?|
  2. |?|
  3. |?|
  4. |?|
  5. |?|
  6. |?|
  7. |?|
  8. |?|
  9. |?|
  10. |?|
Notices
DNSSEC Authentication Chain

RRset statusRRset status

Secure (5)
  • registry.in/A
  • registry.in/MX
  • registry.in/NS
  • registry.in/SOA
  • registry.in/TXT

DNSKEY/DS/NSEC statusDNSKEY/DS/NSEC status

Secure (10)
  • ./DNSKEY (alg 8, id 20326)
  • ./DNSKEY (alg 8, id 48903)
  • in/DNSKEY (alg 8, id 54739)
  • in/DNSKEY (alg 8, id 65169)
  • in/DS (alg 8, id 54739)
  • in/DS (alg 8, id 54739)
  • registry.in/DNSKEY (alg 13, id 43804)
  • registry.in/DNSKEY (alg 13, id 47216)
  • registry.in/DS (alg 13, id 47216)
  • registry.in/DS (alg 13, id 47216)

Delegation statusDelegation status

Secure (2)
  • . to in
  • in to registry.in

NoticesNotices

Warnings (16)
  • in/DNSKEY (alg 8, id 54739): The server appears to support DNS cookies but did not return a COOKIE option. See RFC 7873, Sec. 5.2.3. (37.209.192.12, 37.209.196.12, UDP_-_EDNS0_4096_D_K)
  • in/DNSKEY (alg 8, id 65169): The server appears to support DNS cookies but did not return a COOKIE option. See RFC 7873, Sec. 5.2.3. (37.209.192.12, 37.209.196.12, UDP_-_EDNS0_4096_D_K)
  • in/DNSKEY: The server appears to support DNS cookies but did not return a COOKIE option. See RFC 7873, Sec. 5.2.3. (37.209.196.12, 2001:dcd:3::12, UDP_-_EDNS0_512_D_K)
  • in/DS (alg 8, id 54739): DNSSEC implementers are prohibited from implementing signing with DS algorithm 1 (SHA-1). See RFC 8624, Sec. 3.2.
  • in/DS (alg 8, id 54739): DNSSEC implementers are prohibited from implementing signing with DS algorithm 1 (SHA-1). See RFC 8624, Sec. 3.2.
  • in/DS (alg 8, id 54739): DS records with digest type 1 (SHA-1) are ignored when DS records with digest type 2 (SHA-256) exist in the same RRset. See RFC 4509, Sec. 3.
  • in/DS (alg 8, id 54739): DS records with digest type 1 (SHA-1) are ignored when DS records with digest type 2 (SHA-256) exist in the same RRset. See RFC 4509, Sec. 3.
  • registry.in/DS (alg 13, id 47216): DNSSEC implementers are prohibited from implementing signing with DS algorithm 1 (SHA-1). See RFC 8624, Sec. 3.2.
  • registry.in/DS (alg 13, id 47216): DNSSEC implementers are prohibited from implementing signing with DS algorithm 1 (SHA-1). See RFC 8624, Sec. 3.2.
  • registry.in/DS (alg 13, id 47216): DS records with digest type 1 (SHA-1) are ignored when DS records with digest type 2 (SHA-256) exist in the same RRset. See RFC 4509, Sec. 3.
  • registry.in/DS (alg 13, id 47216): DS records with digest type 1 (SHA-1) are ignored when DS records with digest type 2 (SHA-256) exist in the same RRset. See RFC 4509, Sec. 3.
  • registry.in/DS (alg 13, id 47216): The server appears to support DNS cookies but did not return a COOKIE option. See RFC 7873, Sec. 5.2.3. (37.209.196.12, 2001:dcd:3::12, UDP_-_EDNS0_4096_D_K)
  • registry.in/DS (alg 13, id 47216): The server appears to support DNS cookies but did not return a COOKIE option. See RFC 7873, Sec. 5.2.3. (37.209.196.12, 2001:dcd:3::12, UDP_-_EDNS0_4096_D_K)
  • registry.in/DS (alg 13, id 47216): The server appears to support DNS cookies but did not return a COOKIE option. See RFC 7873, Sec. 5.2.3. (37.209.196.12, 2001:dcd:3::12, UDP_-_EDNS0_4096_D_K)
  • registry.in/DS (alg 13, id 47216): The server appears to support DNS cookies but did not return a COOKIE option. See RFC 7873, Sec. 5.2.3. (37.209.196.12, 2001:dcd:3::12, UDP_-_EDNS0_4096_D_K)
  • registry.in/DS has warnings; select the "Denial of existence" DNSSEC option to see them.

DNSKEY legend

Full legend
SEP bit setSEP bit set
Revoke bit setRevoke bit set
Trust anchorTrust anchor
Download: png | svg
Warning JavaScript is required to make the graph below interactive.
DNSSEC authentication graph