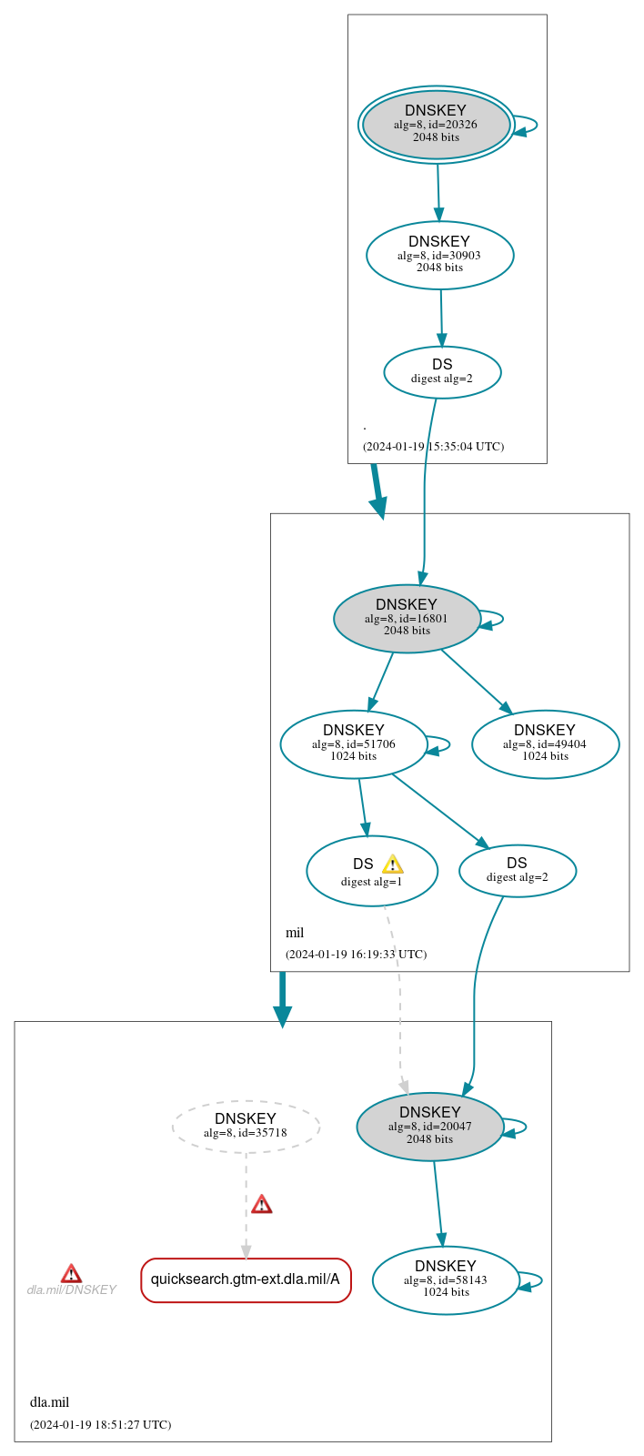
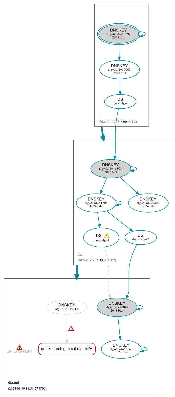
RRSIG quicksearch.gtm-ext.dla.mil/A alg 8, id 35718: The Signer's Name field of the RRSIG RR (gtm-ext.dla.mil) does not match the name of the zone containing the RRset (dla.mil). See RFC 4035, Sec. 5.3.1.
RRSIG quicksearch.gtm-ext.dla.mil/A alg 8, id 35718: The Signer's Name field of the RRSIG RR (gtm-ext.dla.mil) does not match the name of the zone containing the RRset (dla.mil). See RFC 4035, Sec. 5.3.1.
dla.mil/DNSKEY: No response was received from the server over UDP (tried 12 times). See RFC 1035, Sec. 4.2. (206.38.35.3, UDP_-_NOEDNS_)
dla.mil/DNSKEY: No response was received from the server over UDP (tried 4 times). See RFC 1035, Sec. 4.2. (206.38.35.3, UDP_-_EDNS0_512_D_KN)
quicksearch.gtm-ext.dla.mil/AAAA has errors; select the "Denial of existence" DNSSEC option to see them.
dla.mil/CNAME has errors; select the "Denial of existence" DNSSEC option to see them.
Warnings (5)
dla.mil/DS (alg 8, id 20047): DNSSEC implementers are prohibited from implementing signing with DS algorithm 1 (SHA-1). See RFC 8624, Sec. 3.2.
dla.mil/DS (alg 8, id 20047): DNSSEC implementers are prohibited from implementing signing with DS algorithm 1 (SHA-1). See RFC 8624, Sec. 3.2.
dla.mil/DS (alg 8, id 20047): DS records with digest type 1 (SHA-1) are ignored when DS records with digest type 2 (SHA-256) exist in the same RRset. See RFC 4509, Sec. 3.
dla.mil/DS (alg 8, id 20047): DS records with digest type 1 (SHA-1) are ignored when DS records with digest type 2 (SHA-256) exist in the same RRset. See RFC 4509, Sec. 3.
dla.mil/CNAME has warnings; select the "Denial of existence" DNSSEC option to see them.