View on GitHub

DNSViz: A DNS visualization tool

quicksearch.gtm-ext.dla.mil

DNSSEC options (hide)
  1. |?|
  2. |?|
  3. |?|
  4. |?|
  5. |?|
  6. |?|
  7. |?|
  8. |?|
  9. |?|
  10. |?|
Notices
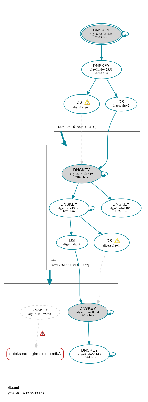
DNSSEC Authentication Chain

RRset statusRRset status

Bogus (1)
  • quicksearch.gtm-ext.dla.mil/A

DNSKEY/DS/NSEC statusDNSKEY/DS/NSEC status

Secure (11)
  • ./DNSKEY (alg 8, id 20326)
  • ./DNSKEY (alg 8, id 42351)
  • dla.mil/DNSKEY (alg 8, id 58143)
  • dla.mil/DNSKEY (alg 8, id 60304)
  • dla.mil/DS (alg 8, id 60304)
  • dla.mil/DS (alg 8, id 60304)
  • mil/DNSKEY (alg 8, id 11853)
  • mil/DNSKEY (alg 8, id 19128)
  • mil/DNSKEY (alg 8, id 51349)
  • mil/DS (alg 8, id 51349)
  • mil/DS (alg 8, id 51349)
Non_existent (1)
  • gtm-ext.dla.mil/DNSKEY (alg 8, id 29085)

Delegation statusDelegation status

Secure (2)
  • . to mil
  • mil to dla.mil

NoticesNotices

Errors (3)
  • RRSIG quicksearch.gtm-ext.dla.mil/A alg 8, id 29085: The Signer's Name field of the RRSIG RR (gtm-ext.dla.mil) does not match the name of the zone containing the RRset (dla.mil). See RFC 4035, Sec. 5.3.1.
  • quicksearch.gtm-ext.dla.mil/AAAA has errors; select the "Denial of existence" DNSSEC option to see them.
  • dla.mil/CNAME has errors; select the "Denial of existence" DNSSEC option to see them.
Warnings (9)
  • dla.mil/DS (alg 8, id 60304): DNSSEC implementers are prohibited from implementing signing with DS algorithm 1 (SHA-1). See RFC 8624, Sec. 3.2.
  • dla.mil/DS (alg 8, id 60304): DNSSEC implementers are prohibited from implementing signing with DS algorithm 1 (SHA-1). See RFC 8624, Sec. 3.2.
  • dla.mil/DS (alg 8, id 60304): DS records with digest type 1 (SHA-1) are ignored when DS records with digest type 2 (SHA-256) exist in the same RRset. See RFC 4509, Sec. 3.
  • dla.mil/DS (alg 8, id 60304): DS records with digest type 1 (SHA-1) are ignored when DS records with digest type 2 (SHA-256) exist in the same RRset. See RFC 4509, Sec. 3.
  • mil/DS (alg 8, id 51349): DNSSEC implementers are prohibited from implementing signing with DS algorithm 1 (SHA-1). See RFC 8624, Sec. 3.2.
  • mil/DS (alg 8, id 51349): DNSSEC implementers are prohibited from implementing signing with DS algorithm 1 (SHA-1). See RFC 8624, Sec. 3.2.
  • mil/DS (alg 8, id 51349): DS records with digest type 1 (SHA-1) are ignored when DS records with digest type 2 (SHA-256) exist in the same RRset. See RFC 4509, Sec. 3.
  • mil/DS (alg 8, id 51349): DS records with digest type 1 (SHA-1) are ignored when DS records with digest type 2 (SHA-256) exist in the same RRset. See RFC 4509, Sec. 3.
  • dla.mil/CNAME has warnings; select the "Denial of existence" DNSSEC option to see them.

DNSKEY legend

Full legend
SEP bit setSEP bit set
Revoke bit setRevoke bit set
Trust anchorTrust anchor
Download: png | svg
Warning JavaScript is required to make the graph below interactive.
DNSSEC authentication graph