View on GitHub

DNSViz: A DNS visualization tool

qualcomm.com

DNSSEC options (hide)
  1. |?|
  2. |?|
  3. |?|
  4. |?|
  5. |?|
  6. |?|
  7. |?|
  8. |?|
  9. |?|
  10. |?|
Notices
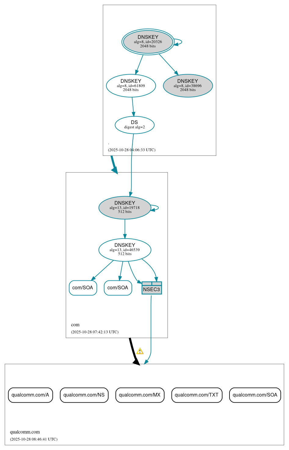
DNSSEC Authentication Chain

RRset statusRRset status

Insecure (5)
  • qualcomm.com/A
  • qualcomm.com/MX
  • qualcomm.com/NS
  • qualcomm.com/SOA
  • qualcomm.com/TXT
Secure (2)
  • com/SOA
  • com/SOA

DNSKEY/DS/NSEC statusDNSKEY/DS/NSEC status

Secure (7)
  • ./DNSKEY (alg 8, id 20326)
  • ./DNSKEY (alg 8, id 38696)
  • ./DNSKEY (alg 8, id 61809)
  • NSEC3 proving non-existence of qualcomm.com/DS
  • com/DNSKEY (alg 13, id 19718)
  • com/DNSKEY (alg 13, id 46539)
  • com/DS (alg 13, id 19718)

Delegation statusDelegation status

Insecure (1)
  • com to qualcomm.com
Secure (1)
  • . to com

NoticesNotices

Warnings (2)
  • com to qualcomm.com: Authoritative AAAA records exist for ns1.qualcomm-inc.com, but there are no corresponding AAAA glue records. See RFC 1034, Sec. 4.2.2.
  • com to qualcomm.com: Authoritative AAAA records exist for ns2.qualcomm-inc.com, but there are no corresponding AAAA glue records. See RFC 1034, Sec. 4.2.2.

DNSKEY legend

Full legend
SEP bit setSEP bit set
Revoke bit setRevoke bit set
Trust anchorTrust anchor
Download: png | svg
Warning JavaScript is required to make the graph below interactive.
DNSSEC authentication graph