View on GitHub

DNSViz: A DNS visualization tool

purdue.edu

DNSSEC options (hide)
  1. |?|
  2. |?|
  3. |?|
  4. |?|
  5. |?|
  6. |?|
  7. |?|
  8. |?|
  9. |?|
  10. |?|
Notices
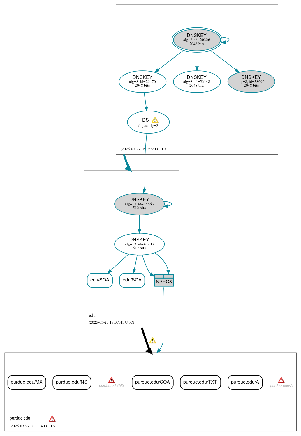
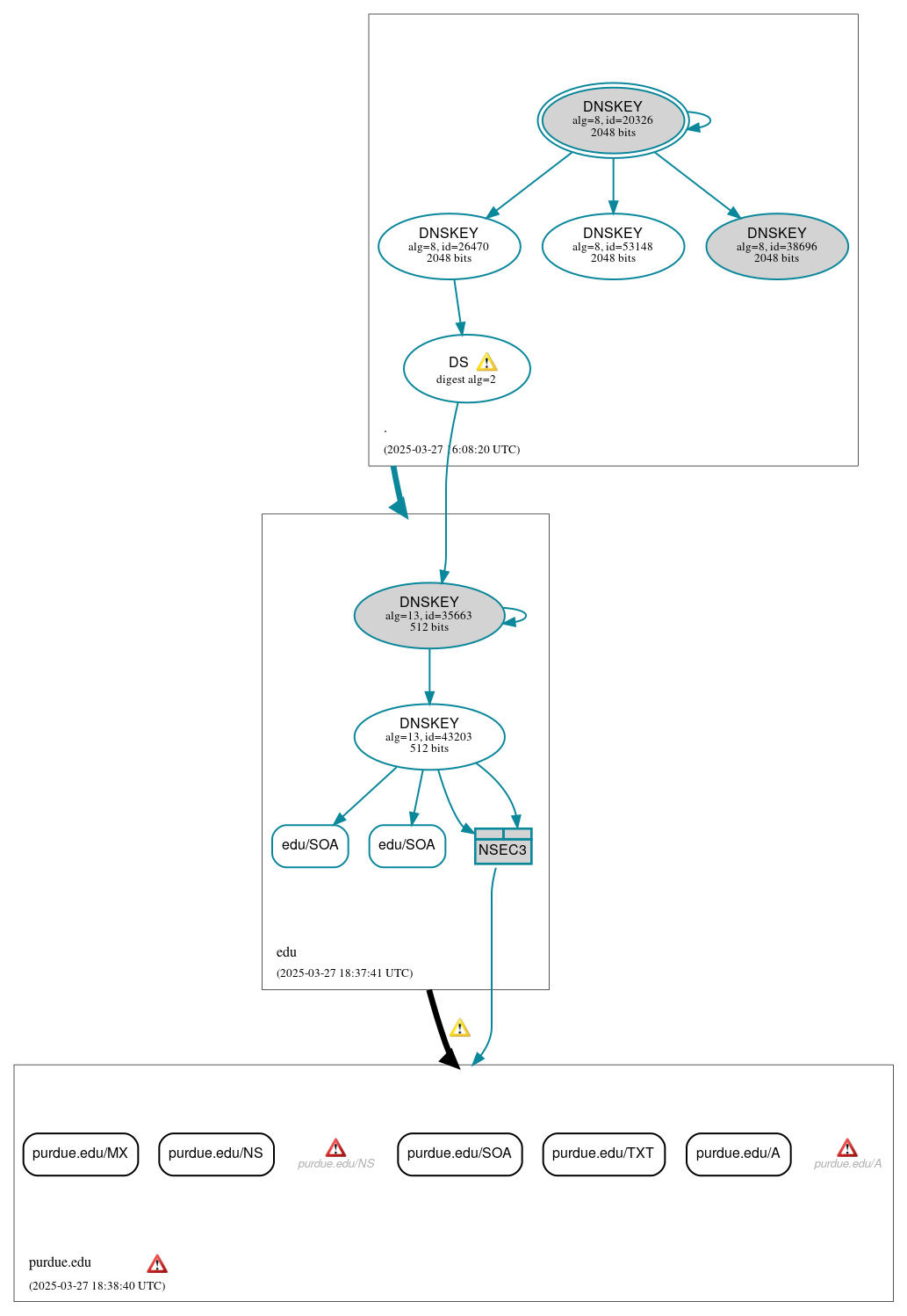
DNSSEC Authentication Chain

RRset statusRRset status

Insecure (5)
  • purdue.edu/A
  • purdue.edu/MX
  • purdue.edu/NS
  • purdue.edu/SOA
  • purdue.edu/TXT
Secure (2)
  • edu/SOA
  • edu/SOA

DNSKEY/DS/NSEC statusDNSKEY/DS/NSEC status

Secure (8)
  • ./DNSKEY (alg 8, id 20326)
  • ./DNSKEY (alg 8, id 26470)
  • ./DNSKEY (alg 8, id 38696)
  • ./DNSKEY (alg 8, id 53148)
  • NSEC3 proving non-existence of purdue.edu/DS
  • edu/DNSKEY (alg 13, id 35663)
  • edu/DNSKEY (alg 13, id 43203)
  • edu/DS (alg 13, id 35663)

Delegation statusDelegation status

Insecure (1)
  • edu to purdue.edu
Secure (1)
  • . to edu

NoticesNotices

Errors (3)
  • purdue.edu zone: The server(s) were not responsive to queries over UDP. See RFC 1035, Sec. 4.2. (128.210.224.234)
  • purdue.edu/A: No response was received from the server over UDP (tried 12 times). See RFC 1035, Sec. 4.2. (128.210.224.234, UDP_-_NOEDNS_)
  • purdue.edu/NS: No response was received from the server over UDP (tried 12 times). See RFC 1035, Sec. 4.2. (128.210.224.234, UDP_-_NOEDNS_)
Warnings (5)
  • edu to purdue.edu: Authoritative AAAA records exist for ns3.purdue.edu, but there are no corresponding AAAA glue records. See RFC 1034, Sec. 4.2.2.
  • edu to purdue.edu: Authoritative AAAA records exist for ns4.purdue.edu, but there are no corresponding AAAA glue records. See RFC 1034, Sec. 4.2.2.
  • edu to purdue.edu: The following NS name(s) were found in the authoritative NS RRset, but not in the delegation NS RRset (i.e., in the edu zone): ns2.rice.edu See RFC 1034, Sec. 4.2.2.
  • edu/DS (alg 13, id 35663): The server appears to support DNS cookies but did not return a COOKIE option. See RFC 7873, Sec. 5.2.3. (192.5.5.241, UDP_-_EDNS0_4096_D_KN)
  • edu/DS (alg 13, id 35663): The server appears to support DNS cookies but did not return a COOKIE option. See RFC 7873, Sec. 5.2.3. (192.5.5.241, UDP_-_EDNS0_4096_D_KN)

DNSKEY legend

Full legend
SEP bit setSEP bit set
Revoke bit setRevoke bit set
Trust anchorTrust anchor
Download: png | svg
Warning JavaScript is required to make the graph below interactive.
DNSSEC authentication graph