View on GitHub

DNSViz: A DNS visualization tool

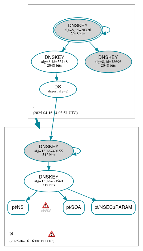
pt

DNSSEC options (hide)
  1. |?|
  2. |?|
  3. |?|
  4. |?|
  5. |?|
  6. |?|
  7. |?|
  8. |?|
  9. |?|
  10. |?|
Notices
DNSSEC Authentication Chain

RRset statusRRset status

Secure (3)
  • pt/NS
  • pt/NSEC3PARAM
  • pt/SOA

DNSKEY/DS/NSEC statusDNSKEY/DS/NSEC status

Secure (6)
  • ./DNSKEY (alg 8, id 20326)
  • ./DNSKEY (alg 8, id 38696)
  • ./DNSKEY (alg 8, id 53148)
  • pt/DNSKEY (alg 13, id 30640)
  • pt/DNSKEY (alg 13, id 40155)
  • pt/DS (alg 13, id 40155)

Delegation statusDelegation status

Secure (1)
  • . to pt

NoticesNotices

Errors (6)
  • pt zone: The server(s) were not responsive to queries over UDP. See RFC 1035, Sec. 4.2. (2001:690:a00:4001::64, 2001:690:a80:4001::100, 2a04:6d80::1)
  • pt/NS: No response was received from the server over UDP (tried 12 times). See RFC 1035, Sec. 4.2. (2001:690:a00:4001::64, 2001:690:a80:4001::100, 2a04:6d80::1, UDP_-_NOEDNS_)
  • pt/CNAME has errors; select the "Denial of existence" DNSSEC option to see them.
  • pt/CDNSKEY has errors; select the "Denial of existence" DNSSEC option to see them.
  • 05h38.j247w.pt/A has errors; select the "Denial of existence" DNSSEC option to see them.
  • pt/CDS has errors; select the "Denial of existence" DNSSEC option to see them.
Warnings (4)
  • pt/CNAME has warnings; select the "Denial of existence" DNSSEC option to see them.
  • pt/CDNSKEY has warnings; select the "Denial of existence" DNSSEC option to see them.
  • 05h38.j247w.pt/A has warnings; select the "Denial of existence" DNSSEC option to see them.
  • pt/CDS has warnings; select the "Denial of existence" DNSSEC option to see them.

DNSKEY legend

Full legend
SEP bit setSEP bit set
Revoke bit setRevoke bit set
Trust anchorTrust anchor
Download: png | svg
Warning JavaScript is required to make the graph below interactive.
DNSSEC authentication graph