View on GitHub

DNSViz: A DNS visualization tool

psi-usa.info

« Previous analysis | Next analysis »
DNSSEC options (hide)
  1. |?|
  2. |?|
  3. |?|
  4. |?|
  5. |?|
  6. |?|
  7. |?|
  8. |?|
  9. |?|
  10. |?|
Notices
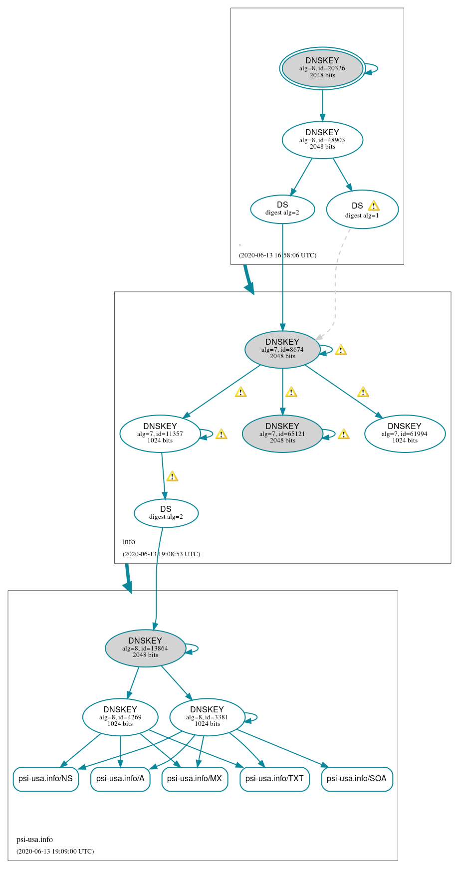
DNSSEC Authentication Chain

RRset statusRRset status

Secure (5)
  • psi-usa.info/A
  • psi-usa.info/MX
  • psi-usa.info/NS
  • psi-usa.info/SOA
  • psi-usa.info/TXT

DNSKEY/DS/NSEC statusDNSKEY/DS/NSEC status

Secure (12)
  • ./DNSKEY (alg 8, id 20326)
  • ./DNSKEY (alg 8, id 48903)
  • info/DNSKEY (alg 7, id 11357)
  • info/DNSKEY (alg 7, id 61994)
  • info/DNSKEY (alg 7, id 65121)
  • info/DNSKEY (alg 7, id 8674)
  • info/DS (alg 7, id 8674)
  • info/DS (alg 7, id 8674)
  • psi-usa.info/DNSKEY (alg 8, id 13864)
  • psi-usa.info/DNSKEY (alg 8, id 3381)
  • psi-usa.info/DNSKEY (alg 8, id 4269)
  • psi-usa.info/DS (alg 8, id 13864)

Delegation statusDelegation status

Secure (2)
  • . to info
  • info to psi-usa.info

NoticesNotices

Errors (3)
  • kwrnfu3160.psi-usa.info/A has errors; select the "Denial of existence" DNSSEC option to see them.
  • psi-usa.info/CNAME has errors; select the "Denial of existence" DNSSEC option to see them.
  • psi-usa.info/AAAA has errors; select the "Denial of existence" DNSSEC option to see them.
Warnings (21)
  • RRSIG info/DNSKEY alg 7, id 11357: DNSSEC implementers are recommended against implementing signing with DNSSEC algorithm 7 (RSASHA1NSEC3SHA1). See RFC 8624, Sec. 3.1.
  • RRSIG info/DNSKEY alg 7, id 11357: DNSSEC implementers are recommended against implementing signing with DNSSEC algorithm 7 (RSASHA1NSEC3SHA1). See RFC 8624, Sec. 3.1.
  • RRSIG info/DNSKEY alg 7, id 11357: DNSSEC implementers are recommended against implementing signing with DNSSEC algorithm 7 (RSASHA1NSEC3SHA1). See RFC 8624, Sec. 3.1.
  • RRSIG info/DNSKEY alg 7, id 11357: DNSSEC implementers are recommended against implementing signing with DNSSEC algorithm 7 (RSASHA1NSEC3SHA1). See RFC 8624, Sec. 3.1.
  • RRSIG info/DNSKEY alg 7, id 65121: DNSSEC implementers are recommended against implementing signing with DNSSEC algorithm 7 (RSASHA1NSEC3SHA1). See RFC 8624, Sec. 3.1.
  • RRSIG info/DNSKEY alg 7, id 65121: DNSSEC implementers are recommended against implementing signing with DNSSEC algorithm 7 (RSASHA1NSEC3SHA1). See RFC 8624, Sec. 3.1.
  • RRSIG info/DNSKEY alg 7, id 65121: DNSSEC implementers are recommended against implementing signing with DNSSEC algorithm 7 (RSASHA1NSEC3SHA1). See RFC 8624, Sec. 3.1.
  • RRSIG info/DNSKEY alg 7, id 65121: DNSSEC implementers are recommended against implementing signing with DNSSEC algorithm 7 (RSASHA1NSEC3SHA1). See RFC 8624, Sec. 3.1.
  • RRSIG info/DNSKEY alg 7, id 8674: DNSSEC implementers are recommended against implementing signing with DNSSEC algorithm 7 (RSASHA1NSEC3SHA1). See RFC 8624, Sec. 3.1.
  • RRSIG info/DNSKEY alg 7, id 8674: DNSSEC implementers are recommended against implementing signing with DNSSEC algorithm 7 (RSASHA1NSEC3SHA1). See RFC 8624, Sec. 3.1.
  • RRSIG info/DNSKEY alg 7, id 8674: DNSSEC implementers are recommended against implementing signing with DNSSEC algorithm 7 (RSASHA1NSEC3SHA1). See RFC 8624, Sec. 3.1.
  • RRSIG info/DNSKEY alg 7, id 8674: DNSSEC implementers are recommended against implementing signing with DNSSEC algorithm 7 (RSASHA1NSEC3SHA1). See RFC 8624, Sec. 3.1.
  • RRSIG psi-usa.info/DS alg 7, id 11357: DNSSEC implementers are recommended against implementing signing with DNSSEC algorithm 7 (RSASHA1NSEC3SHA1). See RFC 8624, Sec. 3.1.
  • info/DS (alg 7, id 8674): DNSSEC implementers are prohibited from implementing signing with DS algorithm 1 (SHA-1). See RFC 8624, Sec. 3.2.
  • info/DS (alg 7, id 8674): DNSSEC implementers are prohibited from implementing signing with DS algorithm 1 (SHA-1). See RFC 8624, Sec. 3.2.
  • info/DS (alg 7, id 8674): DS records with digest type 1 (SHA-1) are ignored when DS records with digest type 2 (SHA-256) exist in the same RRset. See RFC 4509, Sec. 3.
  • info/DS (alg 7, id 8674): DS records with digest type 1 (SHA-1) are ignored when DS records with digest type 2 (SHA-256) exist in the same RRset. See RFC 4509, Sec. 3.
  • psi-usa.info/DS has warnings; select the "Denial of existence" DNSSEC option to see them.
  • kwrnfu3160.psi-usa.info/A has warnings; select the "Denial of existence" DNSSEC option to see them.
  • psi-usa.info/CNAME has warnings; select the "Denial of existence" DNSSEC option to see them.
  • psi-usa.info/AAAA has warnings; select the "Denial of existence" DNSSEC option to see them.

DNSKEY legend

Full legend
SEP bit setSEP bit set
Revoke bit setRevoke bit set
Trust anchorTrust anchor
Download: png | svg
Warning JavaScript is required to make the graph below interactive.
DNSSEC authentication graph