View on GitHub

DNSViz: A DNS visualization tool

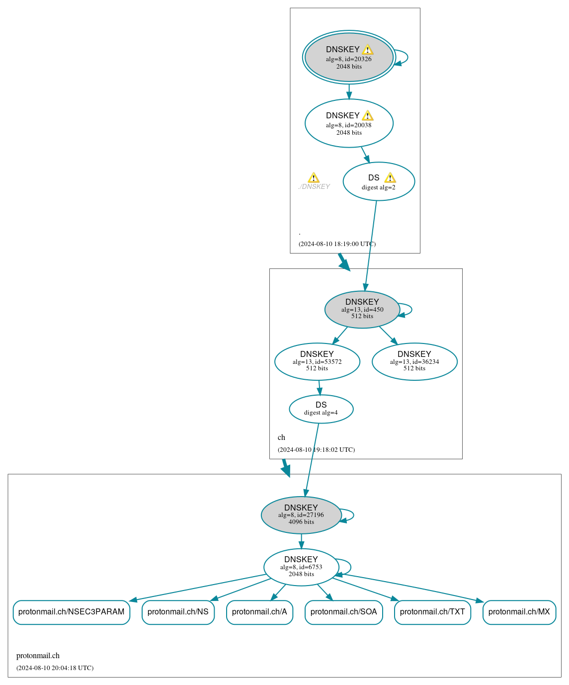
protonmail.ch

DNSSEC options (hide)
  1. |?|
  2. |?|
  3. |?|
  4. |?|
  5. |?|
  6. |?|
  7. |?|
  8. |?|
  9. |?|
  10. |?|
Notices
DNSSEC Authentication Chain

RRset statusRRset status

Secure (6)
  • protonmail.ch/A
  • protonmail.ch/MX
  • protonmail.ch/NS
  • protonmail.ch/NSEC3PARAM
  • protonmail.ch/SOA
  • protonmail.ch/TXT

DNSKEY/DS/NSEC statusDNSKEY/DS/NSEC status

Secure (9)
  • ./DNSKEY (alg 8, id 20038)
  • ./DNSKEY (alg 8, id 20326)
  • ch/DNSKEY (alg 13, id 36234)
  • ch/DNSKEY (alg 13, id 450)
  • ch/DNSKEY (alg 13, id 53572)
  • ch/DS (alg 13, id 450)
  • protonmail.ch/DNSKEY (alg 8, id 27196)
  • protonmail.ch/DNSKEY (alg 8, id 6753)
  • protonmail.ch/DS (alg 8, id 27196)

Delegation statusDelegation status

Secure (2)
  • . to ch
  • ch to protonmail.ch

NoticesNotices

Errors (5)
  • protonmail.ch/CDS has errors; select the "Denial of existence" DNSSEC option to see them.
  • protonmail.ch/AAAA has errors; select the "Denial of existence" DNSSEC option to see them.
  • protonmail.ch/CNAME has errors; select the "Denial of existence" DNSSEC option to see them.
  • wv5kf.10yuo.protonmail.ch/A has errors; select the "Denial of existence" DNSSEC option to see them.
  • protonmail.ch/CDNSKEY has errors; select the "Denial of existence" DNSSEC option to see them.
Warnings (10)
  • ./DNSKEY (alg 8, id 20038): The server appears to support DNS cookies but did not return a COOKIE option. See RFC 7873, Sec. 5.2.3. (2001:500:2f::f, UDP_-_EDNS0_4096_D_KN)
  • ./DNSKEY (alg 8, id 20326): The server appears to support DNS cookies but did not return a COOKIE option. See RFC 7873, Sec. 5.2.3. (2001:500:2f::f, UDP_-_EDNS0_4096_D_KN)
  • ./DNSKEY: The server appears to support DNS cookies but did not return a COOKIE option. See RFC 7873, Sec. 5.2.3. (2001:500:2f::f, UDP_-_EDNS0_512_D_KN)
  • ch/DS (alg 13, id 450): The server appears to support DNS cookies but did not return a COOKIE option. See RFC 7873, Sec. 5.2.3. (2001:500:2f::f, UDP_-_EDNS0_4096_D_KN)
  • ch/DS (alg 13, id 450): The server appears to support DNS cookies but did not return a COOKIE option. See RFC 7873, Sec. 5.2.3. (2001:500:2f::f, UDP_-_EDNS0_4096_D_KN)
  • protonmail.ch/CDS has warnings; select the "Denial of existence" DNSSEC option to see them.
  • protonmail.ch/AAAA has warnings; select the "Denial of existence" DNSSEC option to see them.
  • protonmail.ch/CNAME has warnings; select the "Denial of existence" DNSSEC option to see them.
  • wv5kf.10yuo.protonmail.ch/A has warnings; select the "Denial of existence" DNSSEC option to see them.
  • protonmail.ch/CDNSKEY has warnings; select the "Denial of existence" DNSSEC option to see them.

DNSKEY legend

Full legend
SEP bit setSEP bit set
Revoke bit setRevoke bit set
Trust anchorTrust anchor
Download: png | svg
Warning JavaScript is required to make the graph below interactive.
DNSSEC authentication graph