View on GitHub
protonmail.ch
Updated:
2020-06-19 17:01:10 UTC
(
1996 days ago
)
Go to most recent »
« Previous analysis
|
Next analysis »
Tweet
DNSSEC
Responses
Servers
Analyze
DNSSEC options (
hide
)
|?|
RR types:
--All--
A
AAAA
TXT
PTR
MX
NS
SOA
CNAME
SRV
NAPTR
TLSA
NSEC3PARAM
CDNSKEY
CDS
CAA
|?|
DNSSEC algorithms:
--All--
1 - RSA/MD5
3 - DSA/SHA1
5 - RSA/SHA-1
6 - DSA-NSEC3-SHA1
7 - RSASHA1-NSEC3-SHA1
8 - RSA/SHA-256
10 - RSA/SHA-512
12 - GOST R 34.10-2001
13 - ECDSA Curve P-256 with SHA-256
14 - ECDSA Curve P-384 with SHA-384
15 - Ed25519
16 - Ed448
|?|
DS digest algorithms:
--All--
1 - SHA-1
2 - SHA-256
3 - GOST R 34.11-94
4 - SHA-384
|?|
Denial of existence:
|?|
Redundant edges:
|?|
Ignore RFC 8624:
|?|
Ignore RFC 9276:
|?|
Multi-signer:
|?|
Trust anchors:
Root zone KSK
|?|
Additional trusted keys:
Notices
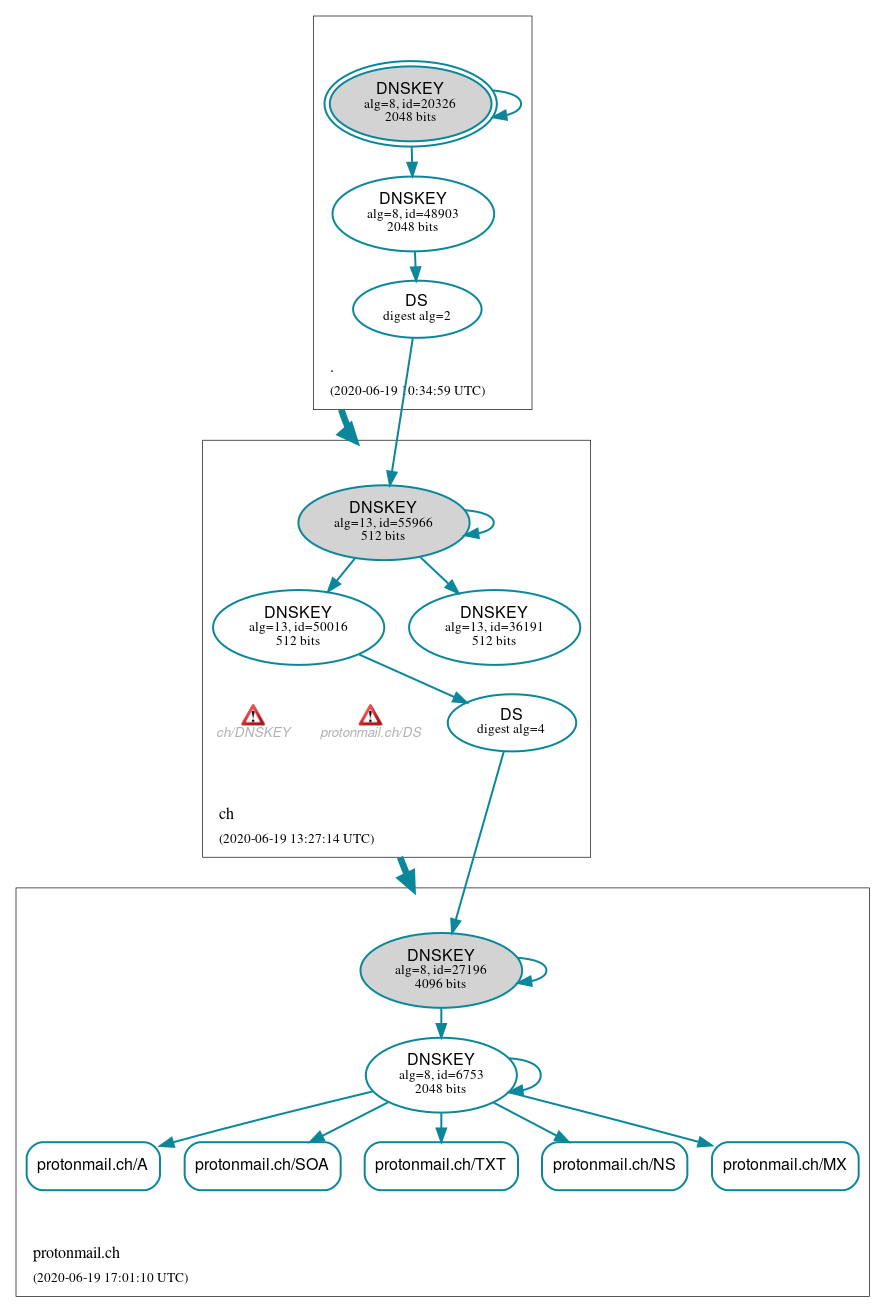
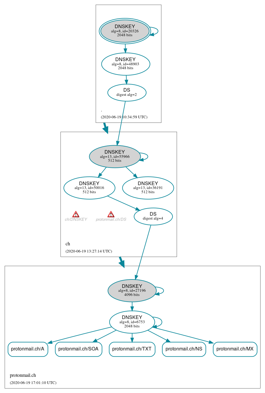
DNSSEC Authentication Chain
RRset status
Secure
(5)
protonmail.ch/A
protonmail.ch/MX
protonmail.ch/NS
protonmail.ch/SOA
protonmail.ch/TXT
DNSKEY/DS/NSEC status
Secure
(9)
./DNSKEY (alg 8, id 20326)
./DNSKEY (alg 8, id 48903)
ch/DNSKEY (alg 13, id 36191)
ch/DNSKEY (alg 13, id 50016)
ch/DNSKEY (alg 13, id 55966)
ch/DS (alg 13, id 55966)
protonmail.ch/DNSKEY (alg 8, id 27196)
protonmail.ch/DNSKEY (alg 8, id 6753)
protonmail.ch/DS (alg 8, id 27196)
Delegation status
Secure
(2)
. to ch
ch to protonmail.ch
Notices
Errors
(4)
ch/DNSKEY: No response was received from the server over UDP (tried 12 times). See RFC 1035, Sec. 4.2. (74.116.178.40, UDP_-_NOEDNS_)
ch/DNSKEY: No response was received from the server over UDP (tried 4 times). See RFC 1035, Sec. 4.2. (74.116.178.40, UDP_-_EDNS0_512_D_K)
protonmail.ch/DS: No response was received from the server over UDP (tried 12 times). See RFC 1035, Sec. 4.2. (74.116.178.40, UDP_-_NOEDNS_)
protonmail.ch/DS has errors; select the "Denial of existence" DNSSEC option to see them.
DNSKEY legend
Full legend
SEP bit set
Revoke bit set
Trust anchor
See also
DNSSEC Debugger
by
Verisign Labs
.
Download:
png
|
svg
JavaScript is required to make the graph below interactive.