View on GitHub

DNSViz: A DNS visualization tool

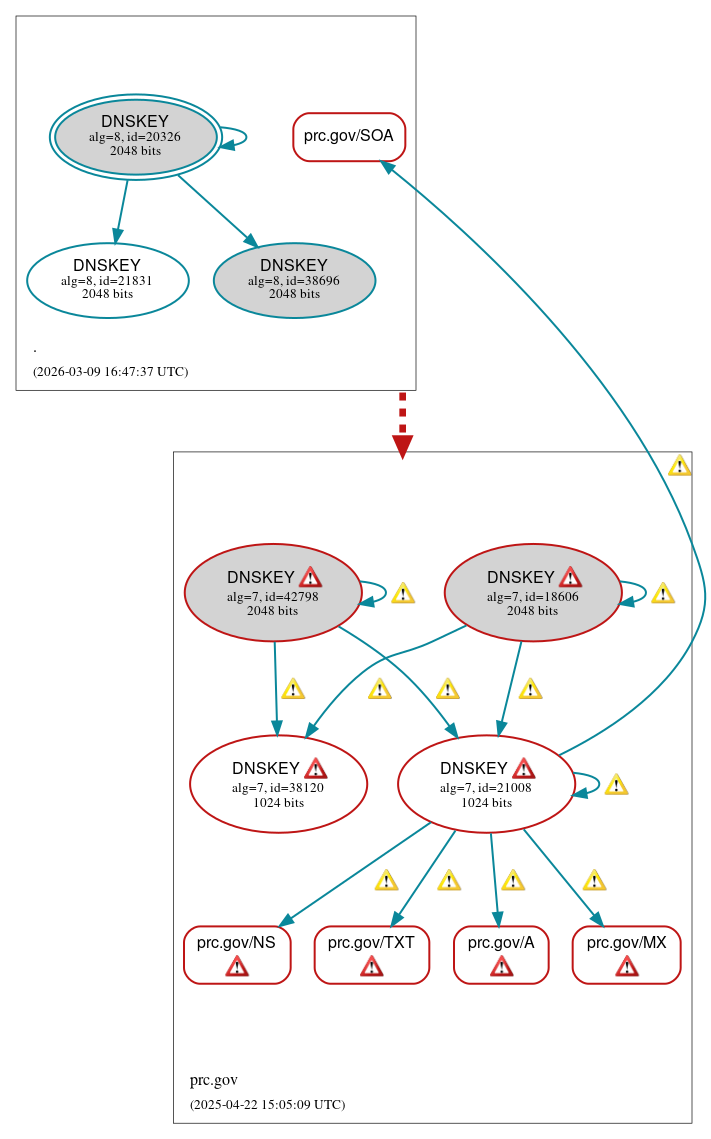
prc.gov

DNSSEC options (hide)
  1. |?|
  2. |?|
  3. |?|
  4. |?|
  5. |?|
  6. |?|
  7. |?|
  8. |?|
  9. |?|
  10. |?|
Notices
DNSSEC Authentication Chain

RRset statusRRset status

Bogus (5)
  • prc.gov/A
  • prc.gov/MX
  • prc.gov/NS
  • prc.gov/SOA
  • prc.gov/TXT

DNSKEY/DS/NSEC statusDNSKEY/DS/NSEC status

Bogus (4)
  • prc.gov/DNSKEY (alg 7, id 18606)
  • prc.gov/DNSKEY (alg 7, id 21008)
  • prc.gov/DNSKEY (alg 7, id 38120)
  • prc.gov/DNSKEY (alg 7, id 42798)
Secure (3)
  • ./DNSKEY (alg 8, id 20326)
  • ./DNSKEY (alg 8, id 21831)
  • ./DNSKEY (alg 8, id 38696)

Delegation statusDelegation status

Bogus (1)
  • . to prc.gov

NoticesNotices

Errors (13)
  • prc.gov/A: Recursion was desired, but the Recursion Available (RA) flag was not set in the response. See RFC 1035, Sec. 4.1.1. (63.150.72.5, 208.44.130.121, 2001:428::7, 2001:428::8, UDP_+_EDNS0_4096_D_KN)
  • prc.gov/DNSKEY (alg 7, id 18606): Recursion was desired, but the Recursion Available (RA) flag was not set in the response. See RFC 1035, Sec. 4.1.1. (63.150.72.5, 208.44.130.121, 2001:428::7, 2001:428::8, UDP_+_EDNS0_4096_D_KN)
  • prc.gov/DNSKEY (alg 7, id 21008): Recursion was desired, but the Recursion Available (RA) flag was not set in the response. See RFC 1035, Sec. 4.1.1. (63.150.72.5, 208.44.130.121, 2001:428::7, 2001:428::8, UDP_+_EDNS0_4096_D_KN)
  • prc.gov/DNSKEY (alg 7, id 38120): Recursion was desired, but the Recursion Available (RA) flag was not set in the response. See RFC 1035, Sec. 4.1.1. (63.150.72.5, 208.44.130.121, 2001:428::7, 2001:428::8, UDP_+_EDNS0_4096_D_KN)
  • prc.gov/DNSKEY (alg 7, id 42798): Recursion was desired, but the Recursion Available (RA) flag was not set in the response. See RFC 1035, Sec. 4.1.1. (63.150.72.5, 208.44.130.121, 2001:428::7, 2001:428::8, UDP_+_EDNS0_4096_D_KN)
  • prc.gov/MX: Recursion was desired, but the Recursion Available (RA) flag was not set in the response. See RFC 1035, Sec. 4.1.1. (63.150.72.5, 208.44.130.121, 2001:428::7, 2001:428::8, UDP_+_EDNS0_4096_D_KN, UDP_+_EDNS0_512_D_KN)
  • prc.gov/NS: Recursion was desired, but the Recursion Available (RA) flag was not set in the response. See RFC 1035, Sec. 4.1.1. (63.150.72.5, 208.44.130.121, 2001:428::7, 2001:428::8, UDP_+_EDNS0_4096_D_KN)
  • prc.gov/TXT: Recursion was desired, but the Recursion Available (RA) flag was not set in the response. See RFC 1035, Sec. 4.1.1. (63.150.72.5, 208.44.130.121, 2001:428::7, 2001:428::8, UDP_+_EDNS0_4096_D_KN)
  • prc.gov/CNAME has errors; select the "Denial of existence" DNSSEC option to see them.
  • prc.gov/DNSKEY has errors; select the "Denial of existence" DNSSEC option to see them.
  • prc.gov/DS has errors; select the "Denial of existence" DNSSEC option to see them.
  • i1395.h9y3q.prc.gov/A has errors; select the "Denial of existence" DNSSEC option to see them.
  • prc.gov/AAAA has errors; select the "Denial of existence" DNSSEC option to see them.
Warnings (23)
  • RRSIG prc.gov/A alg 7, id 21008: DNSSEC implementers are recommended against implementing signing with DNSSEC algorithm 7 (RSASHA1NSEC3SHA1). See RFC 8624, Sec. 3.1.
  • RRSIG prc.gov/DNSKEY alg 7, id 18606: DNSSEC implementers are recommended against implementing signing with DNSSEC algorithm 7 (RSASHA1NSEC3SHA1). See RFC 8624, Sec. 3.1.
  • RRSIG prc.gov/DNSKEY alg 7, id 18606: DNSSEC implementers are recommended against implementing signing with DNSSEC algorithm 7 (RSASHA1NSEC3SHA1). See RFC 8624, Sec. 3.1.
  • RRSIG prc.gov/DNSKEY alg 7, id 18606: DNSSEC implementers are recommended against implementing signing with DNSSEC algorithm 7 (RSASHA1NSEC3SHA1). See RFC 8624, Sec. 3.1.
  • RRSIG prc.gov/DNSKEY alg 7, id 18606: DNSSEC implementers are recommended against implementing signing with DNSSEC algorithm 7 (RSASHA1NSEC3SHA1). See RFC 8624, Sec. 3.1.
  • RRSIG prc.gov/DNSKEY alg 7, id 21008: DNSSEC implementers are recommended against implementing signing with DNSSEC algorithm 7 (RSASHA1NSEC3SHA1). See RFC 8624, Sec. 3.1.
  • RRSIG prc.gov/DNSKEY alg 7, id 21008: DNSSEC implementers are recommended against implementing signing with DNSSEC algorithm 7 (RSASHA1NSEC3SHA1). See RFC 8624, Sec. 3.1.
  • RRSIG prc.gov/DNSKEY alg 7, id 21008: DNSSEC implementers are recommended against implementing signing with DNSSEC algorithm 7 (RSASHA1NSEC3SHA1). See RFC 8624, Sec. 3.1.
  • RRSIG prc.gov/DNSKEY alg 7, id 21008: DNSSEC implementers are recommended against implementing signing with DNSSEC algorithm 7 (RSASHA1NSEC3SHA1). See RFC 8624, Sec. 3.1.
  • RRSIG prc.gov/DNSKEY alg 7, id 42798: DNSSEC implementers are recommended against implementing signing with DNSSEC algorithm 7 (RSASHA1NSEC3SHA1). See RFC 8624, Sec. 3.1.
  • RRSIG prc.gov/DNSKEY alg 7, id 42798: DNSSEC implementers are recommended against implementing signing with DNSSEC algorithm 7 (RSASHA1NSEC3SHA1). See RFC 8624, Sec. 3.1.
  • RRSIG prc.gov/DNSKEY alg 7, id 42798: DNSSEC implementers are recommended against implementing signing with DNSSEC algorithm 7 (RSASHA1NSEC3SHA1). See RFC 8624, Sec. 3.1.
  • RRSIG prc.gov/DNSKEY alg 7, id 42798: DNSSEC implementers are recommended against implementing signing with DNSSEC algorithm 7 (RSASHA1NSEC3SHA1). See RFC 8624, Sec. 3.1.
  • RRSIG prc.gov/MX alg 7, id 21008: DNSSEC implementers are recommended against implementing signing with DNSSEC algorithm 7 (RSASHA1NSEC3SHA1). See RFC 8624, Sec. 3.1.
  • RRSIG prc.gov/NS alg 7, id 21008: DNSSEC implementers are recommended against implementing signing with DNSSEC algorithm 7 (RSASHA1NSEC3SHA1). See RFC 8624, Sec. 3.1.
  • RRSIG prc.gov/SOA alg 7, id 21008: DNSSEC implementers are recommended against implementing signing with DNSSEC algorithm 7 (RSASHA1NSEC3SHA1). See RFC 8624, Sec. 3.1.
  • RRSIG prc.gov/SOA alg 7, id 21008: DNSSEC implementers are recommended against implementing signing with DNSSEC algorithm 7 (RSASHA1NSEC3SHA1). See RFC 8624, Sec. 3.1.
  • RRSIG prc.gov/TXT alg 7, id 21008: DNSSEC implementers are recommended against implementing signing with DNSSEC algorithm 7 (RSASHA1NSEC3SHA1). See RFC 8624, Sec. 3.1.
  • prc.gov/CNAME has warnings; select the "Denial of existence" DNSSEC option to see them.
  • prc.gov/DNSKEY has warnings; select the "Denial of existence" DNSSEC option to see them.
  • prc.gov/DS has warnings; select the "Denial of existence" DNSSEC option to see them.
  • i1395.h9y3q.prc.gov/A has warnings; select the "Denial of existence" DNSSEC option to see them.
  • prc.gov/AAAA has warnings; select the "Denial of existence" DNSSEC option to see them.

DNSKEY legend

Full legend
SEP bit setSEP bit set
Revoke bit setRevoke bit set
Trust anchorTrust anchor
Download: png | svg
Warning JavaScript is required to make the graph below interactive.
DNSSEC authentication graph