View on GitHub

DNSViz: A DNS visualization tool

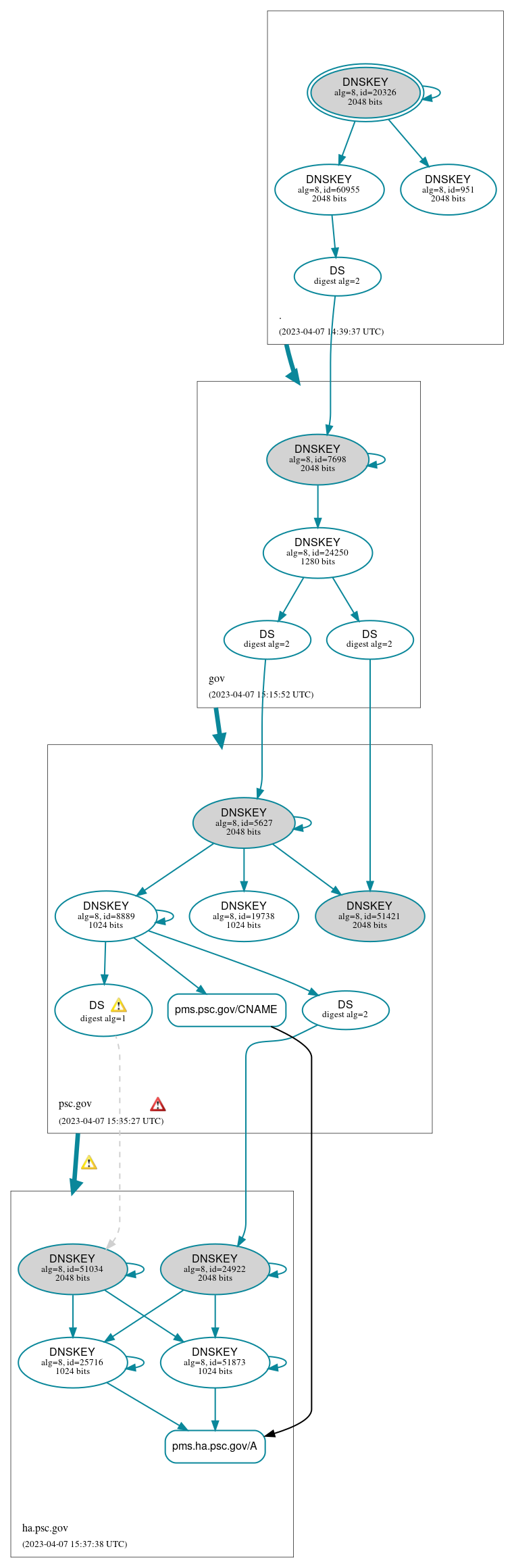
pms.psc.gov

DNSSEC options (hide)
  1. |?|
  2. |?|
  3. |?|
  4. |?|
  5. |?|
  6. |?|
  7. |?|
  8. |?|
  9. |?|
  10. |?|
Notices
DNSSEC Authentication Chain

RRset statusRRset status

Secure (2)
  • pms.ha.psc.gov/A
  • pms.psc.gov/CNAME

DNSKEY/DS/NSEC statusDNSKEY/DS/NSEC status

Secure (18)
  • ./DNSKEY (alg 8, id 20326)
  • ./DNSKEY (alg 8, id 60955)
  • ./DNSKEY (alg 8, id 951)
  • gov/DNSKEY (alg 8, id 24250)
  • gov/DNSKEY (alg 8, id 7698)
  • gov/DS (alg 8, id 7698)
  • ha.psc.gov/DNSKEY (alg 8, id 24922)
  • ha.psc.gov/DNSKEY (alg 8, id 25716)
  • ha.psc.gov/DNSKEY (alg 8, id 51034)
  • ha.psc.gov/DNSKEY (alg 8, id 51873)
  • ha.psc.gov/DS (alg 8, id 24922)
  • ha.psc.gov/DS (alg 8, id 51034)
  • psc.gov/DNSKEY (alg 8, id 19738)
  • psc.gov/DNSKEY (alg 8, id 51421)
  • psc.gov/DNSKEY (alg 8, id 5627)
  • psc.gov/DNSKEY (alg 8, id 8889)
  • psc.gov/DS (alg 8, id 51421)
  • psc.gov/DS (alg 8, id 5627)

Delegation statusDelegation status

Secure (3)
  • . to gov
  • gov to psc.gov
  • psc.gov to ha.psc.gov

NoticesNotices

Errors (1)
  • psc.gov zone: The server(s) were not responsive to queries over UDP. See RFC 1035, Sec. 4.2. (2607:f220:0:1::2a, 2607:f220:0:1::2b, 2607:f220:0:1::2c, 2607:f220:0:1::2d)
Warnings (5)
  • ha.psc.gov/DS (alg 8, id 51034): DNSSEC implementers are prohibited from implementing signing with DS algorithm 1 (SHA-1). See RFC 8624, Sec. 3.2.
  • ha.psc.gov/DS (alg 8, id 51034): DNSSEC implementers are prohibited from implementing signing with DS algorithm 1 (SHA-1). See RFC 8624, Sec. 3.2.
  • ha.psc.gov/DS (alg 8, id 51034): DS records with digest type 1 (SHA-1) are ignored when DS records with digest type 2 (SHA-256) exist in the same RRset. See RFC 4509, Sec. 3.
  • ha.psc.gov/DS (alg 8, id 51034): DS records with digest type 1 (SHA-1) are ignored when DS records with digest type 2 (SHA-256) exist in the same RRset. See RFC 4509, Sec. 3.
  • psc.gov to ha.psc.gov: The following NS name(s) were found in the delegation NS RRset (i.e., in the psc.gov zone), but not in the authoritative NS RRset: ns2.ha.nih.gov See RFC 1034, Sec. 4.2.2.

DNSKEY legend

Full legend
SEP bit setSEP bit set
Revoke bit setRevoke bit set
Trust anchorTrust anchor
Download: png | svg
Warning JavaScript is required to make the graph below interactive.
DNSSEC authentication graph