View on GitHub

DNSViz: A DNS visualization tool

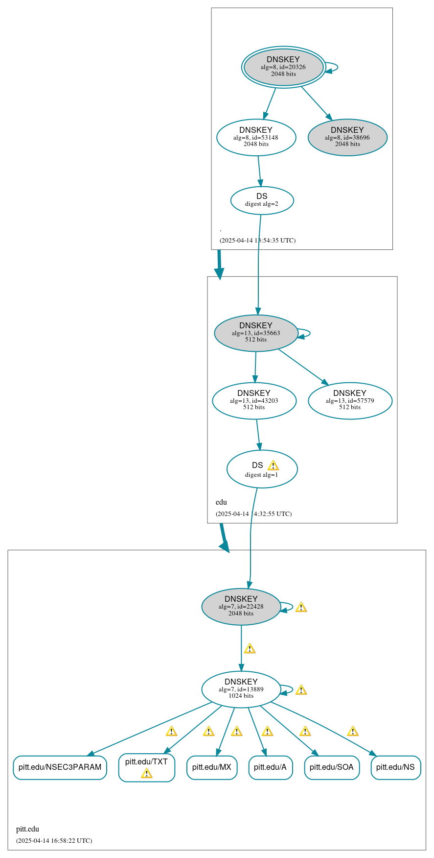
pitt.edu

DNSSEC options (hide)
  1. |?|
  2. |?|
  3. |?|
  4. |?|
  5. |?|
  6. |?|
  7. |?|
  8. |?|
  9. |?|
  10. |?|
Notices
DNSSEC Authentication Chain

RRset statusRRset status

Secure (6)
  • pitt.edu/A
  • pitt.edu/MX
  • pitt.edu/NS
  • pitt.edu/NSEC3PARAM
  • pitt.edu/SOA
  • pitt.edu/TXT

DNSKEY/DS/NSEC statusDNSKEY/DS/NSEC status

Secure (10)
  • ./DNSKEY (alg 8, id 20326)
  • ./DNSKEY (alg 8, id 38696)
  • ./DNSKEY (alg 8, id 53148)
  • edu/DNSKEY (alg 13, id 35663)
  • edu/DNSKEY (alg 13, id 43203)
  • edu/DNSKEY (alg 13, id 57579)
  • edu/DS (alg 13, id 35663)
  • pitt.edu/DNSKEY (alg 7, id 13889)
  • pitt.edu/DNSKEY (alg 7, id 22428)
  • pitt.edu/DS (alg 7, id 22428)

Delegation statusDelegation status

Secure (2)
  • . to edu
  • edu to pitt.edu

NoticesNotices

Errors (5)
  • pitt.edu/AAAA has errors; select the "Denial of existence" DNSSEC option to see them.
  • difzo.ir4hc.pitt.edu/A has errors; select the "Denial of existence" DNSSEC option to see them.
  • pitt.edu/CNAME has errors; select the "Denial of existence" DNSSEC option to see them.
  • pitt.edu/CDNSKEY has errors; select the "Denial of existence" DNSSEC option to see them.
  • pitt.edu/CDS has errors; select the "Denial of existence" DNSSEC option to see them.
Warnings (19)
  • RRSIG pitt.edu/A alg 7, id 13889: DNSSEC implementers are recommended against implementing signing with DNSSEC algorithm 7 (RSASHA1NSEC3SHA1). See RFC 8624, Sec. 3.1.
  • RRSIG pitt.edu/DNSKEY alg 7, id 13889: DNSSEC implementers are recommended against implementing signing with DNSSEC algorithm 7 (RSASHA1NSEC3SHA1). See RFC 8624, Sec. 3.1.
  • RRSIG pitt.edu/DNSKEY alg 7, id 13889: DNSSEC implementers are recommended against implementing signing with DNSSEC algorithm 7 (RSASHA1NSEC3SHA1). See RFC 8624, Sec. 3.1.
  • RRSIG pitt.edu/DNSKEY alg 7, id 22428: DNSSEC implementers are recommended against implementing signing with DNSSEC algorithm 7 (RSASHA1NSEC3SHA1). See RFC 8624, Sec. 3.1.
  • RRSIG pitt.edu/DNSKEY alg 7, id 22428: DNSSEC implementers are recommended against implementing signing with DNSSEC algorithm 7 (RSASHA1NSEC3SHA1). See RFC 8624, Sec. 3.1.
  • RRSIG pitt.edu/MX alg 7, id 13889: DNSSEC implementers are recommended against implementing signing with DNSSEC algorithm 7 (RSASHA1NSEC3SHA1). See RFC 8624, Sec. 3.1.
  • RRSIG pitt.edu/NS alg 7, id 13889: DNSSEC implementers are recommended against implementing signing with DNSSEC algorithm 7 (RSASHA1NSEC3SHA1). See RFC 8624, Sec. 3.1.
  • RRSIG pitt.edu/NSEC3PARAM alg 7, id 13889: DNSSEC implementers are recommended against implementing signing with DNSSEC algorithm 7 (RSASHA1NSEC3SHA1). See RFC 8624, Sec. 3.1.
  • RRSIG pitt.edu/SOA alg 7, id 13889: DNSSEC implementers are recommended against implementing signing with DNSSEC algorithm 7 (RSASHA1NSEC3SHA1). See RFC 8624, Sec. 3.1.
  • RRSIG pitt.edu/TXT alg 7, id 13889: DNSSEC implementers are recommended against implementing signing with DNSSEC algorithm 7 (RSASHA1NSEC3SHA1). See RFC 8624, Sec. 3.1.
  • pitt.edu/DS (alg 7, id 22428): DNSSEC implementers are prohibited from implementing signing with DS algorithm 1 (SHA-1). See RFC 8624, Sec. 3.2.
  • pitt.edu/DS (alg 7, id 22428): DNSSEC implementers are prohibited from implementing signing with DS algorithm 1 (SHA-1). See RFC 8624, Sec. 3.2.
  • pitt.edu/TXT: No response was received until the UDP payload size was decreased, indicating that the server might be attempting to send a payload that exceeds the path maximum transmission unit (PMTU) size. See RFC 6891, Sec. 6.2.6. (136.142.19.5, UDP_-_EDNS0_4096_D_KN)
  • pitt.edu/CNAME has warnings; select the "Denial of existence" DNSSEC option to see them.
  • pitt.edu/DNSKEY has warnings; select the "Denial of existence" DNSSEC option to see them.
  • pitt.edu/AAAA has warnings; select the "Denial of existence" DNSSEC option to see them.
  • difzo.ir4hc.pitt.edu/A has warnings; select the "Denial of existence" DNSSEC option to see them.
  • pitt.edu/CDNSKEY has warnings; select the "Denial of existence" DNSSEC option to see them.
  • pitt.edu/CDS has warnings; select the "Denial of existence" DNSSEC option to see them.

DNSKEY legend

Full legend
SEP bit setSEP bit set
Revoke bit setRevoke bit set
Trust anchorTrust anchor
Download: png | svg
Warning JavaScript is required to make the graph below interactive.
DNSSEC authentication graph