View on GitHub

DNSViz: A DNS visualization tool

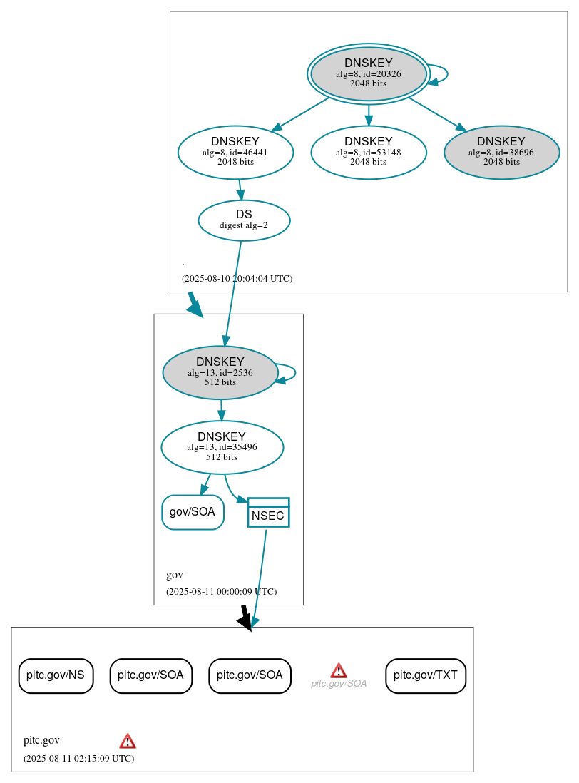
pitc.gov

DNSSEC options (hide)
  1. |?|
  2. |?|
  3. |?|
  4. |?|
  5. |?|
  6. |?|
  7. |?|
  8. |?|
  9. |?|
  10. |?|
Notices
DNSSEC Authentication Chain

RRset statusRRset status

Insecure (4)
  • pitc.gov/NS
  • pitc.gov/SOA
  • pitc.gov/SOA
  • pitc.gov/TXT
Secure (1)
  • gov/SOA

DNSKEY/DS/NSEC statusDNSKEY/DS/NSEC status

Secure (8)
  • ./DNSKEY (alg 8, id 20326)
  • ./DNSKEY (alg 8, id 38696)
  • ./DNSKEY (alg 8, id 46441)
  • ./DNSKEY (alg 8, id 53148)
  • NSEC proving non-existence of pitc.gov/DS
  • gov/DNSKEY (alg 13, id 2536)
  • gov/DNSKEY (alg 13, id 35496)
  • gov/DS (alg 13, id 2536)

Delegation statusDelegation status

Insecure (1)
  • gov to pitc.gov
Secure (1)
  • . to gov

NoticesNotices

Errors (2)
  • pitc.gov zone: The server(s) were not responsive to queries over TCP. See RFC 1035, Sec. 4.2. (214.3.57.11, 214.3.60.11)
  • pitc.gov/SOA: No response was received from the server over TCP (tried 3 times). See RFC 1035, Sec. 4.2. (214.3.57.11, 214.3.60.11, TCP_-_EDNS0_4096_D_N)

DNSKEY legend

Full legend
SEP bit setSEP bit set
Revoke bit setRevoke bit set
Trust anchorTrust anchor
Download: png | svg
Warning JavaScript is required to make the graph below interactive.
DNSSEC authentication graph