View on GitHub

DNSViz: A DNS visualization tool

pidforum.org

« Previous analysis | Next analysis »
DNSSEC options (hide)
  1. |?|
  2. |?|
  3. |?|
  4. |?|
  5. |?|
  6. |?|
  7. |?|
  8. |?|
  9. |?|
  10. |?|
Notices
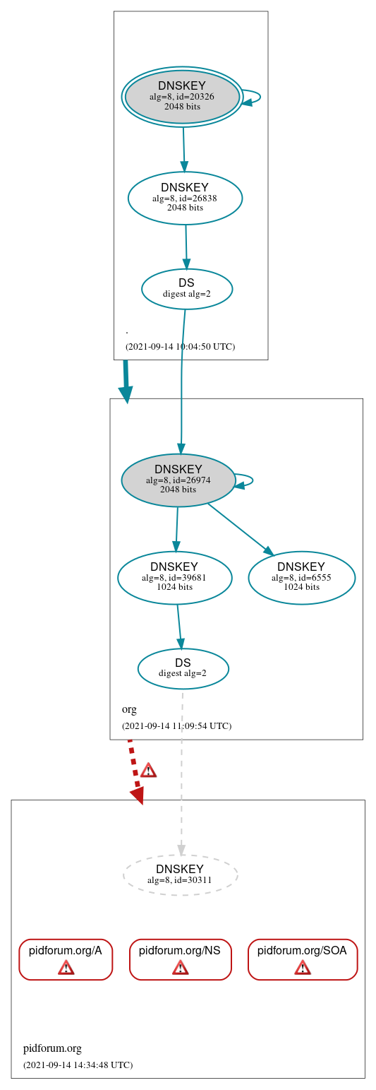
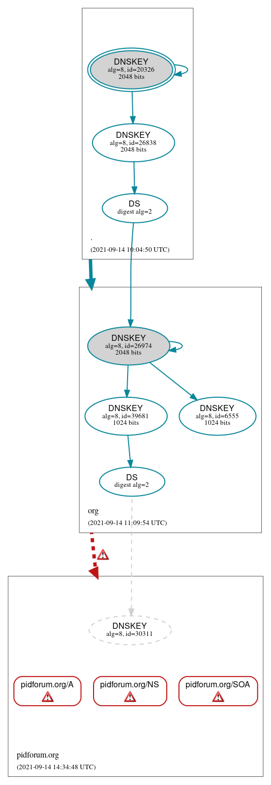
DNSSEC Authentication Chain

RRset statusRRset status

Bogus (3)
  • pidforum.org/A
  • pidforum.org/NS
  • pidforum.org/SOA

DNSKEY/DS/NSEC statusDNSKEY/DS/NSEC status

Secure (7)
  • ./DNSKEY (alg 8, id 20326)
  • ./DNSKEY (alg 8, id 26838)
  • org/DNSKEY (alg 8, id 26974)
  • org/DNSKEY (alg 8, id 39681)
  • org/DNSKEY (alg 8, id 6555)
  • org/DS (alg 8, id 26974)
  • pidforum.org/DS (alg 8, id 30311)
Non_existent (1)
  • pidforum.org/DNSKEY (alg 8, id 30311)

Delegation statusDelegation status

Bogus (1)
  • org to pidforum.org
Secure (1)
  • . to org

NoticesNotices

Errors (12)
  • org to pidforum.org: No valid RRSIGs made by a key corresponding to a DS RR were found covering the DNSKEY RRset, resulting in no secure entry point (SEP) into the zone. See RFC 4035, Sec. 2.2, RFC 6840, Sec. 5.11. (173.245.58.51, 173.245.59.41, 198.41.222.173, 2400:cb00:2049:1::adf5:3a33, 2400:cb00:2049:1::adf5:3b29, 2400:cb00:2049:1::c629:dead, UDP_-_EDNS0_4096_D_KN, UDP_-_EDNS0_512_D_KN)
  • org to pidforum.org: The DS RRset for the zone included algorithm 8 (RSASHA256), but no DS RR matched a DNSKEY with algorithm 8 that signs the zone's DNSKEY RRset. See RFC 4035, Sec. 2.2, RFC 6840, Sec. 5.11. (173.245.58.51, 173.245.59.41, 198.41.222.173, 2400:cb00:2049:1::adf5:3a33, 2400:cb00:2049:1::adf5:3b29, 2400:cb00:2049:1::c629:dead, UDP_-_EDNS0_4096_D_KN, UDP_-_EDNS0_512_D_KN)
  • pidforum.org/A: No RRSIG covering the RRset was returned in the response. See RFC 4035, Sec. 3.1.1. (173.245.58.51, 173.245.59.41, 198.41.222.173, 2400:cb00:2049:1::adf5:3a33, 2400:cb00:2049:1::adf5:3b29, 2400:cb00:2049:1::c629:dead, UDP_-_EDNS0_4096_D_KN)
  • pidforum.org/NS: No RRSIG covering the RRset was returned in the response. See RFC 4035, Sec. 3.1.1. (173.245.58.51, 173.245.59.41, 198.41.222.173, 2400:cb00:2049:1::adf5:3a33, 2400:cb00:2049:1::adf5:3b29, 2400:cb00:2049:1::c629:dead, UDP_-_EDNS0_4096_D_KN)
  • pidforum.org/SOA: No RRSIG covering the RRset was returned in the response. See RFC 4035, Sec. 3.1.1. (173.245.58.51, 173.245.59.41, 198.41.222.173, 2400:cb00:2049:1::adf5:3a33, 2400:cb00:2049:1::adf5:3b29, 2400:cb00:2049:1::c629:dead, TCP_-_EDNS0_4096_D_N, UDP_-_EDNS0_4096_D_KN, UDP_-_EDNS0_4096_D_KN_0x20)
  • pidforum.org/MX has errors; select the "Denial of existence" DNSSEC option to see them.
  • pidforum.org/AAAA has errors; select the "Denial of existence" DNSSEC option to see them.
  • pidforum.org/TXT has errors; select the "Denial of existence" DNSSEC option to see them.
  • pidforum.org/CNAME has errors; select the "Denial of existence" DNSSEC option to see them.
  • pidforum.org/NSEC3PARAM has errors; select the "Denial of existence" DNSSEC option to see them.
  • ea5qhsv1ru.pidforum.org/A has errors; select the "Denial of existence" DNSSEC option to see them.
  • pidforum.org/DNSKEY has errors; select the "Denial of existence" DNSSEC option to see them.

DNSKEY legend

Full legend
SEP bit setSEP bit set
Revoke bit setRevoke bit set
Trust anchorTrust anchor
Download: png | svg
Warning JavaScript is required to make the graph below interactive.
DNSSEC authentication graph