View on GitHub

DNSViz: A DNS visualization tool

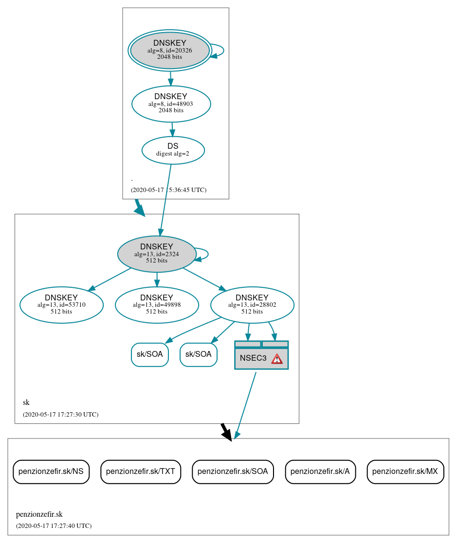
penzionzefir.sk

« Previous analysis | Next analysis »
DNSSEC options (hide)
  1. |?|
  2. |?|
  3. |?|
  4. |?|
  5. |?|
  6. |?|
  7. |?|
  8. |?|
  9. |?|
  10. |?|
Notices
DNSSEC Authentication Chain

RRset statusRRset status

Insecure (5)
  • penzionzefir.sk/A
  • penzionzefir.sk/MX
  • penzionzefir.sk/NS
  • penzionzefir.sk/SOA
  • penzionzefir.sk/TXT
Secure (2)
  • sk/SOA
  • sk/SOA

DNSKEY/DS/NSEC statusDNSKEY/DS/NSEC status

Secure (8)
  • ./DNSKEY (alg 8, id 20326)
  • ./DNSKEY (alg 8, id 48903)
  • NSEC3 proving non-existence of penzionzefir.sk/DS
  • sk/DNSKEY (alg 13, id 2324)
  • sk/DNSKEY (alg 13, id 28802)
  • sk/DNSKEY (alg 13, id 49898)
  • sk/DNSKEY (alg 13, id 53710)
  • sk/DS (alg 13, id 2324)

Delegation statusDelegation status

Insecure (1)
  • sk to penzionzefir.sk
Secure (1)
  • . to sk

NoticesNotices

Errors (3)
  • NSEC3 proving non-existence of penzionzefir.sk/DS: An iterations count of 0 must be used in NSEC3 records to alleviate computational burdens. See RFC 9276, Sec. 3.1.
  • NSEC3 proving non-existence of penzionzefir.sk/DS: An iterations count of 0 must be used in NSEC3 records to alleviate computational burdens. See RFC 9276, Sec. 3.1.
  • penzionzefir.sk/DS has errors; select the "Denial of existence" DNSSEC option to see them.

DNSKEY legend

Full legend
SEP bit setSEP bit set
Revoke bit setRevoke bit set
Trust anchorTrust anchor
Download: png | svg
Warning JavaScript is required to make the graph below interactive.
DNSSEC authentication graph